立即注册找回密码

QQ登录

只需一步,快速开始

微信登录

微信扫一扫,快速登录

搜索
小桔灯网 门户 资讯中心 政府动态 查看内容

医疗器械飞检又来了,这次是体外诊断

2017-4-13 00:53| 编辑: 小桔灯网| 查看: 4110| 评论: 0|来源: CFDA

摘要: 2017年4月11日,国家食品药品监督管理总局发布6条医疗器械飞行检查公告,共6家企业,其中5家体外诊断试剂类生产企业,1家无菌类生产企业。6家企业均被责成限期整改,并没有停产的情况出现,说明经过去年的飞检之后, ...
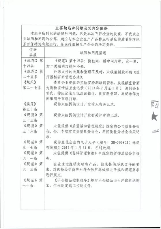
2017年4月11日,国家食品药品监督管理总局发布6条医疗器械飞行检查公告,共6家企业,其中5家体外诊断试剂类生产企业,1家无菌类生产企业。6家企业均被责成限期整改,并没有停产的情况出现,说明经过去年的飞检之后,医疗器械企业的关注有所提高。
根据飞行检查通告内容,5家体外诊断试剂类生产企业多集中在具有高科技含量的、含有生物活性成分的PCR相关试剂盒企业,其中包括了H7N9检测试剂盒的生产企业,十分接地气。不符合项集中表现在:
  • 研发过程控制:设计输入,设计输出,设计变更等
  • 原材料标准及存储监控
  • 试剂盒的储存监控
  • 生产过程控制及验证
  • 洁净室的有效使用及空间消毒验证


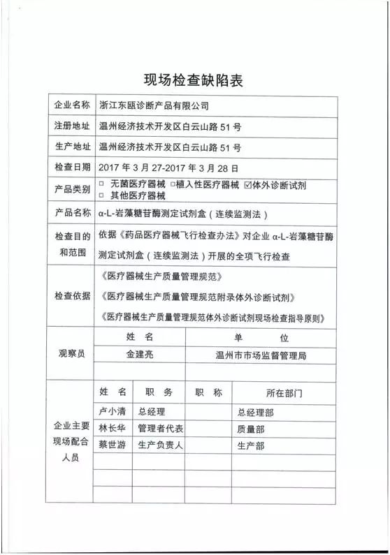
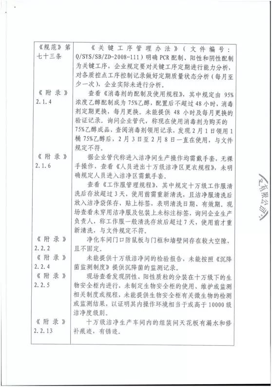
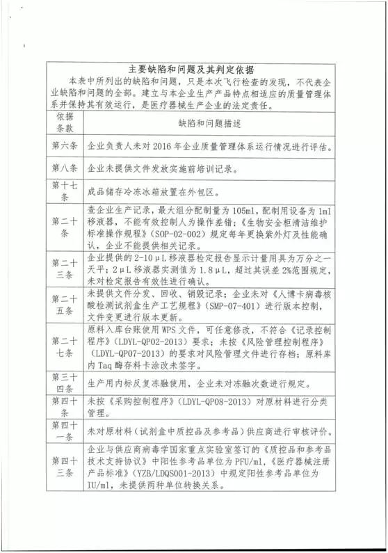
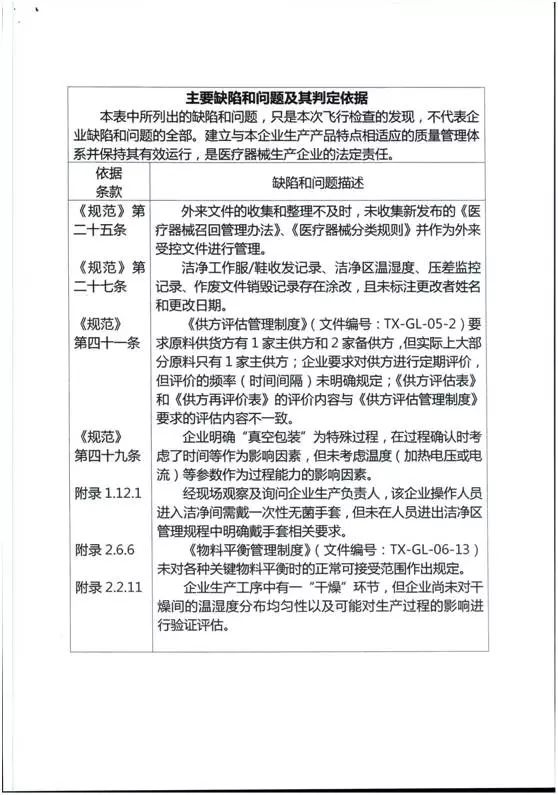
浙江东瓯诊断产品有限公司

浙江东瓯诊断产品有限公司的以下行为(见下表)不符合医疗器械生产质量管理规范相关要求,质量管理体系存在缺陷。现由浙江省食品药品监督管理局责成浙江东瓯诊断产品有限公司对上述缺陷限期整改。

640.webp (30).jpg
640.webp (31).jpg
640.webp (32).jpg

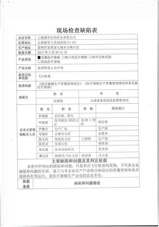
云南德华生物药业有限公司

云南德华生物药业有限公司的以下行为(见下表)不符合医疗器械生产质量管理规范相关要求,质量管理体系存在缺陷。现由云南省食品药品监督管理局责成云南德华生物药业有限公司对上述缺陷限期整改。

640.webp (33).jpg
640.webp (34).jpg
640.webp (35).jpg

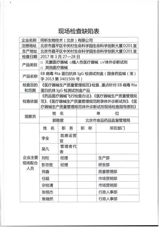
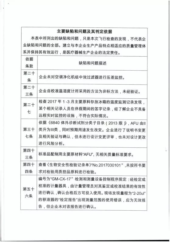
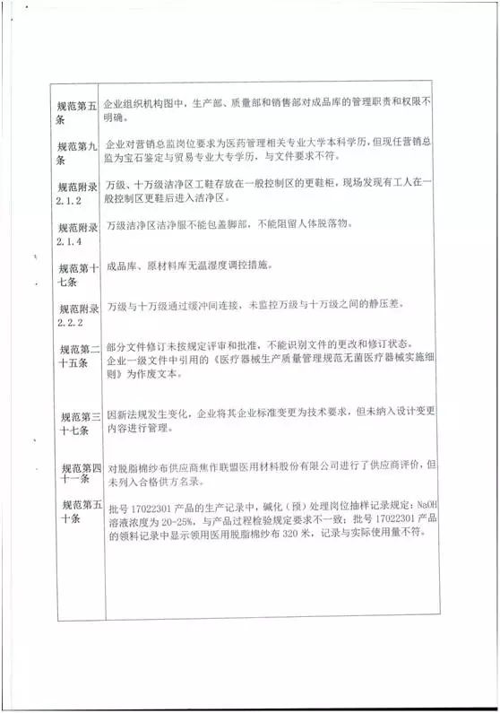
同昕生物技术(北京)有限公司

同昕生物技术(北京)有限公司的以下行为(见下表)不符合医疗器械生产质量管理规范相关要求,质量管理体系存在缺陷。现由北京市食品药品监督管理局责成同昕生物技术(北京)有限公司对上述缺陷限期整改。

640.webp (36).jpg
640.webp (37).jpg
640.webp (38).jpg

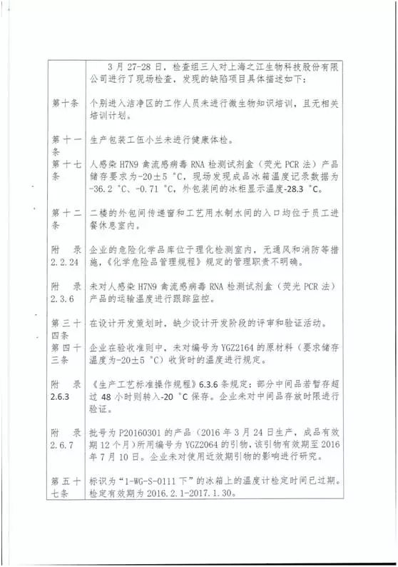
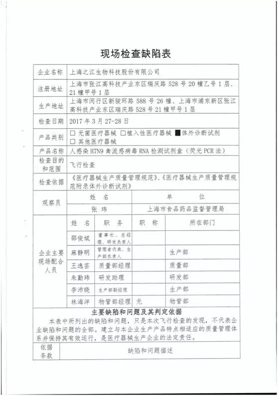
上海之江生物科技股份有限公司

上海之江生物科技股份有限公司的以下行为(见下表)不符合医疗器械生产质量管理规范相关要求,质量管理体系存在缺陷。现由上海市食品药品监督管理局责成上海之江生物科技股份有限公司对上述缺陷限期整改。

640.webp (39).jpg
640.webp (40).jpg
640.webp (41).jpg

山东三月三基因技术有限公司

山东三月三基因技术有限公司的以下行为(见下表)不符合医疗器械生产质量管理规范相关要求,质量管理体系存在缺陷。现由山东省食品药品监督管理局责成山东三月三基因技术有限公司对上述缺陷限期整改。

640.webp (42).jpg
640.webp (43).jpg
640.webp (44).jpg
640.webp (45).jpg

湖北朗德医疗科技有限公司

湖北朗德医疗科技有限公司的以下行为(见下表)不符合医疗器械生产质量管理规范相关要求,质量管理体系存在缺陷。现由湖北省食品药品监督管理局责成湖北朗德医疗科技有限公司对上述缺陷限期整改。

640.webp (46).jpg
640.webp (47).jpg
640.webp (48).jpg

 
声明:
1、凡本网注明“来源:小桔灯网”的所有作品,均为本网合法拥有版权或有权使用的作品,转载需联系授权。
2、凡本网注明“来源:XXX(非小桔灯网)”的作品,均转载自其它媒体,转载目的在于传递更多信息,并不代表本网赞同其观点和对其真实性负责。其版权归原作者所有,如有侵权请联系删除。
3、所有再转载者需自行获得原作者授权并注明来源。

最新评论

关闭

官方推荐 上一条 /3 下一条

客服中心 搜索 洽谈合作
返回顶部