立即注册找回密码

QQ登录

只需一步,快速开始

微信登录

微信扫一扫,快速登录

搜索
小桔灯网 门户 资讯中心 查看内容

张康团队找到肝癌“指纹”,ctDNA甲基化或成肿瘤筛查新宠

2017-10-12 10:48| 编辑: 小桔灯网| 查看: 1994| 评论: 0|来源: 生物探索

摘要: 2017年10月9日,国际权威学术刊物自然出版集团qixia子刊《Nature Materials》在线发表了加州大学圣地亚哥分校人类基因组医学研究所所长张康教授和中山大学肿瘤防治中心徐瑞华教授课题组的一篇《Circulating tumour DN ...

2017年10月9日,国际权威学术刊物自然出版集团qixia子刊《Nature Materials》在线发表了加州大学圣地亚哥分校人类基因组医学研究所所长张康教授和中山大学肿瘤防治中心徐瑞华教授课题组的一篇《Circulating tumour DNA methylation markers for diagnosis and prognosis of hepatocellular carcinoma》研究论文,该研究基于大规模的临床数据分析和深度机器学习得到了用于肝癌早期筛查、风险评估和预后监测的甲基化模型。论文第一作者为中山大学肿瘤防治中心骆卉妍博士和韦玮博士,通讯作者为张康和徐瑞华。


得到甲基化模型

对于肝癌的早期诊断,目前临床上使用的血清甲胎蛋白(AFP)含量检测手段灵敏度较低。


张康教授及其团队成员

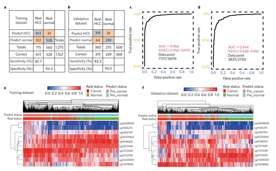
张康团队的这项研究共使用了1098例肝癌患者和885例正常人的临床样本数据。首先根据肝癌样本和正常样本的临床数据从485,000个甲基化标记(来源于TCGA数据库)中筛选出了1,000个甲基化标记,随后挑选出扩增效率较高及甲基化特征多样化的401个甲基化标记进行深入研究。通过深度机器学习715个肝癌患者ctDNA和560个正常样本的临床数据,从401个甲基化标记中筛选出了10个甲基化标记,建立了肝癌的综合诊断模型cd-score。

研究发现,该模型在训练组(AUC=0.966)中特异性为94.3%,灵敏度为85.7%;在验证组(AUC=0.944)中特异性可达90.5%,灵敏度达到83.2%。cd-score不仅可以有效用于肝癌与肝脏类疾病(乙肝、丙肝和脂肪肝)的鉴别诊断,还可以根据分期、治疗与否、手术是否残留和肝癌复发等肿瘤负荷情况与甲基化水平的关联用于肿瘤疗效预测和监测肿瘤复发。另外,相比AFP,除III期和IV期不太明显,cd-score在I,II,III期肝癌中具有更高的灵敏度和特异性,因而用于早期肿瘤诊断,疗效判断具有显著优势。


随后,研究人员又对1049例的肝癌患者的临床数据进行分析,得到综合预后模型cp-score(combined prognosis score),并拟合出了Kaplan–Meier曲线。预后情况不同的肝癌患者其cp-score会显著不同。多变量分析显示,cp-score和风险分级密切相关,并且可以作为一个独立的风险因子用于肝癌的风险分级。

ctDNA 甲基化的应用优势

“ctDNA相当于肿瘤细胞释放到血液中的身份指纹,我们希望能够找到肝癌的‘指纹’,提高早期诊断的准确率。”徐瑞华教授这样说道。

张康教授也表示,该项目对1983例临床样本进行了研究,是迄今为止最大的临床样本量用于肝癌甲基化模型的研究,其灵敏度和特异性远远超过传统的甲胎蛋白检测。对于肝癌的高危人群预警和术后监测,ctDNA甲基化的液体活检是十分必要的。

这项技术用于癌症早期筛查和预后监测简便快速,仅需抽取几毫升的血液即可完成检测,患者可避免活检创伤和放射性辐射;其次是诊断敏感性和特异性更高,误诊和漏诊率大大降低;再次可以实时监测肿瘤的疗效,并早于常规影像学检查数周乃至数月发现肿瘤的复发;最后是经济性,尤其是在大规模肝癌筛查中的应用,能够节约大量宝贵的医疗资源。

声明:
1、凡本网注明“来源:小桔灯网”的所有作品,均为本网合法拥有版权或有权使用的作品,转载需联系授权。
2、凡本网注明“来源:XXX(非小桔灯网)”的作品,均转载自其它媒体,转载目的在于传递更多信息,并不代表本网赞同其观点和对其真实性负责。其版权归原作者所有,如有侵权请联系删除。
3、所有再转载者需自行获得原作者授权并注明来源。

最新评论

关闭

官方推荐 上一条 /3 下一条

客服中心 搜索 洽谈合作
返回顶部