立即注册找回密码

QQ登录

只需一步,快速开始

微信登录

微信扫一扫,快速登录

搜索
小桔灯网 门户 资讯中心 注册认证 查看内容

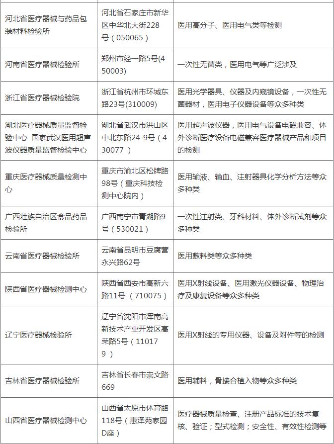
国内医疗器械检测机构及其对应主要承检资格一览表

2017-12-2 00:00| 编辑: 小桔灯网| 查看: 3048| 评论: 0|来源: 医用设备安规与电磁兼容

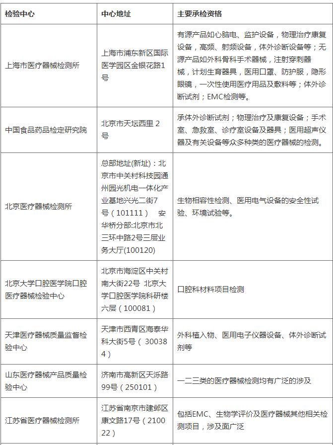
摘要: 检验中心中心地址主要承检资格上海市医疗器械检测所上海市浦东新区国际医学园区金银花路1号有源产品如心脑电、监护设备,物理治疗康复设备,高频、射频设备,体外诊断设备等;无源产品如外科骨科手术器械,注射穿刺 ...

声明:
1、凡本网注明“来源:小桔灯网”的所有作品,均为本网合法拥有版权或有权使用的作品,转载需联系授权。
2、凡本网注明“来源:XXX(非小桔灯网)”的作品,均转载自其它媒体,转载目的在于传递更多信息,并不代表本网赞同其观点和对其真实性负责。其版权归原作者所有,如有侵权请联系删除。
3、所有再转载者需自行获得原作者授权并注明来源。

最新评论

关闭

官方推荐 上一条 /3 下一条

客服中心 搜索 洽谈合作
返回顶部