立即注册找回密码

QQ登录

只需一步,快速开始

微信登录

微信扫一扫,快速登录

搜索
小桔灯网 门户 资讯中心 注册标准 查看内容

检测报告中CNAS、CMA、CAL三者的区别

2018-1-31 02:22| 编辑: 小桔灯网| 查看: 3373| 评论: 0|来源: 《电子测试测量之家》

摘要: 在检测报告中,我们常见三个标识有CNAS、CMA、CAL。那么,这三个标识分别代表什么,有什么区别呢?我相信很多人都不是很清楚吧。下面小编总结了CNAS、CMA、CAL三者的区别,希望对你有所帮助。  CNAS、CMA、CAL的含 ...

在检测报告中,我们常见三个标识有CNAS、CMA、CAL。那么,这三个标识分别代表什么,有什么区别呢?我相信很多人都不是很清楚吧。下面小编总结了CNAS、CMA、CAL三者的区别,希望对你有所帮助。

 

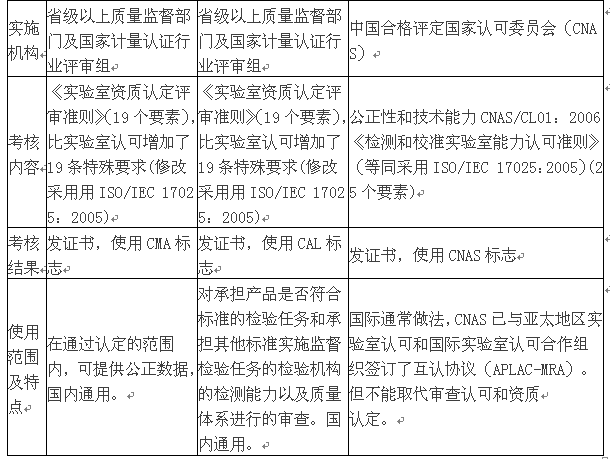
  CNAS、CMA、CAL的含义:
 

  CNAS标识:表明该机构已经通过了指中国合格评定国家认可委员会的认可。
 

  CNAS:China National Accreditation Service for Conformity Assessment中国合格评定国家认可委员会,"CNAS"标识表明质检中心的检测能力和设备能力通过中国合格评定国家认可委员会认可。
 

  CNAS是什么实验室都可以申请认可,只要你具备相应的检测能力,通过认可就可以发证,包括第一方、第二方、第三方实验室,企业甚至个人实验室等等,范围很广。
 


  CMA:表明该机构已经通过了国家认证认可监督管理委员会或各省、自治区、直辖市人民政府质量技术监督部门的计量认证。
 

  CMA是“China Metrology Accreditation”的缩写;中文含义为“中国计量认证”。它是根据中华人民共和国计量法的规定,由省级以上人民政府计量行政部门对检测机构的检测能力及可靠性进行的一种全面的认证及评价。这种认证对象是所有对社会出具公正数据的产品质量监督检验机构及其它各类实验室;如各种产品质量监督检验站、环境检测站、疾病预防控制中心等等。
 

  取得计量认证合格证书的检测机构,允许其在检验报告上使用CMA标记;有CMA标记的检验报告可用于产品质量评价、成果及司法鉴定、贸易交易等方面,具有法律效力,是仲裁和司法机构采信的依据。
 

  CMA是一般只对第三方实验室,也包括小部分特定的第二方实验室,范围比较小,它一般跟审查认可一起,只有经过政府的授权才有资格。
 

  CAL标识:表明该机构获得了国家认证认可监督管理委员会或各省、自治区、直辖市人民政府质量技术监督部门的审查认可(验收)的授权证书。
 

  CAL是质量监督检验机构认证符号,国家质量监督部门授予的权威性质量监督检验机构使用的授权标志,可以承担国家行政机构下达的法定的质量监督检验任务,也可以出具带有CAL、CMA标志的检验报告。授予前该机构必须经过了CMA计量认证,否则不能授予。
 

  实验室认可CNAS、计量认证CMA和审查认可CAL的主要区别:

声明:
1、凡本网注明“来源:小桔灯网”的所有作品,均为本网合法拥有版权或有权使用的作品,转载需联系授权。
2、凡本网注明“来源:XXX(非小桔灯网)”的作品,均转载自其它媒体,转载目的在于传递更多信息,并不代表本网赞同其观点和对其真实性负责。其版权归原作者所有,如有侵权请联系删除。
3、所有再转载者需自行获得原作者授权并注明来源。

最新评论

关闭

官方推荐 上一条 /3 下一条

客服中心 搜索 洽谈合作
返回顶部