立即注册找回密码

QQ登录

只需一步,快速开始

微信登录

微信扫一扫,快速登录

搜索
小桔灯网 门户 资讯中心 共识指南 查看内容

MOG脑脊髓炎的诊断和抗体检测

2018-11-19 13:46| 编辑: 纳兰烙烙| 查看: 4143| 评论: 0|来源: 医脉通神经科

摘要: 今年5月份,Journal of neuroinflammation杂志发表了有关MOG脑脊髓炎诊断和抗体检测的国际推荐意见,本文首次基于专家共识提出MOG-IgG的检测时机和指征。此外,文中列出了一些被认为是非典型MOG-EM(“警示征象”) ...

今年5月份,Journal of neuroinflammation杂志发表了有关MOG脑脊髓炎诊断和抗体检测的国际推荐意见,本文首次基于专家共识提出MOG-IgG的检测时机和指征。此外,文中列出了一些被认为是非典型MOG-EM(“警示征象”)的情况,其出现应促使临床医生对MOG-IgG阳性检测结果的正确性提出质疑。最后,对检测方法学、标本取样和数据解释给出推荐。


关于MOG-IgG检测的建议


在表1中,基于典型MOG-EM和/或非典型MS的临床表现和辅助检查结果提出MOG-IgG检测的指征,专家共识小组成员讨论后认为,需要足够高的验前比(pre-test odds,检查前病人患某种疾病的机率)来证实MOG-IgG检测合理性或MOG-IgG检测需求,因阳性结果可能对治疗结果产生重要影响。


这些推荐适用于所有疑似自身免疫因素所致的单相或复发病程的CNS脱髓鞘疾病患者。鉴于验前概率(pre-test probability,即检查前病人患某种疾病的可能性)很低,不建议在疾病进展期进行普通MOG-IgG检测。


表1 考虑自身免疫性急性中枢神经系统脱髓鞘患者的MOG-IgG检测推荐指征


备注:该推荐主要适用于成人和青少年。因MOG-EM在获得性脱髓鞘疾病患儿(可多达70%,发病率随着年龄增长而下降)中明显多于成人(西方国家≤1%;由于MS患病率较低,在日本和其他亚洲国家可能≤5%),因此儿童行MOG-IgG检测的指征不需要像成人那样严格,也降低了概述中提及的抗体筛查风险。(a-l的解释略)


检测选择、标本取样和数据解释相关推荐意见详见表2。


表2 关于方法学、检测参数、标本取样和数据解释的推荐


备注:a 注意这里给出的界值只是一个例子;实际的界值依赖于检测;b 通常静脉注射免疫球蛋白治疗后易导至抗体检测假阴性和假阳性结果;但迄今为止还没有关于目前用于MOG-IgG的任何检测方法是否会受到静脉注射免疫球蛋白治疗影响的研究。


MOG-EM不典型的表现(“警示征象”)见表3,其出现将促使临床医生质疑MOG-IgG阳性检测结果,并积极为患者的临床症状和辅助检查结果寻求更好的解释。


表3 “警示征象”:提示临床医生应质疑阳性检测结果


备注:可考虑重新检测,理想情况下使用替代手段,即方法学上不同于CBA的检测方法;如有疑问,可考虑向专业中心寻求专家意见。(a-h的解释略)


临床实践中,许多根据2015年NMOSD国际共识诊断标准诊断的AQP4-IgG阴性NMOSD患者也将满足表1中给出的MOG-IgG检测指征,因此应对其进行相关检测。但MOG-IgG检测不应局限于AQP4-IgG阴性的NMOSD患者。我们建议对所有长节段横贯性脊髓炎患者以及具有MOG脑脊髓炎典型临床和影像学特点和/或非典型多发性硬化表现的疑似中枢神经系统脱髓鞘患者行MOG-IgG检测(参见表1)。


在达成共识的过程中,专家们提出了以下与治疗有关的MOG-IgG检测适应症:①对抗体消除疗法(血浆置换,免疫吸附)反应特别好;②对B细胞耗竭疗法(利妥昔单抗,Ocrelizumab,奥法木单抗)反应特别好,但在B细胞再次出现后立即复发。


尽管专家组的一些成员认为,在经典的多发性硬化中也可观察到对血浆置换,免疫吸附或B细胞耗竭疗法反应良好的。但现已经达成一致意见,除了表1所列出的检测指征之外,如存在对抗体、B细胞耗竭治疗或静脉注射免疫球蛋白反应良好的患者,罹患MOG脑脊髓炎的可能性增加,建议行MOG-IgG检测。


MOG-IgG血清滴度与疾病活动(急性发作期滴度较高)、治疗状态(免疫抑制时滴度较低)以及检测灵敏度等有关,我们建议在急性发作或非治疗间期和/或第2次基于细胞的检测仍为阴性,但基于表1所列内容仍怀疑MOG脑脊髓炎时重新检测MOG-IgG。


研究表明,MOG-IgG滴度中位数在复发期明显高于缓解期,因此定期行MOG-IgG检测可作为预测发作和监测治疗效果的潜在有效方法。但一部分患者在急性发作期滴度仍然相对较低,而另一部分患者在缓解期间滴度却相对较高。目前尚无定期MOG-IgG滴度检测用于复发预测或治疗监控的一般建议。


值得注意的是,有报道部分患者的MOG-IgG抗体随着时间的推移而消失。有趣的是,这些患者大部分为单相病程。初次发作后MOG-IgG消失可能提示预后,因此MOG-IgG阳性患者在首次发作后6-12个月重新检测可能有必要。但仅根据MOG-IgG在第一次发作后是否消失来做出长期治疗的决定具有挑战性。


如果长期的免疫抑制剂或口服类固醇激素治疗在血清转阴后停用,强烈建议密切监测患者的血清MOG-IgG,以确认其阴性的持久性。在下“单相”MOG脑脊髓炎诊断并做出长期治疗决定之前,还应考虑到复发性MOG脑脊髓炎的第1次和第2次发作间隔有很大的个体差异。


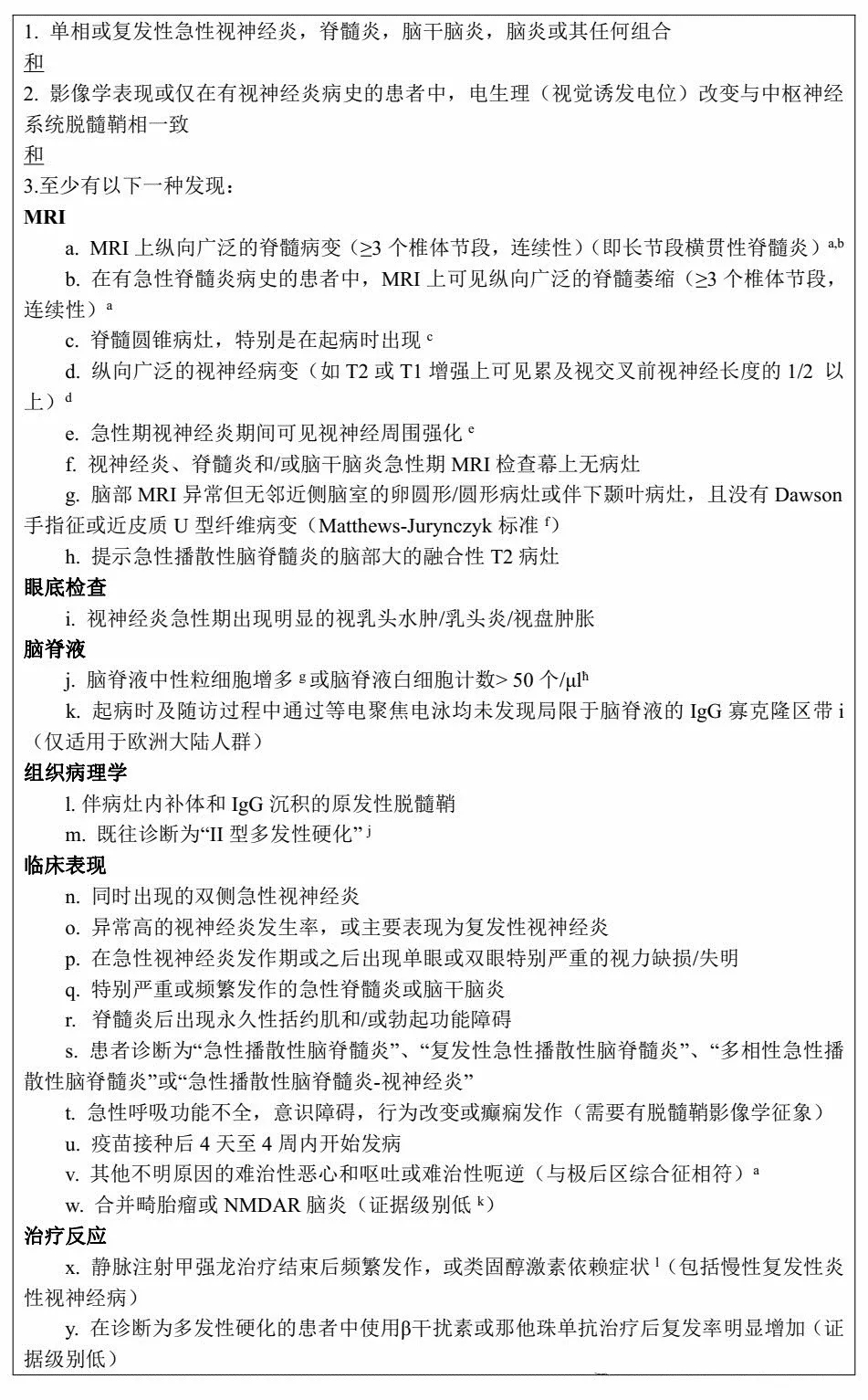
MOG脑脊髓炎的诊断标准


MOG脑脊髓炎的诊断标准尚未完善。然而,并没有在所有MOG-IgG阳性患者中发现特异性临床表现或影像学改变(除中枢神经系统脱髓鞘疾病的一般要求外),因此缺乏诊断的必要条件。典型的MOG脑脊髓炎无MRI上的Dawson手指征和卵圆形/圆形病灶,但需进一步研究证实。我们建议目前所有符合以下所有标准的患者均应诊断为MOG脑脊髓炎:


1. 单相或复发性急性视神经炎、脊髓炎、脑干脑炎或脑炎,或这些综合征的任何组合;

2. MRI或电生理(孤立性视神经炎患者的视觉诱发电位)结果与中枢神经系统脱髓鞘相一致;

3. 通过使用人全长MOG作为靶抗原的基于细胞的检测证实血清MOG-IgG阳性。


存在表3中所列内容,被认为具有“警示征象”的患者,如果在方法学不同于基于细胞检测的第2次(必要时第3次)检测中仍未能发现MOG-IgG,应诊断为“可能的MOG脑脊髓炎”,特别是在临床研究和治疗试验的背景下。


局限性和注意事项


由于缺乏系统性和前瞻性的研究,这里给出的所有推荐均基于专家共识。此外,需要强调的是,在做出MOG脑脊髓炎诊断之前,应考虑所有可用的信息,包括临床表现,影像学,电生理学和实验室检查结果等,需要排除相关的鉴别诊断,有些已在表3中列出。


此外,尽管本文提出的标准确实有助于识别高危MOG-IgG阳性的儿童患者,但其主要用于成人和青少年。对儿童进行MOG-IgG检测的指征并不需要像成人那样严格,因为MOG脑脊髓炎在获得性脱髓鞘疾病患儿(可多达70%,发病率随着年龄增长而下降)中明显多于成人(西方国家≤1%;由于MS患病率较低,在日本和其他亚洲国家可能≤5%)。


文献索引:Jarius S, Paul F, Aktas O, Asgari N, Dale RC, de Seze J, Franciotta D, Fujihara K, Jacob A, Kim HJ, Kleiter I, Kümpfel T, Levy M, Palace J, Ruprecht K, Saiz A, Trebst C, Weinshenker BG, Wildemann B.MOG encephalomyelitis: international recommendations on diagnosis and antibody testing.J Neuroinflammation. 2018 May 3;15(1):134. 

声明:
1、凡本网注明“来源:小桔灯网”的所有作品,均为本网合法拥有版权或有权使用的作品,转载需联系授权。
2、凡本网注明“来源:XXX(非小桔灯网)”的作品,均转载自其它媒体,转载目的在于传递更多信息,并不代表本网赞同其观点和对其真实性负责。其版权归原作者所有,如有侵权请联系删除。
3、所有再转载者需自行获得原作者授权并注明来源。

最新评论

关闭

官方推荐 上一条 /3 下一条

客服中心 搜索 洽谈合作
返回顶部