立即注册找回密码

QQ登录

只需一步,快速开始

微信登录

微信扫一扫,快速登录

搜索
小桔灯网 门户 资讯中心 液体活检 查看内容

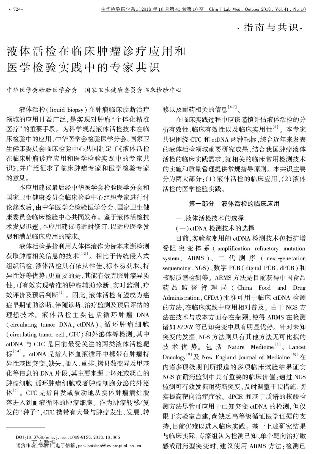
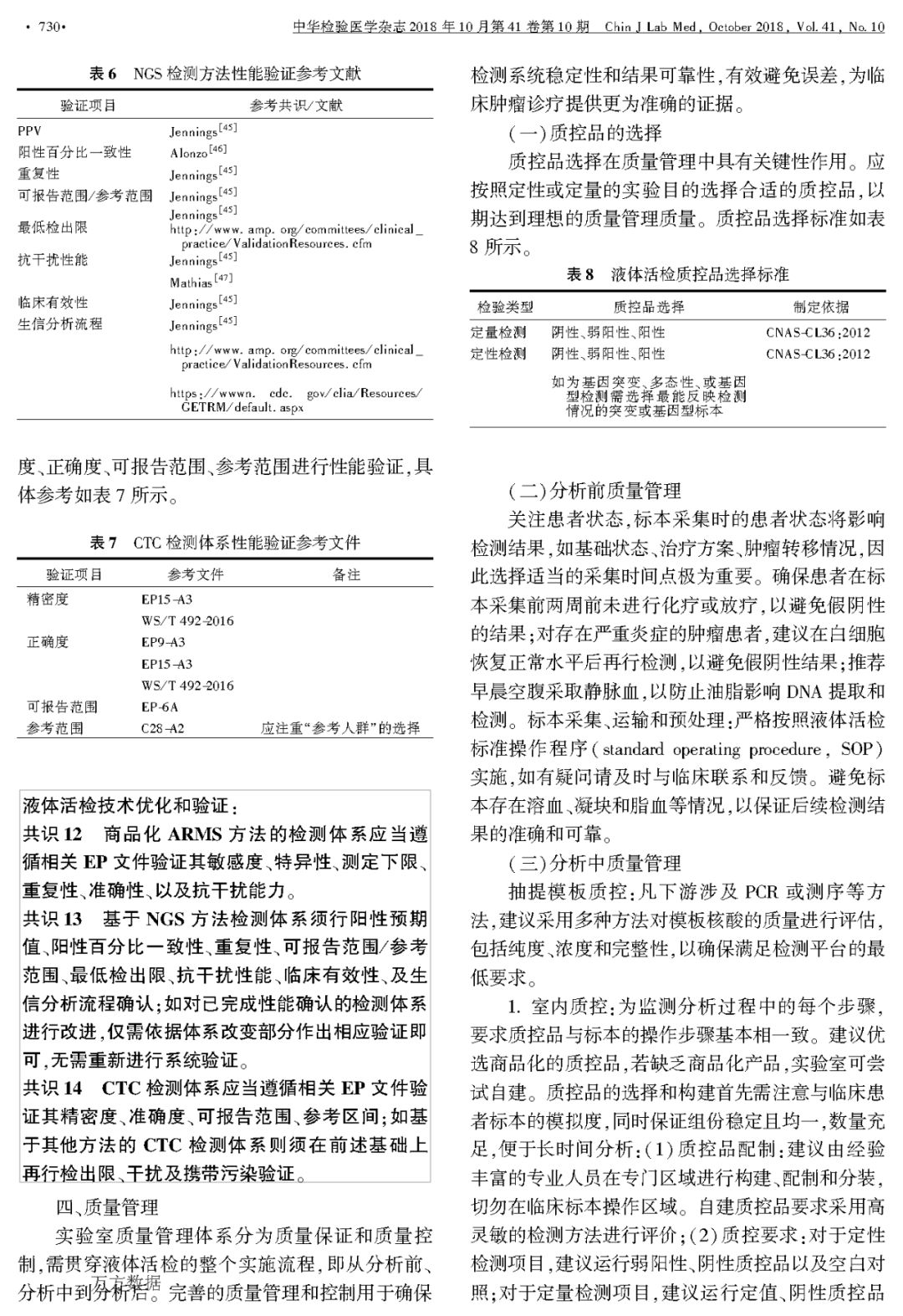
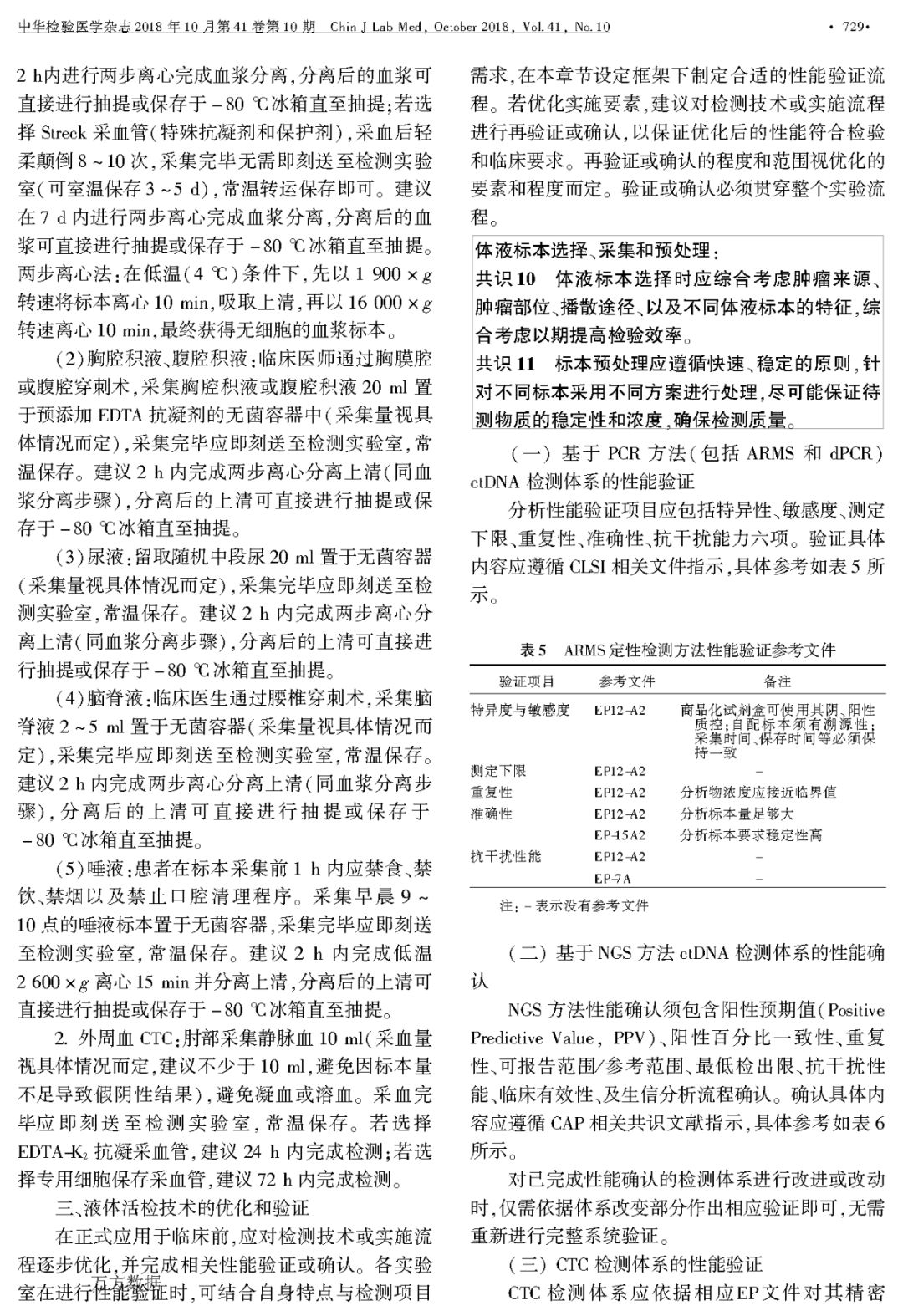
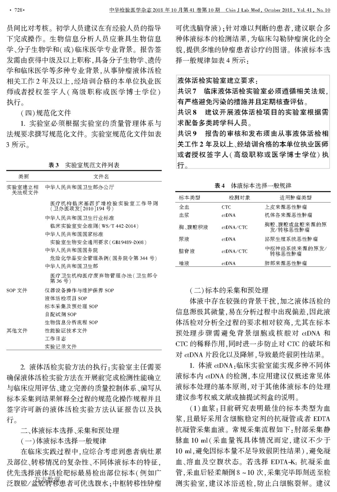
液体活检在临床肿瘤诊疗应用和医学检验实践中的专家共识

2019-1-29 00:00| 编辑: 小桔灯网| 查看: 3898| 评论: 0|来源: 检验科空间

摘要: 作者:中华医学会检验医学分会国家卫生健康委员会临床检验中心液体活检(liquid biopsy)在肿瘤临床诊断治疗领域的应用日益广泛,是实现对肿瘤"个体化精准医疗"的重要手段。为科学规范液体活检技术在临床检验中的 ...



声明:
1、凡本网注明“来源:小桔灯网”的所有作品,均为本网合法拥有版权或有权使用的作品,转载需联系授权。
2、凡本网注明“来源:XXX(非小桔灯网)”的作品,均转载自其它媒体,转载目的在于传递更多信息,并不代表本网赞同其观点和对其真实性负责。其版权归原作者所有,如有侵权请联系删除。
3、所有再转载者需自行获得原作者授权并注明来源。

最新评论

关闭

官方推荐 上一条 /3 下一条

客服中心 搜索 洽谈合作
返回顶部