立即注册找回密码

QQ登录

只需一步,快速开始

微信登录

微信扫一扫,快速登录

搜索
小桔灯网 门户 资讯中心 政府动态 查看内容

国家局通报12家境外医疗器械现场检查结果,涉及两家体外诊断企业!

2019-1-31 00:00| 编辑: 面气灵| 查看: 3090| 评论: 0|来源: 国家药品监督管理局|来自: 小桔灯网整理

摘要: 1月30日,国家药品监督管理局通报了12家境外医疗器械现场检查结果,其中体外诊断企业两家:SYSMEX CORPORATION和富士瑞必欧株式会社,代理人分别是希森美康医用电子(上海)有限公司和珠海丽珠试剂股份有限公司,现 ...

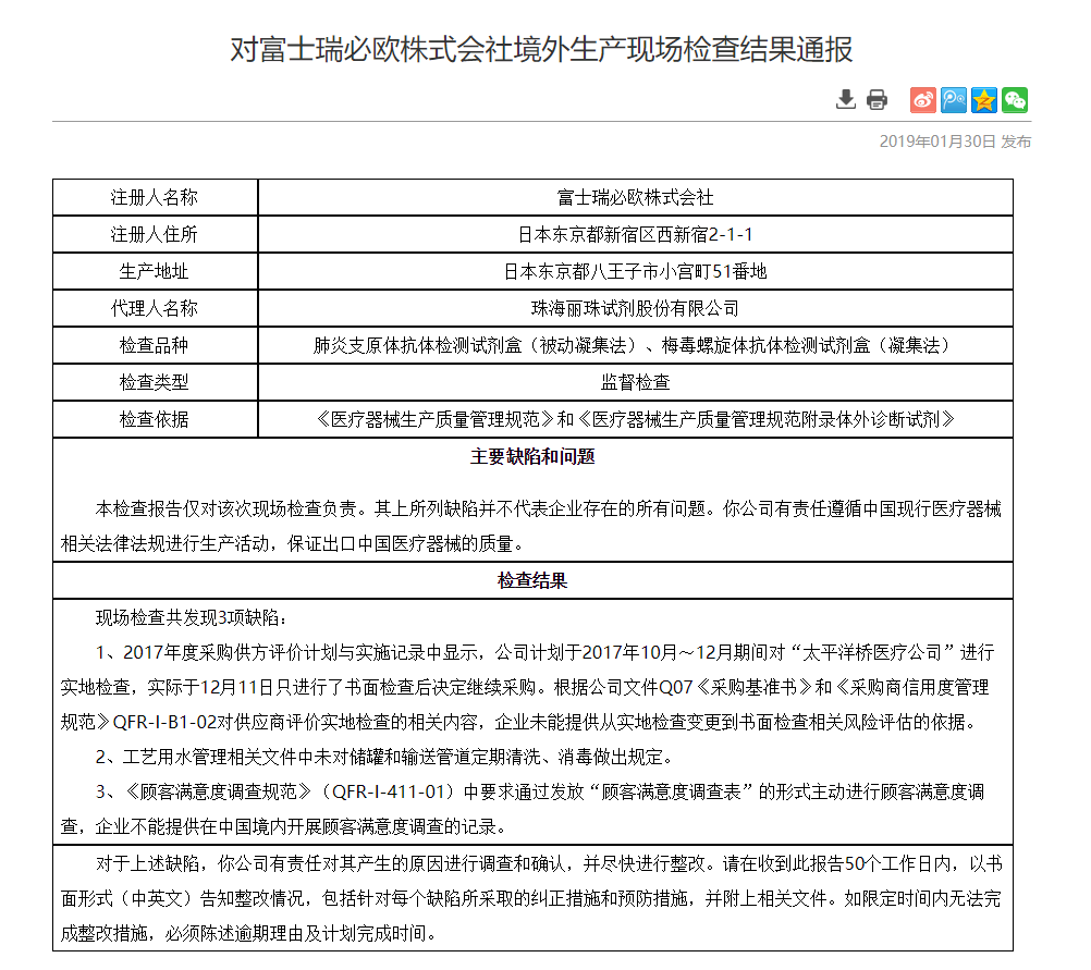
1月30日,国家药品监督管理局通报了12家境外医疗器械现场检查结果,其中体外诊断企业两家:SYSMEX CORPORATION和富士瑞必欧株式会社,代理人分别是希森美康医用电子(上海)有限公司和珠海丽珠试剂股份有限公司,现场检查各发现3项缺陷。











声明:
1、凡本网注明“来源:小桔灯网”的所有作品,均为本网合法拥有版权或有权使用的作品,转载需联系授权。
2、凡本网注明“来源:XXX(非小桔灯网)”的作品,均转载自其它媒体,转载目的在于传递更多信息,并不代表本网赞同其观点和对其真实性负责。其版权归原作者所有,如有侵权请联系删除。
3、所有再转载者需自行获得原作者授权并注明来源。

最新评论

关闭

官方推荐 上一条 /3 下一条

客服中心 搜索 洽谈合作
返回顶部