立即注册找回密码

QQ登录

只需一步,快速开始

微信登录

微信扫一扫,快速登录

搜索
小桔灯网 门户 资讯中心 查看内容

硕世生物:国内领先的体外诊断产品提供商

2019-7-6 11:27| 编辑: 小桔灯网| 查看: 2709| 评论: 0|来源: 思宇医械观察

摘要: 导语:本次科创板中医疗器械绝对是最受关注的领域之一,而体外诊断领域又是医疗器械行业中市场规模最大的行业。从覆盖的诊断方式来看,申报科创板的各家公司又各有特色,如东方基因、硕世生物分别包括POCT诊断和分子 ...


导语:


本次科创板中医疗器械绝对是最受关注的领域之一,而体外诊断领域又是医疗器械行业中市场规模最大的行业。从覆盖的诊断方式来看,申报科创板的各家公司又各有特色,如东方基因、硕世生物分别包括POCT诊断和分子诊断,而浩欧博、热景生物则主要为传统的生化诊断和免疫诊断。今天,我们就来聊聊其中的一家,国内领先的体外诊断产品提供商——硕世生物。


一、公司专注于体外诊断领域


公司成立于2010年,是国内领先的体外诊断产品提供商,专注于体外诊断试剂、配套检测仪器等体外诊断产品的研发、生产和销售,并拓展到体外检测服务领域,实现“仪器+试剂+服务”的一体化经营模式。

 

公司拥有具有自主知识产权的现代生物学技术平台,已成功开发覆盖传染病检测、肿瘤筛查、女性生殖道微生态检测等多个领域的近500个产品。



二、公司主要产品及核心优势


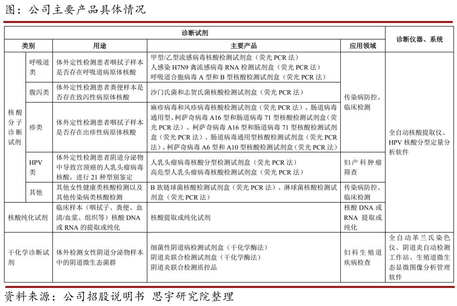
公司主要产品为核酸分子诊断试剂、核酸纯化试剂、干化学诊断试剂及检测仪器,广泛应用于传染病防控、临床检测、大规模人口筛查和优生优育管理等领域。



公司在国内首先倡导多重荧光定量 PCR 检测,依托涉及多重检测、熔解曲线、引物探针标记修饰、新型扩增体系、个性化样本预处理等多个技术领域的多重荧光定量 PCR 技术平台,在分子诊断领域处于技术领先地位。公司以多重荧光定量 PCR 技术为基础,同时融合 TaqManTM 探针、AllGloTM 探针、MGBTM 探针、LNA 修饰技术以及熔解曲线分析技术,实现对靶标的多重以及高通量检测。公司将多重荧光定量 PCR 技术与熔解曲线分析技术相结合,开发了多通道熔解曲线分析技术。


基于机电一体化、人工智能、图像处理、传感控制、大数据、计算机软件等先进技术,公司自主研发的医学图像分析诊断系统,能快速准确的识别出视野内的菌群类别及位置,实现了直观便捷的形态学检查,并结合客观准确的自动化功能学检测结果,可快速诊断临床常见的各种阴道炎症,有效改善了传统手工检测依靠经验、漏检误判率高等状况,完成了阴道炎检测从手工到自动化、智能化的转变。


三、公司业绩稳定增长


2018年,公司营业收入达2.31亿元,同比增长23.18%;归母净利润6382万元,同比增长49.58%;其中,核酸分子诊断试剂销售金额达1.33亿元,占比58.58%,近三年公司业绩稳定增长。



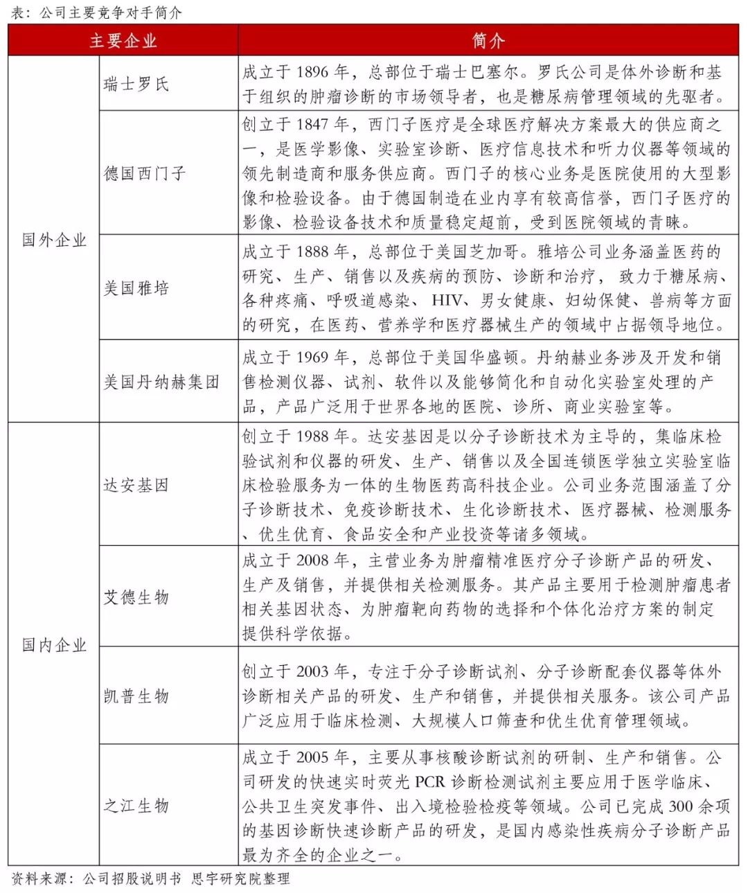
四、主要竞争对手分析


2016年全球体外诊断市场规模达到600亿美元,预计到2020年可以达到700亿美元,未来三年的年均复合增长率预计将维持在4%左右;2016年中国体外诊断市场规模达到450亿元,年平均复合增长率约为16%,预计未来三年仍将保持16%的增长速度,到2020年,中国体外诊断市场规模预计将超过800亿元。



从全球来看,全球的体外诊断行业进入稳定增长期,产业发展成熟,市场集中度较高,主要企业包括Roche、Siemens、Abbott、Beckman、Becton Dickinson、BioMerieux、 Bio-Rad Laboratories等。



从国内来看,我国的体外诊断试剂行业已从导入期步入发展期,市场需求快速增长。目前国内市场中,不仅包含了西门子、罗氏、雅培等跨国公司,很多优秀的国内企业也凭借自身较高的产品性价比和更为贴近本土市场的优势,逐渐占据一定市场份额,其中包括达安基因、艾德生物、凯普生物、之江生物等。



五、主要风险分析


1. 市场竞争加剧的风险

虽然目前国内体外诊断市场快速发展,但由于其市场化程度较高,国外企业可以全面参与国内市场的竞争。国外企业凭借产品先发优势、技术先进的试剂与配套仪器等优势,在国内的三级医院等高端产品市场处于优势地位。而国内多数企业以生产中低端诊断产品为主,企业规模较小,尚未形成稳定的市场格局。如果公司未来不能继续保持在技术与产品、服务与市场、品牌、客户信任等方面的优势,激烈的市场竞争环境可能会对公司生产经营和盈利能力造成不利的影响。


2. 产品价格下降的风险

根据国家现行的相关规定,凡是进入《医疗机构临床检测项目目录》的非营利性医疗机构服务项目的最高价格标准由各地价格主管机关负责制定和调整。随着国家医疗改革的深入及相关政策法规的进一步调整,相关主管部门存在下调部分检测项目价格的可能,从而可能导至试剂产品采购价格的下降。此外,同类新产品推出导至竞争加剧、技术革新等均可能导至公司试剂产品的价格下降,进而对公司的毛利率水平和收入水平造成不利影响。

声明:
1、凡本网注明“来源:小桔灯网”的所有作品,均为本网合法拥有版权或有权使用的作品,转载需联系授权。
2、凡本网注明“来源:XXX(非小桔灯网)”的作品,均转载自其它媒体,转载目的在于传递更多信息,并不代表本网赞同其观点和对其真实性负责。其版权归原作者所有,如有侵权请联系删除。
3、所有再转载者需自行获得原作者授权并注明来源。

最新评论

关闭

官方推荐 上一条 /3 下一条

客服中心 搜索 洽谈合作
返回顶部