MS/MS 技术在新生儿氨基酸、有机酸及脂肪酸氧化代谢 障碍性疾病筛查中的应用共识
2019-9-2 15:53|
编辑: 面气灵|
查看: 2999|
评论: 0|来源: 临床质谱网
摘要: 导语近期,由中国医师协会检验医师分会临床质谱检验医学专业委员会撰稿的《MS/MS技术在新生儿氨基酸,有机酸及脂肪酸氧化代谢障碍性疾病筛查中的应用共识》在《检验医学》(2019年34卷第6期)发表论著,探讨了液相串 ...
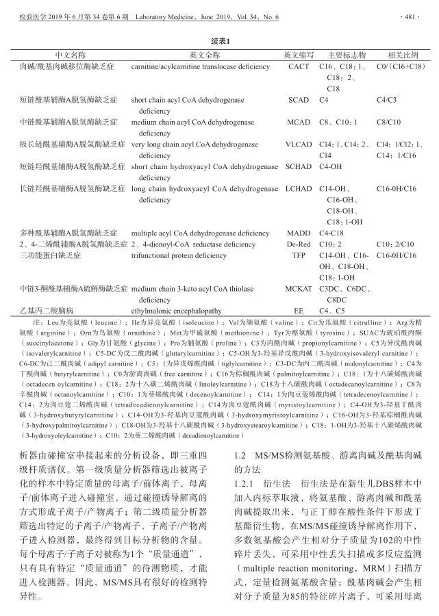
近期,由中国医师协会检验医师分会临床质谱检验医学专业委员会撰稿的《MS/MS技术在新生儿氨基酸,有机酸及脂肪酸氧化代谢障碍性疾病筛查中的应用共识》在《检验医学》(2019年34卷第6期)发表论著,探讨了液相串联质谱(MS/MS)技术在新生儿遗传代谢性疾病筛查中的应用。之前本平台发布过由卫生部临床检验中心新生儿疾病筛查室间质评委员会组织专家制定的《新生儿疾病串联质谱筛查技术专家共识》,这两篇文章均具有权威性的指导意义。点击查看大图 






|
声明:
1、凡本网注明“来源:小桔灯网”的所有作品,均为本网合法拥有版权或有权使用的作品,转载需联系授权。
2、凡本网注明“来源:XXX(非小桔灯网)”的作品,均转载自其它媒体,转载目的在于传递更多信息,并不代表本网赞同其观点和对其真实性负责。其版权归原作者所有,如有侵权请联系删除。
3、所有再转载者需自行获得原作者授权并注明来源。