立即注册找回密码

QQ登录

只需一步,快速开始

微信登录

微信扫一扫,快速登录

搜索
小桔灯网 门户 资讯中心 共识指南 查看内容

最新指南丨WHO 2019新型冠状病毒指南(中文首译版)新鲜出炉!

2020-1-18 11:03| 编辑: 面气灵| 查看: 12696| 评论: 0|来源: 华山感染

摘要: 引言2019年12月以来,湖北省武汉市发现多起病毒性肺炎病例,经相关病毒分型检测,2020年1月7日,实验室检出一种新型冠状病毒,1月10日完成了病原核酸检测,1月12日,世界卫生组织正式将造成武汉肺炎疫情的新型冠状病 ...


引言

2019年12月以来,湖北省武汉市发现多起病毒性肺炎病例,经相关病毒分型检测,2020年1月7日,实验室检出一种新型冠状病毒,1月10日完成了病原核酸检测,1月12日,世界卫生组织正式将造成武汉肺炎疫情的新型冠状病毒命名为「2019新型冠状病毒(2019-nCoV)」。同时,世界卫生组织于同日发布了针对疑似新型冠状病毒感染造成严重急性呼吸道感染的临床处置指南。作为WHO发布的2019年版MERS冠状病毒感染造成严重急性呼吸道感染临床处置指南的姊妹篇,本指南是针对2019新型冠状病毒指南的第一版

本指南意在临床医生处理疑似新型冠状病毒感染造成严重急性呼吸道感染(SARI)的成人或儿童患者时提供建议,本指南并非替代临床判断或专家意见,而是为强化临床处理提供最新的指导。提供的最佳医疗实践措施中包括感染预防与控制(IPC)及对重症病患的最佳的支持都是基本的应对策略。




要点如下

1. 预检分诊:识别并分类严重急性呼吸道感染(SARI)患者

2. 立即实施正确的感染预防与控制措施(IPC)

3. 早期支持治疗与监控

4. 采集临床标本用于实验室诊断

5. 处理低氧性呼吸衰竭及急性呼吸窘迫综合征(ARDS)

6. 脓毒性休克的管理

7. 并发症的预防

8. 特异性的抗新型冠状病毒(nCoV)治疗

9. 妊娠患者的特别注意事项


说明:

✔ 该干预措施是有益的(强烈建议)或目前最佳的实践方案

× 该干预措施被认为是有害的

该干预措施可能对某些患者有益(有条件的推荐),或者在考虑此干预措施时要小心


1、分诊:识别和分流严重急性呼吸道感染(SARI)患者


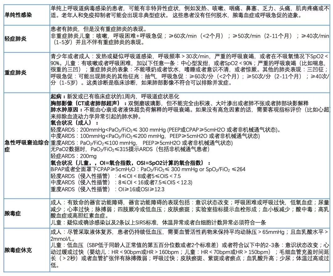
✔ 分诊:在所有SARI的患者首次至医疗单位就诊(比如急诊科)时,临床医生就应对其进行识别和分类。在表1所描述的情形下,应考虑nCoV是可能的病原体。分类患者并根据疾病的严重程度启动紧急治疗。


注意:nCoV病情可以表现为轻、中、重度,后者包括重症肺炎、ARDS、脓毒症和脓毒性休克。早期识别疑似患者为及时启动IPC提供了时间(见表2)。早期识别有严重临床表现的患者(表2),可以对患者采取及时有效的支持治疗,并可以根据标准流程快速、安全地转入ICU。对于轻症患者,可能不需要住院治疗,除非临床考虑有快速加重的可能。所有回家观察的患者都应该要求其一旦出现任何疾病的恶化表现应立即回到医院。


表1:SARI患者(疑似nCoV)的定义



表2:nCoV感染相关的临床综合征


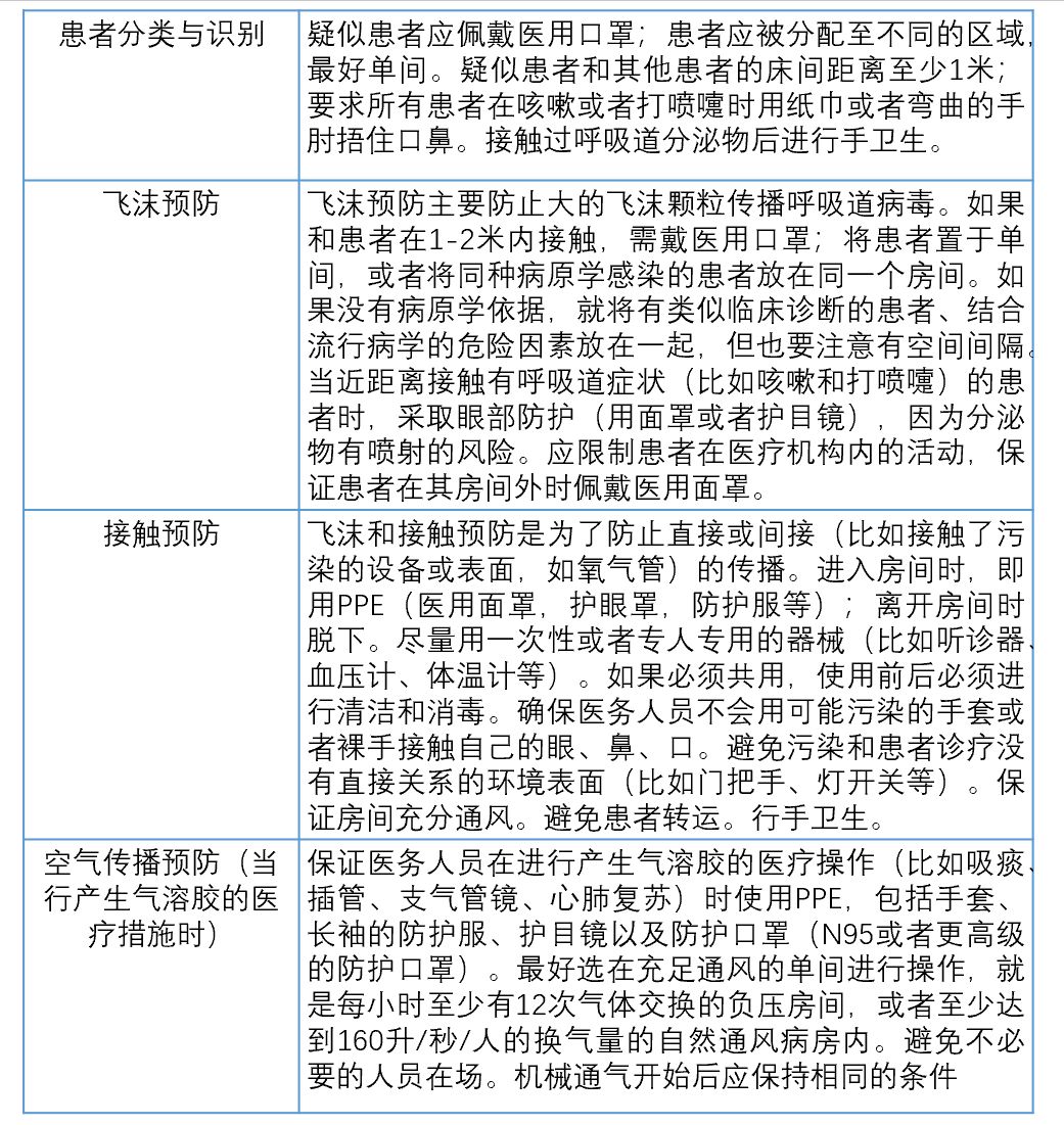
2、立即实施正确的感染预防与控制措施(IPC)


IPC非常重要,应该在患者进入医院(尤其是急诊科)的时间点就启动。标准预防应该始终常规被应用在医疗机构的所有区域。标准预防包括:手卫生;使用个人防护设备(PPE)的应用以避免直接接触患者血液、体液、分泌物以及不完整的皮肤等);还包括预防针刺伤或者切割伤、医疗废物处理、设备的清洁和消毒以及环境的清洁。


表3: 立即实施正确的感染预防与控制措施(IPC)


3、早期支持治疗与监控


✔ 立即对SARI和呼吸窘迫,低氧血症或休克的患者进行补氧治疗。

备注:以5 L / min的速度开始氧疗并滴定流速,以达到非怀孕成年患者SpO2≥90%和怀孕患者SpO2≥92-95%的目标氧饱和度。严重的呼吸窘迫,中心性发绀,休克,昏迷或抽搐)应在复苏过程中接受氧疗使得SpO2≥94%,其他人群达SpO2≥90%。同时,对SARI患者进行照护的所有诊疗区域均应配备脉搏血氧仪,可运行的供氧系统以及一次性使用的氧气输送接口(鼻插管,简易面罩和带储物袋的口罩)。处理nCoV感染患者的受污染的氧气接口时,应做好接触预防措施。


若SARI患者无休克证据,则使用保守的输液治疗。

备注:SARI患者应谨慎使用静脉输液,因为激进的补液治疗,尤其是在机械通气有限的情况下可能会使氧合恶化。


✔ 对SARI患者,给予经验性抗微生物药物以治疗所有可能的病原体。对于脓毒症患者,应在初次患者评估后一小时内给予抗微生物药物。

备注:尽管患者可能疑似有nCoV感染,但应在诊断为脓毒症一小时内给予适当的经验性抗微生物药物。经验性抗生素治疗应基于临床诊断(包括当地流行病学,药敏数据以及治疗指南等)。若有地方性流行病学史或其他感染相关的危险因素(包括出行史或接触动物流感病毒)时,经验疗法应包括一种神经氨酸酶抑制剂以治疗流感。经验疗法应根据微生物学结果和临床判断进行降阶梯。


除非特殊原因,否则请勿在临床试验之外常规给予全身性皮质类固醇激素治疗病毒性肺炎或ARDS。

备注:对SARS患者进行的皮质类固醇激素的观察性研究的系统评价未发现生存益处和可能的危害(无血管坏死,精神症状,糖尿病和病毒清除延迟等)。对流感的观察性研究的系统评价显示应用皮质类固醇激素患者死亡率和继发感染的风险更高,但由于适应症的混杂,该循证医学证据被判定为较低。随后的研究通过调整随时间变化的混杂因素解决了这一局限性,结果显示皮质类固醇激素的应用对流感患者死亡率无影响。最近一项针对接受糖皮质激素治疗的MERS患者的研究发现皮质类固醇对死亡率没有影响,但延迟了下呼吸道(LRT)的MERS-CoV病毒清除。由于缺乏有效性和可能的危害,除非特殊原因,否则应避免常规皮质类固醇使用。关于脓毒症患者如何使用皮质类固醇,具体可见第6节。


 密切监测SARI患者是否出现症状恶化的迹象,例如快速进展性呼吸衰竭和脓毒症,并立即采取支持干预措施。

注:对于出现严重nCoV表现的患者,及时、有效和安全的支持疗法是治疗的基石。


 在了解患者的合并疾病后,针对性制定治疗方法并评估预后。和患者及其家人有效沟通。

备注:在SARI的重症监护诊治期间,应确定应继续使用何种慢性疗法以及应暂时停用何种疗法。与患者和家人进行积极沟通,并提供患者的治疗和预后信息。了解患者对维持生命的干预措施的看法和倾向性。


4、采集临床标本用于实验室诊断


 最好在抗微生物治疗之前收集血培养标本以判断引起细菌性肺炎和脓毒症的病原体。勿为收集血培养标本而延迟抗微生物治疗。


 同时收集上呼吸道(upper respiratory tract,URT,包括鼻咽和口咽)和下呼吸道(lower respiratory tract,LRT,包括痰、气管内吸出物或支气管肺泡灌洗液)的标本,通过RT-PCR进行nCoV检测。在下呼吸道样本易于获得的情况下(例如机械通气的患者,临床医生可以选择仅收集下呼吸道样本)。


 仅在无法使用RT-PCR时才建议使用血清学进行诊断。

备注:使用适当的PPE进行标本收集(注意URT标本的液滴和接触预防措施,以及LRT标本的空气预防措施)。收集URT样品时,使用病毒采样棉签(无菌涤纶或人造丝,而不是棉花)和病毒运输介质。不要从鼻孔或扁桃体上采样。对于怀疑患有nCoV的患者,特别是患有肺炎或严重疾病的患者,单个URT样本不能排除诊断,建议增加URT和LRT样本。LRT(相对于URT)样本更可能呈阳性,且如4.1所述,在下呼吸道样本易于获得的情况下(例如机械通气的患者),临床医生可以选择仅收集下呼吸道样本)。
备注:目前在SARS和MERS病例中发现了与其他呼吸道病毒感染的双重感染。因此我们需要对所有可疑病例进行详细的微生物学研究。URT和LRT标本均可测试其他呼吸道病毒,例如甲型和乙型流感(包括人畜共患的甲型流感),呼吸道合胞病毒,副流感病毒,鼻病毒,腺病毒,肠病毒(例如EVD68),人间质肺病毒和地方性人类冠状病毒(例如HKU1,OC43,NL63和229E)。LRT标本还可以检测细菌等病原体,包括军团菌等。


 在确诊nCoV感染的住院患者中,应重复收集的URT和LRT样本以证实病毒清除。标本的采集频率取决于当地情况,但应至少每2-4天收集一次。直到患者出现两个连续的至少间隔24小时的阴性结果(若同时收集URT和LRT样本,需均为阴性),可以看作是临床康复。若当地的感染控制措施要求在去除飞沫预防措施之前获得两个阴性结果,则可以每天多次收集标本。


5、处理低氧性呼吸衰竭及急性呼吸窘迫综合征(ARDS)


 当患者出现呼吸窘迫、标准氧气治疗无无效时,应识别出严重的低氧性呼吸衰竭。

备注:即使通过面罩和储氧氧气袋吸氧(流速为10-15 L / min,通常是维持袋膨胀所需的最小流量; FiO2 0.60-0.95),患者仍出现持续呼吸次数增加和低氧血压。ARDS中的低氧血症性呼吸衰竭通常是由于肺内通气-灌注不匹配或分流所致,通常需要机械通气。


高流量鼻导管氧吸氧(HFNO)或无创通气(NIV)仅应用于特定的低氧血症性呼吸衰竭。MERS患者使用NIV的治疗失败率高,接受HFNO和NIV治疗的患者应该密切监测是否出临床恶化的情况。

备注1:HFNO系统可以提供60 L/min的气流和高达1.0的FiO2;儿科设备通常最多只能设置15L/min,许多儿童需要成人的设备才能提供足够的流量。与标准氧气疗法相比,HFNO减少了插管的需要。高碳酸血症(阻塞性肺疾病加重,心源性肺水肿的加重)、血流动力学不稳定、多器官功能衰竭或精神状态异常通常不应接受HFNO,尽管最新数据表明,HFNO对于轻度中度和无恶化高碳酸血症的患者可能是安全的。接受HFNO的患者应进行密切监视,并由有经验的能够气管插管的人员进行护理,以防患者在短时间(约1小时)后出现急剧恶化或没有改善。关于HFNO的循证指南尚不存在,有关HFNO在MERS患者中的研究有限。
备注2:NIV指南不推荐用于低氧血症性呼吸衰竭(除心源性肺水肿和术后呼吸衰竭)或病毒性疾病大流行(指对SARS和大流行性流感的研究)。NIV相关的风险包括插管延迟,潮气量大和伤害性经肺压。有限的数据表明MERS患者接受NIV治疗失败率高。接受NIV的患者应密切监测,并由经验丰富的人员,如果患者在短时间(约1小时)后严重恶化或无法改善,可以进行气管插管。血液动力学不稳定,多器官功能衰竭或精神状态异常的患者不应接受NIV。
备注3:最近发表的文献表明,具有良好接口适配性的较新的HFNO和NIV系统不会产生广泛的影响呼出空气的扩散,因此应该具有较低的空中传播风险。

 

 气管内插管应由经过培训的,经验丰富的人员进行,并预防空气传播。

备注:ARDS患者,特别是幼儿、肥胖或怀孕的患者,可能会在插管过程中氧饱和度迅速下降。通过带储氧袋的面罩,袋阀面罩,HFNO或NIV,用100%FiO2预充氧5分钟。经气道评估后如果没有插管困难的迹象,可以快速插管是合适的。

 

本节中的以下建议适用于ARDS机械通气患者。有针对成年人,针对儿童的共识和推荐。

 

 使用较低的潮气量(预计体重4–8 ml / kg预测体重,PBW)和较低的吸气量进行机械通气压力(平台压力<30 cmH2O)。

备注:这是ARDS患者临床指南中的强烈建议,也建议用于不符合ARDS标准的又败血症引起的呼吸衰竭。最初的潮气量为6 ml / kg PBW。如果发生不良反应(例如,不同步,pH <7.15),则允许使用潮气量高达8 ml / kg PBW。如果满足pH目标为7.30-7.45,可以允许高碳酸血症。可以使用呼吸机规程。可能需要使用深度镇静剂来控制呼吸驱动并达到潮气量目标。尽管较高的驱动压力(平台压-PEEP),相比高潮气量或高平台压,与ARDS的死亡率更相关。目前尚无针对驱动压力的通气策略的RCT研究。

 

 对于重度ARDS的患者,建议每天进行>12小时的通气。

备注:强烈建议对患有严重ARDS的成人和儿童患者使用俯卧通气,但需要足够的人力资源和专业知识才能安全地执行工作。


 对没有组织灌注不足的ARDS患者使用保守的液体管理策略。

备注:这是一个强有力的指导建议;主要作用是缩短通气时间。

 

在中度或重度ARDS患者中,建议使用较高的PEEP而不是较低的PEEP。

备注:PEEP设定需要考虑收益(减少肺不张和改善肺泡补充)与风险之间的关系(吸气末过度扩张导至肺损伤和更高的肺血管阻力)。表格可供指导根据维持SpO2所需的FiO2进行PEEP调整,持续高气道正压[30–40 cm H2O]可以作为肺复张的相关措施给予,逐渐增加具有恒定驱动压力或高驱动压力的PEEP;收益与风险的考量相似。较高的PEEP和在临床实践指南中有条件地推荐。对于PEEP,该指南考虑了3项RCT的患者数据荟萃分析。然而,随后关于高PEEP和延长的高压力肺复张的RCT研究发现RMs的RCT提示了存在危害,建议避免使用该RCT中的方案。推荐进行监控,以识别对初始高PEEP或者其他肺复张方案有反应的患者,并在无反应的患者中停止这些干预措施。

 

对于中度重度ARDS(PaO2 / FiO2 <150)的患者,持续输注神经肌肉阻滞药物不应常规使用。

备注:一项试验发现,该策略可改善重度ARDS(PaO2 / FiO2 <150)患者的生存率,而不会引起明显虚弱,但是最近一项较大的试验结果发现,将神经肌肉阻滞与高PEEP策略结合使用与没有神经肌肉阻滞的轻度镇静策略相比,它与改善生存率无关。在某些情况下,仍可考虑对ARDS患者连续使用神经肌肉阻滞:使用镇静药物后仍有人机抵抗者,使潮气量限制无法达标;或难治性低氧血症或高碳酸血症。

 

在可以获得体外生命支持(ECLS)专业知识的情况中,对肺部保护性通气后仍有反复低氧血症的患者可以进行转诊。

备注:最近的指南未对ARDS患者的ECLS提出任何建议。一项关于ARDS患者应用ECLS的RCT研究提前终止,因为研究发现ECLS和标准的医疗处置(包括俯卧位和使用神经肌肉阻滞)相比60天死亡率的主要结局无统计学差异。然而,ECLS可以降低死亡的组合结局的风险,事后该RCT研究的综合贝叶斯综合风险相关分析表明:在一系列先前的假设下,ECLS很有可能降低死亡率。在一项队列研究中,MERS-CoV感染,ECLS与常规治疗相比可降低死亡率。怀疑患有新型冠状病毒(nCoV)感染时,仅在具有收治足够案例的专业中心保证其专业知识的情况下,可以对于nCoV患者应用所需的IPC措施。

 

避免断开患者与呼吸机的连接,否则会导至PEEP消失和肺不张。使用直插式导管进行

气管抽吸并在需要断开连接时夹住气管导管(例如,转移至转运呼吸机)。


6、脓毒性休克的管理


 当怀疑或确诊感染并且需要升压药以维持平均动脉压MAP≥65mmHg并且乳酸≥2 mmol / L时,除外低血容量,需要识别儿童的脓毒性休克(收缩压[SBP] <同龄人第5个百分位数或低于正常水平2 SD),或出现以下2-3项:精神状态改变;心动过速或心动过缓(婴儿心率<90 bpm或> 160 bpm,儿童心率<70bpm或> 150 bpm);延长毛细血管充盈时间(> 2秒)或伴有洪脉的血管舒张; 呼吸急促; 皮肤花斑或皮疹或紫癜性皮疹;乳酸增加;少尿;体温过高或体温过低。

备注:在没有乳酸测量的情况下,使用MAP和灌注的临床体征来定义休克。标准诊治包括早期识别和识别后1小时内的以下治疗:抗微生物治疗,液体负荷以及升压药用于低血压休克。根据资源的可获得性和患者个体情况来使用中央静脉和动脉导管,目前有详细的指南可用于处理成人和儿童的脓毒性休克。


 在成年人脓毒性休克中进行复苏时,应在前3小时内给成年人至少注入30 ml/kg等渗晶体。对儿童脓毒性休克中进行液体复苏时,快速推注剂量为20 ml/ kg,在急救时剂量为40-60 ml / kg。

X 前1小时请勿使用低渗晶体,淀粉或明胶进行复苏。

液体复苏可能导至容量超负荷,包括呼吸衰竭。如果对液体负荷无反应,且出现容量超负荷的体征(例如,颈静脉扩张,听诊时有爆裂音,影像学提示肺水肿或出现儿童肝肿大),需要减少或中断输液。该步骤在机械通气不可用的情况下尤其重要。当在资源有限的情况下,可以使用其他补液方案。

备注:晶体包括生理盐水和林格氏乳酸盐。确定是否需要额外的液体推注(250-1000 ml 成人或儿童10-20 ml / kg),取决于临床反应和改善灌注指标。灌注目标包括MAP(> 65 mmHg或适合儿童年龄的目标),尿量(成人> 0.5 ml / kg / hr,儿童1 ml / kg / hr)和皮肤花斑、毛细血管再充盈、意识水平和乳酸的改善。根据当地的资源情况和经验,在初步液体复苏后,考虑容量反应的动态指数来指导后续的液体输注。方法包括被动抬腿,连续搏动量测量,收缩压的动态变化,脉压和下腔静脉宽度,机械通气过程中胸腔内压力变化对容量的影响。与晶体相比,淀粉与死亡和急性肾损伤的风险增加有关。明胶的作用效果不详,且价格高于晶体液。低渗溶液(相对于等渗溶液)在增加血管内容量的方面效果较差。拯救脓毒症运动建议如果患者需要大量晶体液时,可以考虑使用白蛋白进行液体复苏,但是基于低质量的证据的一定条件下的推荐。


 在液体复苏后仍存在休克,应使用升压药。初始血压目标是MAP成人≥65 mmHg或适合儿童年龄的目标。

如果没条件放置中央静脉导管,可以通过外周静脉输注升压药,但要使用大静脉并紧密监测渗出和局部组织坏死的迹象。如果发生渗出,停止输液。血管加压剂也可以通过骨内针给药。
如果尽管通过补液和血管升压药达到了MAP指标,但仍存在灌注不良和心脏功能障碍的迹象,考虑强心药物如多巴酚丁胺。
备注:升压药(如去甲肾上腺素、肾上腺素、血管加压素和多巴胺)通过中心静脉和严格控速给药是最安全的,但也可以通过外周静脉和骨髓内安全使用。经常监测血压,并将升压药滴定至维持灌注和维持血压所需的最小剂量以防止副作用。去甲肾上腺素被认为是成年患者的一线药物;可以加用肾上腺素或血管加压素来达到MAP目标。由于存在快速性心律失常的风险,选择在快速性心律失常低风险或者有心动过缓的患者中使用多巴胺。对于冷休克的儿童(较常见),肾上腺素被认为是一线药物,而去甲肾上腺素考虑用于热休克(较少见)的患者。
目前尚无RCT将多巴酚丁胺与安慰剂进行临床比较。


7、并发症的预防


应用下列干预措施(表3)以预防重症相关的并发症。这些干预措施是基于脓毒症指南或其他有高质量证据等级指南的可行建议。


表3:预防并发症


8、特异性的抗新型冠状病毒(抗nCOV)治疗 


目前没有来自RCT研究的证据支持特异的抗新型冠状病毒治疗疑似或确诊病例。


✔ 未获批的治疗方案仅能在伦理委员会批准的临床研究或Monitored Emergency Use of Unregistered Interventions Framework (MEURI)中可采用,且需要进行严密的监测。

https://www.who.int/ethics/publications/infectious-disease-outbreaks/en/


 临床手册可以在下面获得,SPRINT-SARI https://isaric.tghn.org/sprint-sari/ 和WHO-ISARIC版本https://isaric.tghn.org/protocols/severe-acute-respiratory-infection-data-tools/. 关于其他问题联系oubreak@who.int 


9、妊娠患者的特别注意事项


 对于疑似或确诊新型冠状病毒的孕妇需要按上述推荐方案治疗,同时兼顾考虑妊娠的生理性因素。


 在使用探索性治疗方案时,需按个体利弊分析,基于母亲潜在的获益和胎儿的安全性,并咨询产科专家和伦理委员会。


 紧急分娩和终止妊娠的决定基于多个因素:孕龄、母亲的状况、胎儿的稳定性。必须咨询产科、新生儿科和ICU的专家(视母亲情况)。



* 参考文献:

[1] World Health Organization: Clinical management of severe acute respiratory infection when Novel coronavirus (nCoV) infection is suspected: Interim Guidance.







编译:阮巧玲、刘其会、钱奕亦、张怡、陈晨;审阅:金嘉琳、王新宇;审核:张文宏

声明:
1、凡本网注明“来源:小桔灯网”的所有作品,均为本网合法拥有版权或有权使用的作品,转载需联系授权。
2、凡本网注明“来源:XXX(非小桔灯网)”的作品,均转载自其它媒体,转载目的在于传递更多信息,并不代表本网赞同其观点和对其真实性负责。其版权归原作者所有,如有侵权请联系删除。
3、所有再转载者需自行获得原作者授权并注明来源。

最新评论

关闭

官方推荐 上一条 /3 下一条

客服中心 搜索 洽谈合作
返回顶部