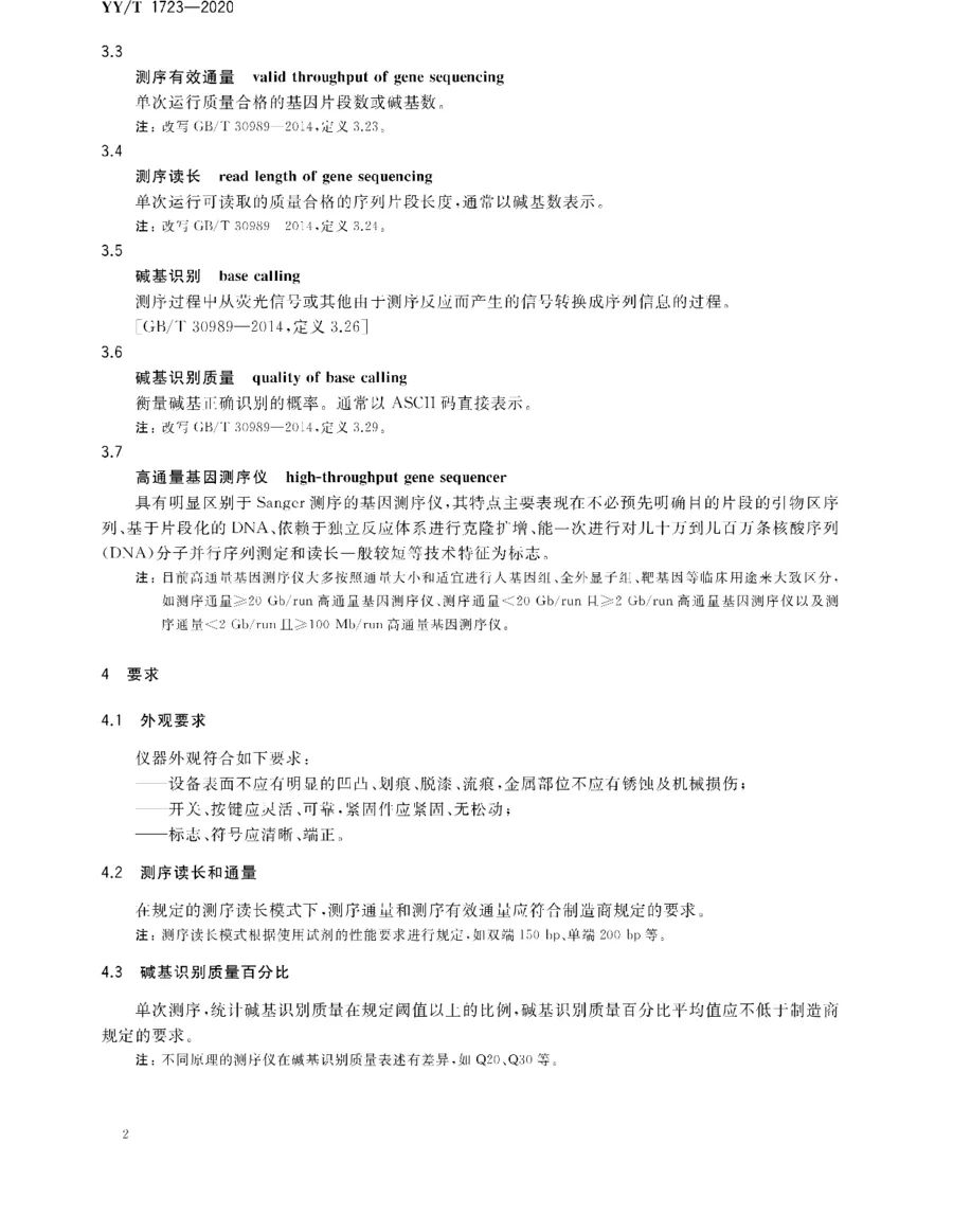
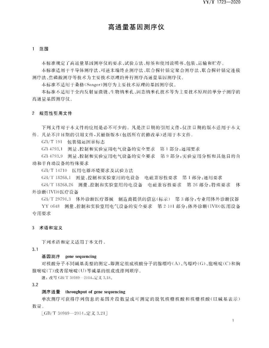
立即注册找回密码

QQ登录

只需一步,快速开始

微信登录

微信扫一扫,快速登录

搜索
小桔灯网 门户 资讯中心 注册标准 查看内容

国内首个医疗器械行业基因测序仪标准《高通量基因测序仪》发布

2020-9-16 00:00| 编辑: 沙糖桔| 查看: 3375| 评论: 0|来源: 基因谷

摘要: 近日,国家药品监督管理局正式发布国内首个医疗器械行业基因测序仪标准——《高通量测序仪标准》,这也是全球首次针对基因测序仪设定标准,体现了我国在基因测序领域的前瞻性和先进性。该标准由中国食品药品检定研究 ...


近日,国家药品监督管理局正式发布国内首个医疗器械行业基因测序仪标准——《高通量测序仪标准》,这也是全球首次针对基因测序仪设定标准,体现了我国在基因测序领域的前瞻性和先进性。该标准由中国食品药品检定研究院(第一起草单位)牵头发起,同时联合深圳华大智造科技股份有限公司(第二起草单位)、广州市达瑞生物技术股份有限公司、北京市医疗器械检验所、东莞博奥木华基因科技有限公司、天津诺禾致源生物信息科技有限公司、杭州贝瑞和康基因诊断技术有限公司、安诺优达基因科技(北京)有限公司、illumina Inc.【代理人:宜曼达贸易(上海)有限公司】等单位共同参与撰写。












· END ·

声明:
1、凡本网注明“来源:小桔灯网”的所有作品,均为本网合法拥有版权或有权使用的作品,转载需联系授权。
2、凡本网注明“来源:XXX(非小桔灯网)”的作品,均转载自其它媒体,转载目的在于传递更多信息,并不代表本网赞同其观点和对其真实性负责。其版权归原作者所有,如有侵权请联系删除。
3、所有再转载者需自行获得原作者授权并注明来源。

最新评论

关闭

官方推荐 上一条 /3 下一条

客服中心 搜索 洽谈合作
返回顶部