立即注册找回密码

QQ登录

只需一步,快速开始

微信登录

微信扫一扫,快速登录

搜索
小桔灯网 门户 资讯中心 精准医疗 查看内容

国家卫健委印发《抗肿瘤药物临床应用管理办法(试行)》:病理确诊及基因靶点检测后方 ...

2021-1-4 10:42| 编辑: 沙糖桔| 查看: 2852| 评论: 0|来源: 基因talks

摘要: "2020年12月28日,国家卫健委印发的《抗肿瘤药物临床应用管理办法(试行)》规定应当根据组织或细胞学病理诊断结果,或特殊分子病理诊断结果、基因靶点检测结果等,确认患者适用后方可开具抗肿瘤药物。"当前,党 ...


"

2020年12月28日,国家卫健委印发的《抗肿瘤药物临床应用管理办法(试行)》规定应当根据组织或细胞学病理诊断结果,或特殊分子病理诊断结果基因靶点检测结果等,确认患者适用后方可开具抗肿瘤药物。

"

当前,党中央、国务院高度重视抗肿瘤药物管理,通过国家谈判、纳入医保、进口抗癌药税费优惠等多项举措,不断提高抗肿瘤药物可及性,降低肿瘤患者用药负担。为加强抗肿瘤药物的临床使用管理,提高合理用药水平,2020年12月28日,国家卫健委发布了《抗肿瘤药物临床应用管理办法(试行)》(以下简称《办法》),就目前抗肿瘤药物临床使用中的问题,提出了针对性解决措施。



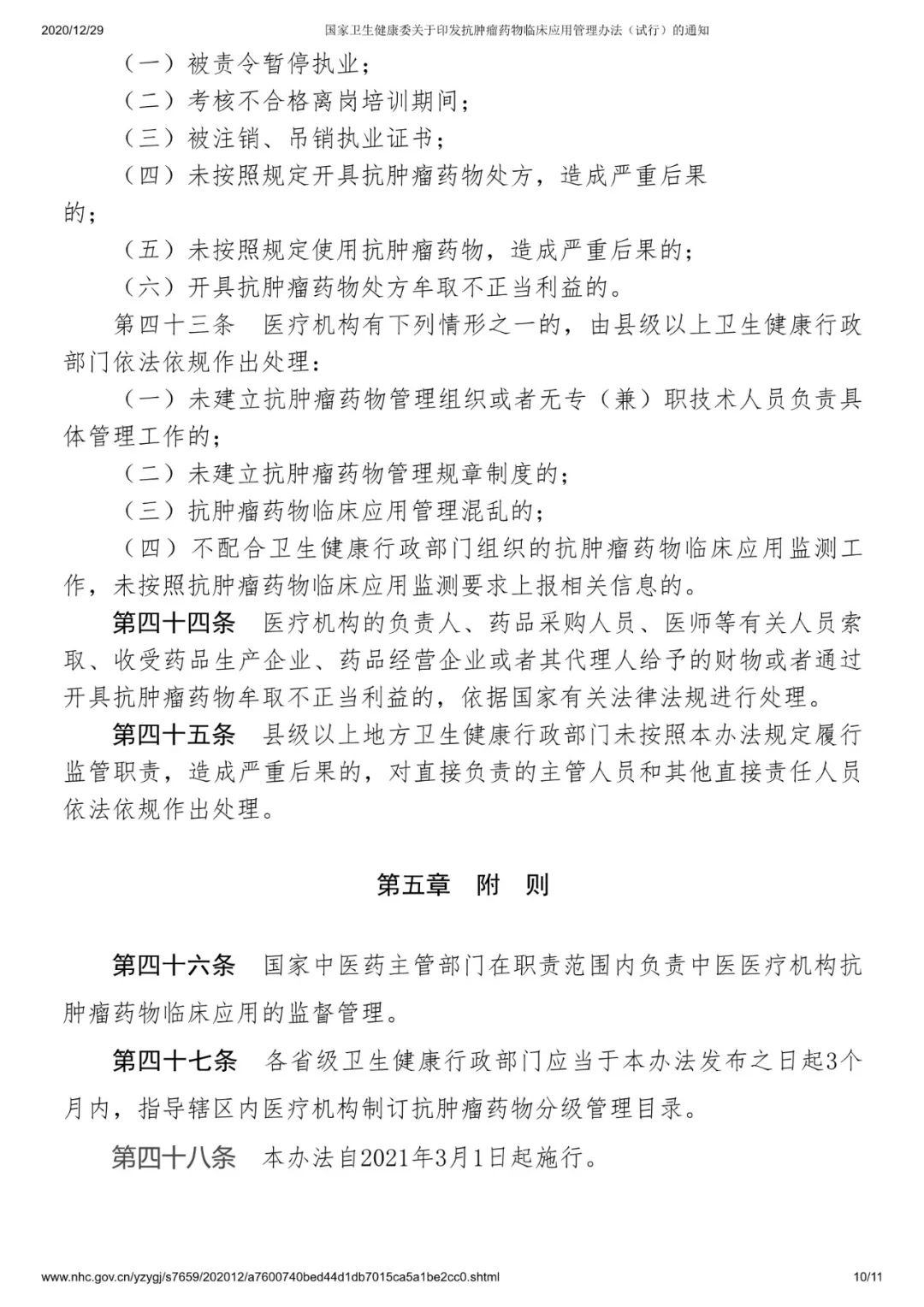
该《办法》共五章48条,对医疗机构内抗肿瘤药物的遴选、采购、储存、处方、调配、临床应用和药物评价等,进行全过程管理。


第一章:总则,1-7条;

第二章:组织机构和职责,8-14条;

第三章:抗肿瘤药物临床应用管理,15-36条;

第四章:监督管理,37-45条;

第五章:附则,46-48条。


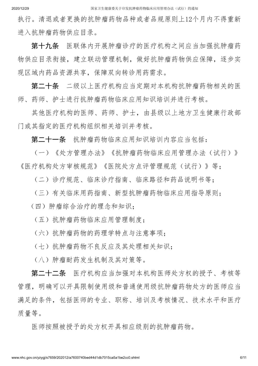
其中,第三章第23条指出:


医师应当根据组织或细胞学病理诊断结果,或特殊分子病理诊断结果,合理选用抗肿瘤药物。原则上,在病理确诊结果出具前,医师不得开具抗肿瘤药物进行治疗。


国家卫生健康委发布的诊疗规范、临床诊疗指南、临床路径或药品说明书规定需进行基因靶点检测的靶向药物,使用前需经靶点基因检测,确认患者适用后方可开具。加强对肿瘤细胞耐药发生机制及其对策的研究,针对不同耐药机制采取相应的应对策略,增加患者获益可能。



这告诉我们:只有经组织或细胞学病理诊断,或特殊分子病理诊断成立的恶性肿瘤,才有指征使用抗肿瘤药物。单纯依据患者的临床症状、体征和影像学结果得出临床诊断的肿瘤患者,没有使用抗肿瘤药物治疗的指征(对于难以获取病理诊断的肿瘤除外,如胰腺癌)。


其次,于有明确基因靶点的药物,必须遵循靶点基因检测后方可使用的原则。特别是拥有伴随诊断产品的药物,建议采用NMPA批准的伴随诊断产品进行检测,不得在未做相关检查的情况下盲目用药。


▲ 常见靶向药物靶点检测信息


最后,我们知道肿瘤靶向治疗的耐药性其实是一个不可避免的重要问题。肿瘤细胞的基因组是不稳定的,基因是可以持续突变的,也就是说,随着靶向治疗时间的推移,肿瘤患者可能会出现新的不同突变,进而产生耐药并导至疾病的进展。所以加强对肿瘤细胞耐药发生机制及其对策的研究,并提供克服耐药性的治疗策略则非常重要。对于有明确耐药基因变异的药物,耐药后应考虑进行基因检测,进而针对不同耐药机制采取相应的应对策略,增加患者获益可能。


附:《抗肿瘤药物临床应用管理办法(试行)》全文


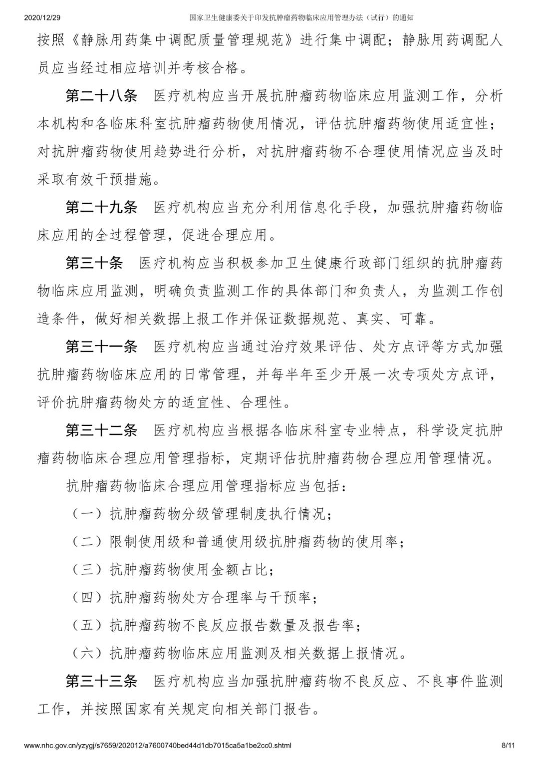
参考资料:

1.http://www.nhc.gov.cn/cms-search/xxgk/getManuscriptXxgk.htm?id=a7600740bed44d1db7015ca5a1be2cc0

2.http://www.nhc.gov.cn/yzygj/s7659/202012/a7600740bed44d1db7015ca5a1be2cc0.shtml

3.新型抗肿瘤药物临床应用指导原则(2019年版)

声明:
1、凡本网注明“来源:小桔灯网”的所有作品,均为本网合法拥有版权或有权使用的作品,转载需联系授权。
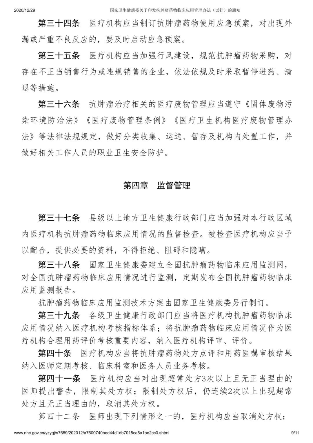
2、凡本网注明“来源:XXX(非小桔灯网)”的作品,均转载自其它媒体,转载目的在于传递更多信息,并不代表本网赞同其观点和对其真实性负责。其版权归原作者所有,如有侵权请联系删除。
3、所有再转载者需自行获得原作者授权并注明来源。

最新评论

关闭

官方推荐 上一条 /3 下一条

客服中心 搜索 洽谈合作
返回顶部