立即注册找回密码

QQ登录

只需一步,快速开始

微信登录

微信扫一扫,快速登录

搜索
小桔灯网 门户 资讯中心 行业整合 查看内容

2021,生化、免疫、分子、POCT行业发展路径及行业驱动力

2021-3-1 10:18| 编辑: 沙糖桔| 查看: 4239| 评论: 0|来源: 体外诊断价值圈

摘要: 体外诊断行业,主要分为生化、免疫、分子、POCT、微生物、临检,不同的细分领域也有不同的发展路径,今天本文就生化、免疫、分子、POCT四大主流细分市场进行解剖!01细分市场发展路径生化诊断:1)做精做深核心产品 ...


体外诊断行业,主要分为生化、免疫、分子、POCT、微生物、临检,不同的细分领域也有不同的发展路径,今天本文就生化、免疫、分子、POCT四大主流细分市场进行解剖!


01

细分市场发展路径


生化诊断:1)做精做深核心产品,进口替代,在布局国内市场的同时积极开拓国际市场;2)仪器与试剂协同发展,拥有自主知识产权、技术水平领先成为关键。


免疫诊断:1)化学发光法将逐步替代酶免法成为主流;2)大型公立医院,尤其是三甲医院进口替代;3)仪器兼容性好、测样量大且检测项目丰富的企业具备较强竞争优势;4)医疗资源下沉,基层医院迎来较为广阔的发展空间。


分子诊断1)测序仪技术不断发展,布局肿瘤测序市场。2)储备生物大数据,丰富基因信息,从而真正服务于临床。


POCT1)技术强,操作便捷的产品更加获得市场青睐;2)心血管类检测和传染病检测等细分领域将成为增长最快的市场。


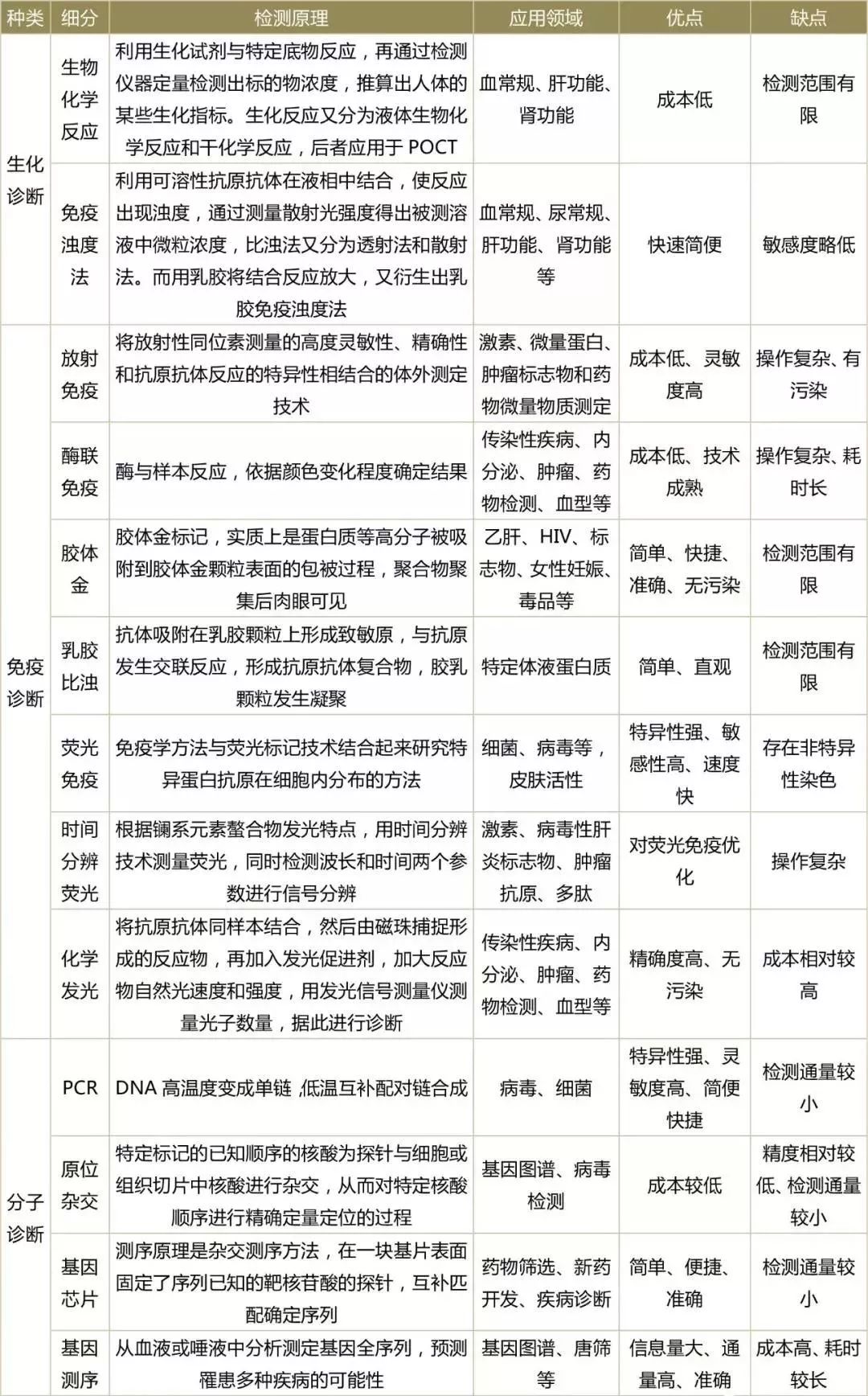
体外诊断按照方法学分为生化诊断、免疫诊断、分子诊断和床旁快速诊断POCT。检测项目主要包括血液学和流式细胞检测、尿液检测、组织检测、微生物检测、组织检测、元素检测、基因检测等。

表1:体外诊断行业分类

表2:检测原理及应用领域

生化诊断在我国发展较早,为医院常规诊断检测项目,侧重于已经发生的疾病监测,未来增长速度较慢,试剂国产化率已达到70%以上。大部分仪器也已国产化,目前国产仪器仅在仪器检测速度和一体化上与国外仪器有差距。


免疫诊断是我国细分规模最大的体外诊断子行业并仍处于快速发展之中,高端的化学发光已逐步替代酶联免疫成为我国主流的免疫诊断方法,侧重于已经感染的疾病监测,市场规模达到免疫诊断总市场的70%以上。中低端试剂和仪器国产化程度较高,但三级医院等高端市场整体依然被海外巨头垄断,未来高端免疫诊断市场的进口替代是发展方向。


分子诊断在全球范围内都处于发展初期,对感染初期和有可能发生的基因性疾病具有独特的检测优势,未来将保持快速增长。


02

行业发展趋势


(一)量值溯源+标准化

随着国家医保控费等政策的逐渐推进和技术的不断更新,IVD行业迎来快速发展的机遇。作为临床诊疗的重要参考依据,高灵敏度和高准确度是降低检验结果误差的重要基础。量值溯源通过对整个检测系统,包括对照品、试剂、仪器、人员和操作流程进行验证,为检验结果的准确性提供重要支撑,以便于将检验结果追溯到国际最标准的有证参考物质,是医学检验标准化的重要途径。


目前由于不同检验机构之间还没有建立完善的检验流程和相应标准,加上操作人员技术水平参差不齐,导至检验结果在不同医疗机构之间无法得到相互认可,重复检测现象比较严重。随着国家医改的不断深入和检验标准化的逐步完善,医疗机构互认检验结果是必然趋势,未来能否建立量值溯源的质量体系将成为体外诊断企业重要竞争优势。


(二)封闭式+集采+综合服务

仪器与试剂捆绑销售成为国内体外诊断公司主流销售模式。由于体外诊断产品种类繁多,医院作为体外诊断试剂销售的主要渠道,在招标时拥有强势地位,为了获得医院渠道,体外诊断产品公司往往通过免费向医院投放检验仪器,并约定医院在一定期限内(一般为5年)采购公司相应的试剂,通过这种捆绑式销售来实现产品在医院的销售。随着体外诊断对精度的要求逐步提升,仪器和试剂配套使用的专业性的加强,以及企业获取更大利润空间的驱动,体外诊断仪器与试剂形成封闭式系统将成为未来发展的重要趋势。


医院通过集中采购降低成本。在国家医保控费的背景下,由于体外诊断产品种类繁多,医院通过集中采购既能满足检验科的采购需求,也能有效降低采购成本和人力成本,从而实现双赢。


通过综合服务提升渠道商客户粘性。体外诊断仪器销售不仅需要安装和调试,更需要后期不断维护,而试剂由于存在质保期的限制,对于冷链运输和库存管理要求较高,再加上医院仓库面积有限无法储备足量库存,导至对于试剂的周转效率要求很高,因此,在提供仪器和试剂销售的前提下,如果进一步提供相应增值服务,才能最大限度获得医院认可,从而进一步增加客户粘性。


(三)并购重组+拓展产业链

企业在发展过程中,内生增长和外部并购都是重要的成长路径。由于国内体外诊断细分行业众多,虽然高速增长,但短期内规模仍相对有限,加上每个子行业都有国内外厂商的激烈竞争,因此想在一个子行业里获得绝对的市场份额比较困难,所以积极地纵向拓展、横向合并可以让企业获得多个增长点,成为企业不断发展的重要选择。


03

行业驱动力



目前我国体外诊断费用占整个医疗保健支出的比例较低,但保持快速增长趋势。我国人口总数占世界总人口数的22%,而体外诊断的市场份额却仅占全球市场的3%,根据 Boston Medical 的数据,2016年我国人均IVD产品支出仅约4.6美元,世界人均IVD支出约8.5美元,发达国家达到了25-30美元,与发达国家相比差距较大。随着人们对预防诊断的逐步重视,体外诊断费占医疗保险支出的比例将持续上升,未来市场潜在需求巨大。罗氏诊断业务在以中国为代表的亚太区增速持续超过15%,相比美国、日本等发达国家具有较高的增长率。


从下游需求端来看,体外诊断行业的需求主要来自于疾病的预防和治疗,而由于中国庞大的人口基数和各类疾病的高发,形成了对体外诊断强劲且持续的需求,造就了体外诊断行业刚需的特征。


(一)我国老龄化程度加剧

检验市场规模与医疗诊疗量直接相关,老龄化带来医疗需求增加,随之检验量增加,我国即将步入老龄化社会,根据世界卫生组织首次发布的《关于老龄化与健康的全球报告》,预计2012-2050 年,我国老年人口将由1.94 亿增长到4.83 亿,老龄化水平由14.3%提高到34.1%。人口老龄化叠加经济发展水平提升,带来人均卫生费用支出的稳步快速增长,为体外诊断行业的发展打下了良好的基础。

(二)我国人均卫生费用支出保持快速增长

根据统计年鉴数据,改革开放以来,我国城镇居民收入水平增长迅速,人均可支配收入增长了约40倍。人口老龄化叠加经济发展水平的提升,带来人均卫生费用支出的稳步增长。


(三) 医保控费、分级诊疗等政策推动

IVD属于疾病诊疗必备前提,与大型影像设备检查相比价格低,占医疗费用比例小,患者对检查费用的敏感度较低,因此加大体外诊断的投入是医院不断提升医疗服务和诊疗水平的一个重要手段,医疗体外诊断需求未来将保持快速增长趋势。


此外,医保控费使得医院在检验质量与成本控制之间不断再平衡,国产优质IVD 产品逐渐获得进口替代机会,政策加速了进口替代进程。在基层医院,分级诊疗政策落地一方面使得基层医院诊疗量增加,一方面配备基本检验设备的需求也逐渐加大。检验价格的小幅下调对国产IVD 龙头的影响远不及进口替代和分级诊疗带来的市场份额提升。


(四)进口替代空间巨大

自2011年开始我国密集出台系列支持体外诊断行业发展的产业政策,尤其支持国产化的试剂盒仪器来实现进口替代。我国体外诊断行业以产业链核心的中游试剂和仪器为主,在各细分领域均一定程度上实现了国产化,仅在部分高端领域国产化率还较低。目前试剂的国产化进程快于仪器。仪器生产环节,部分中低端仪器实现了国产化,高端仪器大多依赖进口。


(五)传染病防治推动诊断试剂发展

以肝炎,肺结核,艾滋病为代表的传染病在我国持续成高发态势,据2016年《我国卫生和计划生育事业发展统计公报》显示,2016年全国甲乙类传染病共报告传染病发病病例295.7万例,死亡17,968人,其中病毒性肝炎122.15万例,占总发病人数的41.3%,是所有传染病中发病率最高的。而艾滋病发病病例虽然基数较小但增长迅速,2010年,我国艾滋病新增病例1.6万例,2016年新增病例达到了5.44万例,6年内平均发病增长率达70%。


体外诊断在传染病的检测和预防方面优势明显,传染病发病率的上升对于体外诊断行业的发展起到巨大推动作用,同时,随着国家对于传染病控制力度不断加大,将进一步促进体外诊断市场的发展。


(六)中国新增癌症数量全球第一,基因测序市场需求扩容

全球癌症发病率不断增长,我国高居世界首位。根据世界卫生组织(WHO)发表《全球癌症报告2014》显示,全球癌病例呈现不断增长态势。2012年全球癌症发病约1,400万人,预计到2030年增加到2,100万人,年均复合增速为2.4%,在新增癌症病例中,有近50%出现在亚洲,中国新增癌症病例高居全球第一位。2015年我国城市居民前十位疾病死亡原因中,恶性肿瘤位居首位,城市居民恶性肿瘤死亡率为164.35/10万,占比26.44%。


由于肿瘤的发病和个体基因信息关系密切,而每个人的基因信息各有不同,因此,个体化的精准医疗正在成为主流,基因测序技术是肿瘤个体化治疗的重要组成部分。在肿瘤发病率逐渐升高的形势下,以基因测序为代表的分子诊断在国内存在巨大发展潜力。

本文节选自《体外诊断行业研究报告》


声明:
1、凡本网注明“来源:小桔灯网”的所有作品,均为本网合法拥有版权或有权使用的作品,转载需联系授权。
2、凡本网注明“来源:XXX(非小桔灯网)”的作品,均转载自其它媒体,转载目的在于传递更多信息,并不代表本网赞同其观点和对其真实性负责。其版权归原作者所有,如有侵权请联系删除。
3、所有再转载者需自行获得原作者授权并注明来源。

最新评论

关闭

官方推荐 上一条 /3 下一条

客服中心 搜索 洽谈合作
返回顶部