立即注册找回密码

QQ登录

只需一步,快速开始

微信登录

微信扫一扫,快速登录

搜索
小桔灯网 门户 资讯中心 政策解读 查看内容

2021上半年全国各省医用耗材(含IVD)集采政策及动态汇总(PPT版)!

2021-7-1 00:00| 编辑: 沙糖桔| 查看: 6183| 评论: 0|来源: 易联器械网

摘要: 带量采购方面:2021年上半年,带量采购持续发力,仍是行业内的焦点所在。首批带量采购项目即将届满,相应续标工作有序展开;带量采购常态化、规范化文件相继出台,引领耗材带量采购走向新的篇章……常规项目方面:各 ...


带量采购方面:2021年上半年,带量采购持续发力,仍是行业内的焦点所在。首批带量采购项目即将届满,相应续标工作有序展开;带量采购常态化、规范化文件相继出台,引领耗材带量采购走向新的篇章……


常规项目方面:各地挂网工作有序开展,新老平台切换稳步推进;地方工作上:北京耗材限价挂网、内蒙古简化挂网流程、四川与江西规范并完善药耗集采工作、河南持续推进阳光挂网、海南实行“红黄绿”价格预警……


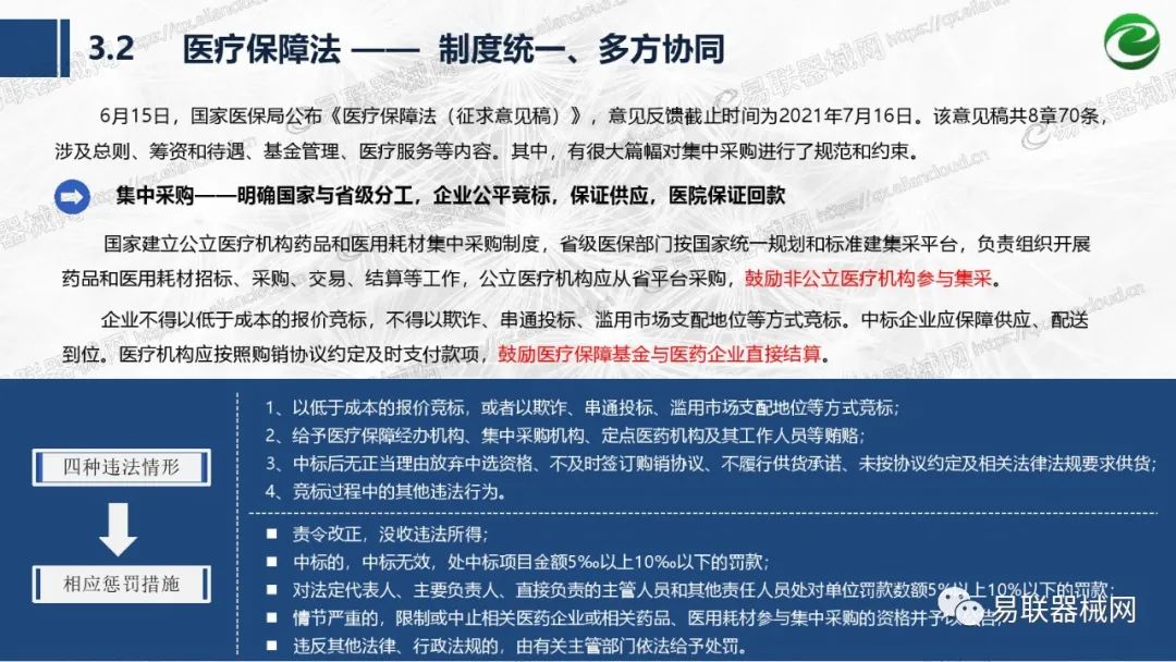
政策方面:八部委联合印发带量采购规范文件,指导高值医用耗材集中带量采购;信用评价制度建立,严厉打击医疗行业不正当利益关系;医疗服务价格改革试点方案发布,建立合理补偿机制,稳定调价预期;医疗器械唯一标识第二批实施工作即将开展;《医疗器械监督管理条例》修订发布,旨在保障医疗器械安全、推动行业健康发展……


声明:
1、凡本网注明“来源:小桔灯网”的所有作品,均为本网合法拥有版权或有权使用的作品,转载需联系授权。
2、凡本网注明“来源:XXX(非小桔灯网)”的作品,均转载自其它媒体,转载目的在于传递更多信息,并不代表本网赞同其观点和对其真实性负责。其版权归原作者所有,如有侵权请联系删除。
3、所有再转载者需自行获得原作者授权并注明来源。

最新评论

关闭

官方推荐 上一条 /3 下一条

客服中心 搜索 洽谈合作
返回顶部