国家发文 | 国产医疗器械采购,政策有变
2021-9-22 00:00|
编辑: 沙糖桔|
查看: 2699|
评论: 0|来源: 赛柏蓝器械 | 撰稿:林楚恒
摘要: 目前在县级市场,国产医疗器械大型设备已经达到接近50%的市场占有率,凭借着低价格、高质量的优势抢占了县域市场 。但国内大三甲,尤其是顶级三甲中,进口医疗设备占有比较大的比重。对于未来的方向,行业专家对赛柏 ...

目前在县级市场,国产医疗器械大型设备已经达到接近50%的市场占有率,凭借着低价格、高质量的优势抢占了县域市场 。但国内大三甲,尤其是顶级三甲中,进口医疗设备占有比较大的比重。对于未来的方向,行业专家对赛柏蓝器械指出,目前关键在于:要出现颠覆性的设备,打开一个风向标。
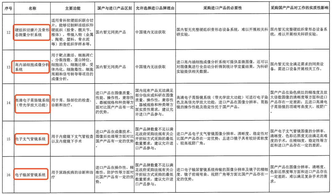
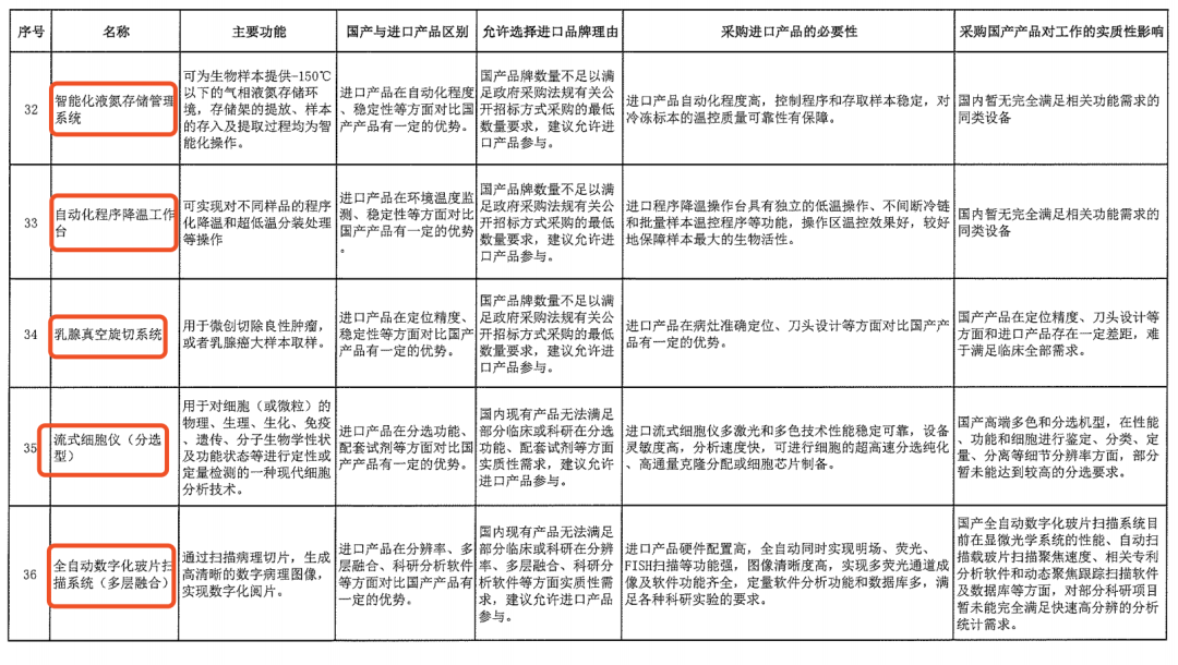
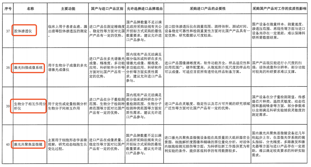
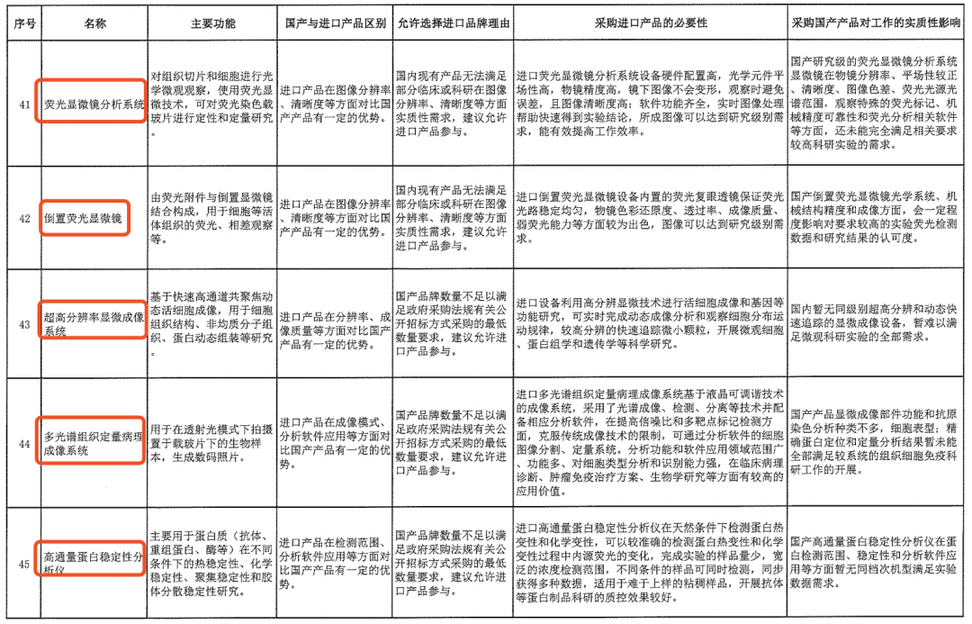
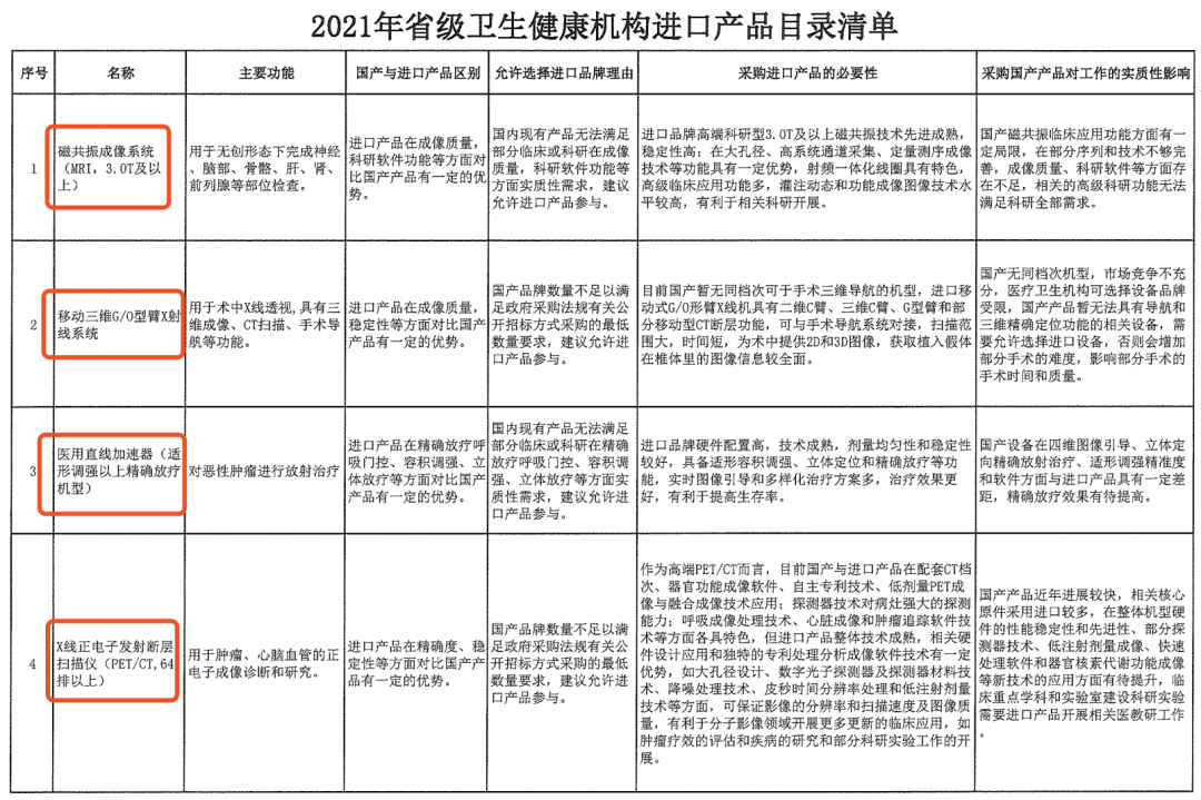
那么在检验检测市场,下一步的方向是什么呢? 日前,国家市场监督管理总局发布《关于进一步深化改革 促进检验检测行业做优做强的指导意见》(以下简称“文件”)。对建设现代检验检测产业体系,检验检测服务业等关键性问题作出了最新部署。文件指出,我国检验检测行业快速发展,结构持续优化,市场机制逐步完善,综合实力不断增强,但仍存在创新能力和品牌竞争力不强、市场化集约化水平有待提升、市场秩序不够规范等问题。接下来发展的基本原则是坚定不移推进经营性检验检测机构市场化改革,破除制约行业发展的体制机制障碍,持续优化市场化法治化国际化营商环境。坚持把创新作为驱动检验检测发展的第一动力,完善检验检测创新体系,加强共性技术平台建设,提升自主创新能力,推动行业向专业化和价值链高端延伸。统筹检验检测行业与产业链深度融合,推动检验检测行业集约发展。文件提到,到2025年需要实现,检验检测体系更加完善,创新能力明显增强,发展环境持续优化,行业总体技术能力、管理水平、服务质量和公信力显著提升,涌现一批规模效益好、技术水平高、行业信誉优的检验检测企业,培育一批具有国际影响力的检验检测知名品牌,打造一批检验检测高技术服务业集聚区和公共服务平台,形成适应新时代发展需要的现代化检验检测新格局。将鼓励民营企业和其他社会资本投资检验检测服务,支持具备条件的企业申请相关资质,面向社会提供检验检测服务。鼓励非公有资本参与国有检验检测企业混合所有制改革,非公有资本投资主体可通过出资入股、收购股权、认购可转债、股权置换等多种方式,参与国有检验检测企业改制重组或国有控股上市检验检测公司增资扩股以及企业经营管理。特别提到:重点提升行业自主创新能力。瞄准国际技术前沿,推进检验检测国家重点研发计划实施,加强关键核心技术攻关,突破一批基础性、公益性和产业共性技术瓶颈。研究面向基础材料、新产品、新工艺、新装备的跨行业通用检验检测技术,重点发展在线、快速检验检测技术,实现关键检验检测技术自主可控。推动检验检测与互联网、人工智能、大数据、区块链和量子传感技术融合发展,引导行业数字化转型升级,不断提升检验检测服务的智能化水平。鼓励检验检测机构参与检验检测仪器设备、试剂耗材、标准物质的设计研发,加强对检测方法、技术规范、仪器设备、服务模式、标识品牌等方面的知识产权保护,建立国产仪器设备“进口替代”验证评价体系,推动仪器设备质量提升和“进口替代”。目前,各地方对国产医疗器械采购的政策扶持力度明显,力图加强国产替代。今年5月,浙江省杭州市财政局发布一则重要消息,为加快构建以国内大循环为主体、国内国际双循环相互促进的新发展格局,根据《浙江省委办公厅 浙江省人民政府办公厅关于进一步厉行节约坚持过紧日子的通知》及财政部、省财政厅进口产品管理有关文件精神,规范市级各单位进口产品采购,发挥政府采购政策功能,鼓励支持自主创新。采购人应鼓励和支持国产自主创新,加快推动进口产品国产化替代。拟采购的产品有国产同类替代产品的或已采购同类进口产品数量满足相应需求的,原则上不得采购进口产品。除满足特殊需求外,政府采购进口产品总额自2021年起三年内,年均下降10%以上。鼓励和支持采购人优先采购被认定为首台套产品和“制造精品”的自主创新产品。采购人在不超过技术服务总分的前提下,可对自主创新产品给予适当评审加分。强化采购需求管理。采购人应当做好市场调查和价格测算,压减非刚性、非急需、非重点的进口产品采购,不得以纳入全省统一论证产品清单为由,限制国产同类产品参与竞争。采购人应当根据实际需求和市场供给情况实施采购,面向社会提供服务的采购人应当分级分类采购与提供服务相关的产品,满足社会不同层次需求。按照“谁采购,谁负责”原则,采购人应当全面落实主体责任,健全内控管理制度,严格执行政府采购进口产品相关规定。政府采购进口产品须经本单位集体决策,并提交《杭州市政府采购进口产品申请核准表》。采购人自行组织专家论证的,专家组应当由五人以上(单数)非本单位专家组成,其中应当包含一名法律专家。采购人应当加强进口产品的绩效管理和履约验收。通知指出,将规范主管审查机制。对非全省统一论证的进口产品,需经主管预算单位审查,审查内容应包括申请理由、内控记录、同类产品已采购情况、《杭州市政府采购进口产品专家论证意见表》等主要信息。主管预算单位应确保审查内容完整性、准确性,在《杭州市政府采购进口产品申请核准表》中作出明确的审查意见并签章。采购人应当加强对政府采购频率较高的进口产品预警管理。主管预算单位重点监控非全省统一论证的进口产品,包括但不限于进口产品申请理由、采购价格以及采购需求的合法性、合规性。财政部门加强对政府采购进口产品审批,对单位内控手续不全、专家论证意见不明确、提供资料不完整、主管预算单位审查意见不明确等情形的进口产品采购申请及时予以退回。财政部门定期组织开展进口产品采购情况核查,对核查发现的问题应督促采购人进行整改,核查情况通过适当形式予以通报。近日,中国政府采购网发布消息,云南省昆明市财政局印发《关于规范政府采购进口产品核准工作有关事宜的通知》,要求规范政府采购进口产品核准工作。《通知》要求明确政府采购进口产品的适用范围。采购人需要采购的产品在中国境内无法获取或者无法以合理的商业条件获取,以及法律法规另有规定确需采购进口产品的,应当在获得财政部门核准后,依法开展政府采购活动。采购单位及其委托的采购代理机构不得歧视国产产品。规范采购人采购需求提出及前期市场调研。采购单位对采购需求管理负有主体责任,应对采购需求确定的合法性、合规性、合理性负责,应结合本单位工作实际制定采购需求。采购单位在确定采购需求前应通过咨询、论证等方式开展市场调研,对比市场上具有代表性的三个以上同类产品的性能差异,并形成市场调研报告。另外,《通知》对如何认定专家组的资格条件、如何组织专家论证、专家组应出具论证意见和论证报告的要求进行了规范。论证专家出具不实论证意见的,将按照有关法律规定追究法律责任。进一步规范进口产品公示媒体及期限、公示的主要内容、异议的处理程序;进一步规范昆明市各级采购单位提交进口产品核准申请资料的内容和格式,规范核准进口产品需提供的资料。那么国产器械和进口器械有那区别?不可替代性是什么? 今年,广东省卫健委发布了关于《2021年省级卫生健康机构进口产品目录清单的公示》,主要为了推进省级卫生健康机构政府采购进口产品目录清单管理,简化程序,提高进口产品政府采购效率。内容指出,该份清单是根据《中华人民共和国政府采购法》《广东省财政厅转发财政部关于印发<政府采购进口产品管理办法>的通知》(粤财采购〔2008〕9号)《广东省财政厅关于规范省级单一来源采购方式审批和进口产品核准管理有关事项的通知》(粤财采购〔2020〕13号)《广东省财政厅关于优化政府采购进口产品管理有关事项的通知》(粤财采购〔2021〕1号)等有关要求制定。 经省级卫生健康机构自主申报,组织专家统一论证,形成了2021年省级卫生健康机构进口产品目录清单,现将专家论证后的清单予以公示。需要指出的是,此前广东省卫健委发布的《关于 2019 年省级卫生健康机构进口产品清单》中,共计132种医疗设备,73种试剂纳入进口产品目录清单。但本次发布的最新《进口产品清单》后,可采购进口的医疗设备数量骤减,从132种降低到46种,这意味着,国产医疗设备进医院得到范围,国产设备进口替代加速推进。








![]()
|
声明:
1、凡本网注明“来源:小桔灯网”的所有作品,均为本网合法拥有版权或有权使用的作品,转载需联系授权。
2、凡本网注明“来源:XXX(非小桔灯网)”的作品,均转载自其它媒体,转载目的在于传递更多信息,并不代表本网赞同其观点和对其真实性负责。其版权归原作者所有,如有侵权请联系删除。
3、所有再转载者需自行获得原作者授权并注明来源。