立即注册找回密码

QQ登录

只需一步,快速开始

微信登录

微信扫一扫,快速登录

搜索
小桔灯网 门户 资讯中心 专栏文章 研发视野 查看内容

DHF & DMR & DHR文件需要吗?

2021-10-12 10:30| 编辑: 沙糖桔| 查看: 9369| 评论: 0|来源: IVD研发视野 | 作者:溜溜NONO

摘要: 1.定义DHFDMRDHR分别是design history file device manufacture record devicehistory record的简称,术语来自《美国联邦法规法典》(CFR)中第21册针对食品、药品及医疗器械的法令,适用于医疗器械的质量体系法规 ...
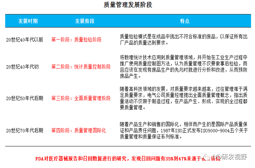
1.定义

DHF&DMR&DHR分别是design history file & device manufacture record & devicehistory record的简称,术语来自《美国联邦法规法典》(CFR)中第21册针对食品、药品及医疗器械的法令,适用于医疗器械的质量体系法规第820部分,简称21 CFR 820或 QSR。

QSR是由FDA在1997年正式发布,用于替换1978年版的GMP法规(良好操作规范),主要变化是基于FDA对医疗器械报告和召回数据进行的研究,发现FDA并没有能力对一些在产品设计和研发阶段时就出现的问题,甚至是非常重要的问题进行监控。而这些问题被认为是导至医疗器械召回的主要原因之一。根据FDA的研究报告,这一比例达到了35%到47%之高,而因为软件设计的原因导至的软件召回则达到90%。除了实际的数据支撑需要对产品设计阶段进行质量控制外,整个质量管理的大环境也正逐渐形成全球化的质量管理的标准体系。

FDA的监管理念或者监管思路被很多国家借鉴,从《FDA风云史》(作者康墨)一书可见FDA的法规也是历经沧桑才变成熟。

FDA风云史


2.现状

国内很多IVD公司运行的质量管理体系是ISO13485,ISO13485虽没有直接定义DHF/DMR/DHR,但是ISO13485 2016 也要求制造商保留DMR/DHR中的产品规范、制造、包装、贮存、处置和流通规范等文件。但不需要放在一个专门统一标记的文件中。


3.收益

将产品研发、制造、销售等阶段的文件和记录按照DHF/DMR/DHR方式进行管理,可利用这个工具将ISO13485的要求的文件和记录进行归档分类管理,更利于产品相关要求的传递、理解和执行。

就好比将杂乱的文件进行压缩打包,压缩打包后是更利于发送了,DHF/DMR/DHR化后,也更利于文件的沟通和传送。

DHF/DMR/DHR化不单是起到将现有文件进行打包管理的功效,也是重塑研发、生产、检验人员对产品的认识框架。


可以产品为主线,以不同产品为分支,以分支上的DHF/DMR/DHR为果实,对整个生产和检验的主体有完整的认识,认识清晰了,执行就不易出错,也利于任务继续分解。

声明:
1、凡本网注明“来源:小桔灯网”的所有作品,均为本网合法拥有版权或有权使用的作品,转载需联系授权。
2、凡本网注明“来源:XXX(非小桔灯网)”的作品,均转载自其它媒体,转载目的在于传递更多信息,并不代表本网赞同其观点和对其真实性负责。其版权归原作者所有,如有侵权请联系删除。
3、所有再转载者需自行获得原作者授权并注明来源。

最新评论

关闭

官方推荐 上一条 /3 下一条

客服中心 搜索 洽谈合作
返回顶部