立即注册找回密码

QQ登录

只需一步,快速开始

微信登录

微信扫一扫,快速登录

搜索
小桔灯网 门户 资讯中心 专栏文章 东川专栏 查看内容

IVD靶标丨ST2检测的来龙去脉!

2021-12-6 15:32| 编辑: 沙糖桔| 查看: 6437| 评论: 0|来源: 小桔灯网 | 作者:东川

摘要: 我国心血管病现状中国心血管病现患人数约3.3亿,其中冠心病1100万,心力衰竭890万,高血压2.45亿。心血管病是我国居民死亡的首因,高于肿瘤及其他疾病。发达国家的心衰患病率为1.5%一2.0%,≥70岁人群患病率≥10% ...





我国心血管病现状



中国心血管病现患人数约3.3亿,其中冠心病1100万,心力衰竭890万,高血压2.45亿。心血管病是我国居民死亡的首因,高于肿瘤及其他疾病。

发达国家的心衰患病率为1.5%一2.0%,≥70岁人群患病率≥10%。2003年的流行病学调查显示:我国35~74岁成人心衰患病率为0.9%。


心力衰竭

Heart Failure

心力衰竭它是由心脏收缩、舒张功能发生障碍,静脉回心血量无法排出心脏,引发的静脉系 统血液淤积、动脉系统血液灌注不足导至。心力衰竭又称为心衰,是各种心脏疾病的发展终末阶段,是心内科常见疾病,具有患病率高、病死率高的特点,是多种心血管疾病患者的主要致死原因。

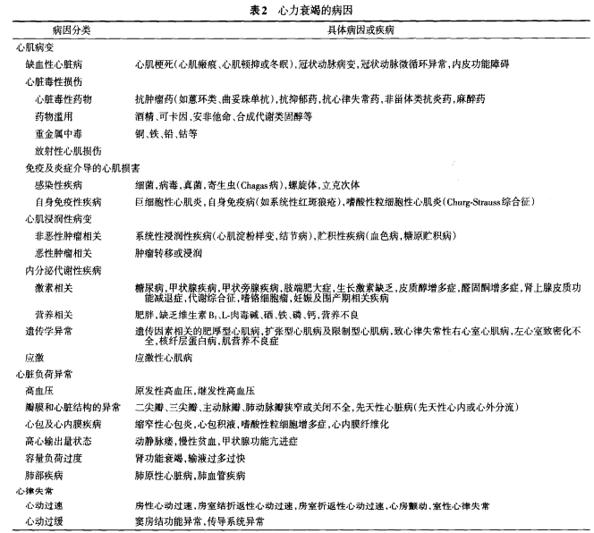
▲心力衰竭的原因分析


▲心力衰竭的分类


目前临床上比较常见的心衰标志物

▲来自阜外心血管标志物共识研讨会


可溶性ST2--有望成为心衰预后判断的“金标准”

肿瘤抑制因子 2 (suppression of tumorigenesis 2 ,ST2 )最早于1989年由生长刺激成纤维细胞中发现,而且ST2与白细胞介素 -1 (interleukin-1 ,IL-1)受体结构有相似之处,又被 称为白细胞介素- 1受体样1 (IL-1 receptor like-1,IL1RL1)。ST2基因位于2号染色体(2q12.1),基因表达产物有两种形式,膜结合型(ST2L)和可溶型(sST2),两者竞争与IL-33结合,影响IL-33/ST2L结合以及其生理作用。

在正常状况下,心肌成纤维细胞产生IL-33, 可与ST2L结合,其结合复合物可激发细胞内信号级联放大。这个信号最终会上调NF-κB表达,可防止心肌纤维化和肥大。但是,当可溶性ST2水平高时,可溶性ST2可竞争性与IL-33结合,使IL-33与ST2L结合减少,从而使Il-33无法进入心脏保护的信号转导途径。所以,心脏会持续承受压力,导至细胞死亡和组织纤维化。


➢ sST2被市场如此挂按住,其有自己独特的优势:多项研究表明,ST2作为心肌纤维化的生物标志物,是心衰患者有效的预后生物标志物;与其他生物标志物相比,sST2个体内变异最小,相对变异最小,其适用于连续测量,被誉为是心衰界的“糖化血红蛋白”。


➢ sST2是BNP/pro-BNP 在心衰预后分层管理的重要补充:作为血流动力学不稳定或肌细胞张力的NPs:BNP和NT-proBNP都有助于心力衰竭的诊断和排除,及心衰严重程度分层,对预后影响是不够的其次,在评价药物治疗效果上,ST2和BNP/NT-proBNP之间存在一定差异。

(1)BNP/NT-proBNP反映的是一种急性状态,当心脏受到牵拉扩张时分泌显著增加,故在急性心衰包括慢性心衰急性失代偿时,其测定值可达到极高水平。

(2)ST2反映的是一个持续和长期过程,反映心肌纤维化的程度。心肌重构是心衰发生和发展的基本病理生理机制,主要表现为心室肥大和心肌纤维化。因此,ST2水平持续升高反映了心肌纤维化和心肌重构的持续进展。

▲来自阜外心血管标志物共识研讨会


ST2知识产权的背景分享


2002年,Brigham and Women’s Hospital

(https://www.brighamandwomens.org/)发现ST2是由心脏组织表达的,并且跟损伤后的纤维化反应有直接关联性。ST2有可溶性ST2(sST2或ST2)和跨膜形式的ST2(ST2L)两种形式,并发布了与ST2有关的知识产权。


2004年,Critical Diagnostics公司成立,且拥有ST2有关的知识产权。


2011年,CCD在中国申请了申请号以201180026646.5为代表的发明专利等。


2015年,中国食品药品监督管理总局(CFDA)宣布批准Presage ST2在临床使用。

 

Critical Diagnostics公司目前已持有数项已在美国、中国等国发布的专利,以及其他正在申请的专利。


▲公司官网:

http://www.criticaldiagnostics.com/OUS/index.htm


CDD官网 ST产品介绍

▲PRESAGE® 检测 


▲ASPECT–LF™ ST2 测试 


▲ASPECT-PLUS™ ST2 测试 


目前国内获得CCD公司授权的主要公司


上海瑞缔生物科技股份有限公司

(CCD产品的经销商)



北京利德曼生化股份有限公司

创始于1997年11月,于 2012年2月16日成功在深圳证券交易所创业板上市,股票代码:300289,公司总部位于北京经济技术开发区。

▲利德曼官网:

http://www.leadmanbio.com/html/about/ard1/



巴迪泰(广西)生物科技有限公司

成立于2016年7月,是一家集研发、生产、销售为一体的体外诊断企业。作为韩国巴迪泰的控股子公司,公司的研发生产与韩国巴迪泰一脉相承,采用韩国先进技术及进口原料,创立了自己的国产品牌“艾美益”,并结合中国市场情况不断取得创新,开发出多款契合市场需求的免疫荧光分析仪。目前已注册、生产多款免疫荧光分析仪以及数十种配套的检测试剂盒,覆盖了心血管类、感染类、甲状腺、性激素、糖尿病等多个领域,可以为广大客户提供众多优质的POCT解决方案!

▲巴迪泰官网:

http://boditechgx.com



从技术角度来说,CCD公司基于酶联免疫法的产品已不能满足临床快速检测的需要,但面对庞大的心衰检测市场,国内主动获取授权的厂家也不多,未来ST2检测市场的发展还有待探索,目前市场上主流的进口检测品牌,还并未有主动进入这个检测市场,或许正是因为少了这些主流品牌的推动,所以ST2未来花落谁家或许还值得期待一下!


    参考文献:

向上滑动阅览

[1]宋丽颖, 袁慧. 可溶性ST2在心血管相关疾病排除诊断和治疗监测的应用前景[J]. 中华检验医学杂志, 2020, 43(3):6.

[2]中国医疗保健国际交流促进会循证医学分会, 海峡两岸医药卫生交流协会老年医学专业委员会. 心力衰竭生物标志物中国专家共识[J]. 中华检验医学杂志, 2020, 043(002):130-141.

[3]中华医学会心血管病学分会心力衰竭学组, 中国医师协会心力衰竭专业委员会中华心血管病杂志编辑委员会. 中国心力衰竭诊断和治疗指南2018[J]. 中华心血管病杂志, 2018, 46(10):30.

[4] Natalya Koziolova, Elena Polyanskaya, Snezhana Mironova, Perm State Medical University, Perm, Russian Federation. ST2 is an effective marker of long-term prognosis in patients with persistent atrial fibrillation and CHF with a preserved ejection fraction. J Am Coll Cardiol. 2020 Mar, 75 (11_Supplement_1) 478

[5] Marin N ,  Alison B ,  Chang K W , et al. The Confounding Effects of Non-cardiac Pathologies on the Interpretation of Cardiac Biomarkers[J]. Current Heart Failure Reports, 2018, 15:239-249.

[6] 刘晓娟,刘雪,崔泽岩.慢性心力衰竭合并心房颤动患者CA125、sST2及Galectin-3水平变化与临床意义[J].中国分子心脏病学杂志,2021,21(04):4037-4040.




声明:
1、凡本网注明“来源:小桔灯网”的所有作品,均为本网合法拥有版权或有权使用的作品,转载需联系授权。
2、凡本网注明“来源:XXX(非小桔灯网)”的作品,均转载自其它媒体,转载目的在于传递更多信息,并不代表本网赞同其观点和对其真实性负责。其版权归原作者所有,如有侵权请联系删除。
3、所有再转载者需自行获得原作者授权并注明来源。

最新评论

关闭

官方推荐 上一条 /3 下一条

客服中心 搜索 洽谈合作
返回顶部