立即注册找回密码

QQ登录

只需一步,快速开始

微信登录

微信扫一扫,快速登录

搜索
小桔灯网 门户 资讯中心 院所动态 查看内容

关注丨知名三甲医院IVD项目招标限价竟不到2折

2022-3-31 16:16| 编辑: 沙糖桔| 查看: 4400| 评论: 0|来源: 晓霞说IVD营销 | 作者:袁晓霞

摘要: 3月25日,与北京协和医院有着“南湘雅,北协和”之称的中南大学湘雅医院在其官网上公布《中南大学湘雅医院麻醉科、检验科一批试剂公开遴选项目公开招标公告》。以往一些香饽饽项目,已经被医院限制到收费的2折左右竞 ...


3月25日,与北京协和医院有着“南湘雅,北协和”之称的中南大学湘雅医院在其官网上公布《中南大学湘雅医院麻醉科、检验科一批试剂公开遴选项目公开招标公告》。


以往一些香饽饽项目,已经被医院限制到收费的2折左右竞标。


南湘雅


例如:


国产肌钙蛋白,湖南省三级医院收费高达160元/人次,医院限价28元/人份,连2折都不到。


癌胚抗原,甲胎蛋白等常规肿瘤标志物,收费60元/人次,医院限价12元/人份,恰好2折。


血气测定试剂盒,要求进口产品,限价25元/人份,这个价格我们怀疑厂家出厂价是否能达到?


而以上价格仅仅是竞标上限,实际最终的中标价预计还要下浮10-20%。


除此之外,由于医院为德荣医疗集团做的SPD,需要向其缴纳大约1%管理费。


再扣除部分产品冷链成本,税务成本,资金成本等,经销商利润实在是太薄。



无论是IVD项目的医院收费还是采购成本,国家都在不断做出宏观调控,尤其是中间流通环节产生的成本。从本月全国各省一轮又一轮的新冠抗原检测招标和限价政策可见一斑。


行业在不断变化,作为经销商,只有顺应大趋势而改变,才能找到新出路,得以发展创新。


那个躺着赚钱的时代已经过去,未来经销商拼的是实力,无论你是直销或是分销,一定要提升综合服务能力,做好转型升级的准备。


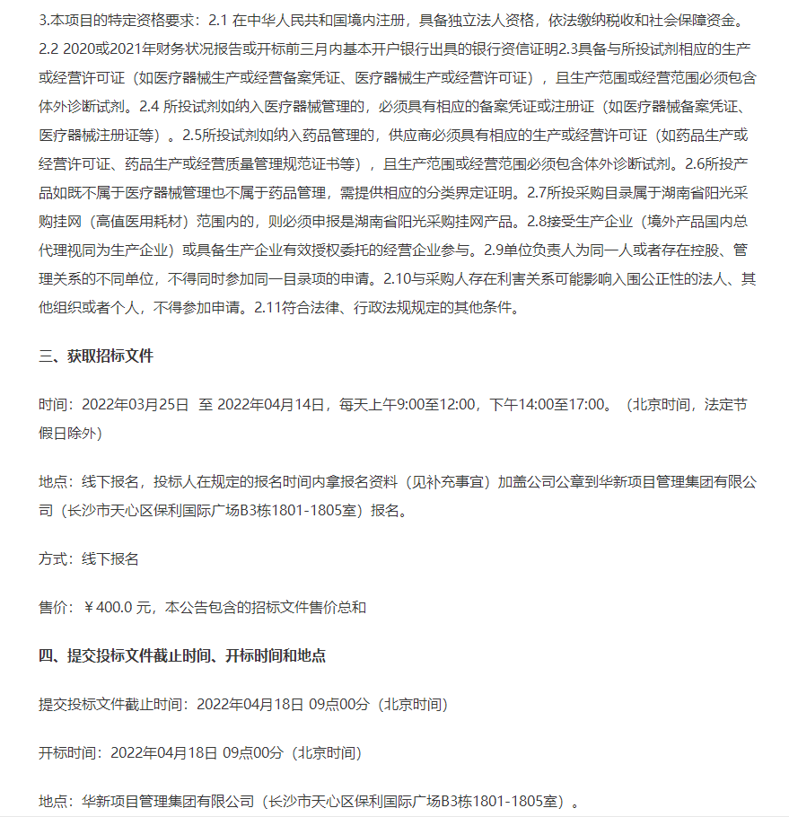
附湘雅医院招标公告


声明:
1、凡本网注明“来源:小桔灯网”的所有作品,均为本网合法拥有版权或有权使用的作品,转载需联系授权。
2、凡本网注明“来源:XXX(非小桔灯网)”的作品,均转载自其它媒体,转载目的在于传递更多信息,并不代表本网赞同其观点和对其真实性负责。其版权归原作者所有,如有侵权请联系删除。
3、所有再转载者需自行获得原作者授权并注明来源。

最新评论

关闭

官方推荐 上一条 /3 下一条

客服中心 搜索 洽谈合作
返回顶部