国家卫健委:这类医院IVD配备标准出炉(6月1号实施)
2022-4-18 15:41|
编辑: 沙糖桔|
查看: 2650|
评论: 0|来源: 赛柏蓝器械 | 编辑:秦酒
摘要: 2022年6月1日开始施行,涉及各级妇幼保健机构。

2022年6月1日开始施行,涉及各级妇幼保健机构。
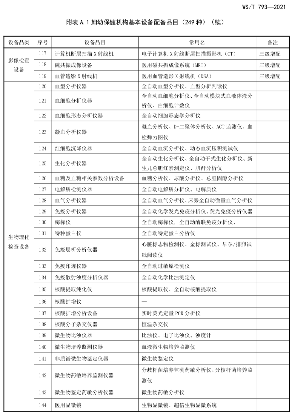
4月15日,国家卫健委发布推荐性卫生行业标准《妇幼保健机构医用设备配备标准》的通告,本标准确立了各级妇幼保健机构医用设备配备的总体要求和基本原则,并对设备分类、品目和数量进行了规定。内容指出,妇幼保健机构可结合功能任务、群众需求和机构业务发展需要,增配相应设备,适用于各级妇幼保健机构。这个标准所属的医疗机构范围如何?医用设备有何门槛?这里指的妇幼保健机构是不以营利为目的,具有公共卫生性质的公益性事业单位,为妇女儿童提供基本医疗和公共卫生服务的专业机构。妇幼保健机构包括各级妇幼保健院、妇幼保健计划生育服务中心、妇幼保健中心、妇幼保健所和妇幼保健站。本标准中的医用设备是指具有以下特征的有形设备:妇幼保健机构围绕妇女、儿童、孕产妇的健康 服务需求,开展疾病诊断、治疗以及用于群体保健和个体保健且单位价值在1000元以上,使用期限在1年以上的有形设备,是用于促进健康、筛查疾病、防止残疾和死亡需要的所有设备的统称。按照妇幼保健机构功能定位和服务需求,分为孕产保健设备、妇女保健设备、儿童保健设备、医用 基础设备、急诊急救设备、功能检查设备、影像检查设备、生物理化检验设备、病理检查设备、手术室麻醉室设备、中心供应室设备、健康教育培训设备、遗传实验室、生殖医学实验室和信息化设备等15类。其中遗传实验室、生殖医学实验室和信息化设备等3类参照相关标准,其他 12 类设备品目共计249种。二级妇幼保健机构基本设备品目193种,三级妇幼保健机构在二级妇幼保健机构基本设备品目基础上增配 56 种,具体品目按照附录 A 的规定。有条件的二级妇幼保健机构可参照三级妇幼保健机构标准选配。超声多普勒胎儿监护设备:二级妇幼保健机构配备台数≥5 台,三级妇幼保健机构配备台数≥15 台。在此基础上,根据床位数,每增加 10 张~20 张床位增配 1 台。婴儿培养箱:根据 NICU 床位数确定,设备台数≥NICU 床位数的 60%。超声影像诊断设备:二级妇幼保健机构配备台数≥3 台,三级妇幼保健机构配备台数≥5 台。在此基础上,根据年门急诊人次,每 5 万~7 万门急诊人次增配 1 台。治疗呼吸机(生命支持)、高频呼吸机:根据 NICU 床位数确定,设备台数≥NICU 床位数的 67%,其中高频振荡占比≥30%。血气分析仪器:二级妇幼保健机构配备台数≥2 台,三级妇幼保健机构配备台数≥4 台。在此基础上,根据年门急诊人次,每 30 万门急诊人次增配 1 台。宫腔镜:二级妇幼保健机构配备台数≥1 台,三级妇幼保健机构配备台数≥2 台。在此基础上,根据年门急诊人次,每 35 万~40 万门急诊人次增配 1 台。腹腔镜:二级妇幼保健机构配备台数≥1 台,三级妇幼保健机构配备台数≥3 台。在此基础上,根据年出院手术病人数,每 2000 名手术出院病人增配 1 台。正压呼吸治疗仪:根据 NICU 床位数确定,设备台数≥NICU 床位数的 50%。乳腺 X 射线机:二级妇幼保健机构根据区域内该设备数量情况酌情配备,三级妇幼保健机构配备台数≥1 台。其他设备:其他设备应根据妇幼保健机构规模和服务需求合理配置。创新设备配备:各级妇幼保健机构可结合功能任务、群众需求和业务发展需要,酌情配备手术机器人、胎儿镜、可穿戴设备、临床决策支持系统等创新设备。最新数据现实,目前全国妇幼保健院约3000家。而我国县级妇幼保健机构设备配置仅2.72%。妇女儿童健康是全民健康的基石,孕产妇死亡率和婴儿死亡率是国际上公认反映一个国家和地区国民健康水平和社会文明程度的综合指标。《“健康中国2030”规划纲要》和2021-2030年中国妇女儿童发展纲要都对保障母婴安全提出了明确要求,要求到2030年,全国孕产妇死亡率下降到12/10万,全国婴儿死亡率下降到5‰。如何保障?专业性是首要因素。由此,妇幼专科服务能力的提升至关重要,专业性上除了人才之外,就是硬件设备的提升。国家卫生健康委在《母婴安全行动提升计划(2021-2025年)》的通知中指出,加强重点专科建设。开展孕产多学科协作诊疗试点和产科亚专科建设试点,提升产科临床诊疗水平,鼓励建立省市县三级妇幼专科联盟。其中要包括综合性医院需着力加强妊娠合并症处置、危重孕产妇多学科联合救治;分娩量较大的妇幼保健院、妇产医院着力加强产科亚专科、新生儿科建设,逐步建立产科重点专病医疗组。强化孕产期保健和新生儿保健特色专科建设,促进预防保健与临床医疗融合发展。加强乡镇卫生院和社区卫生服务中心孕期保健能力建设,提升孕产妇健康管理能力。业内专家指出:从更大的层面上看,是目前国家对基层医疗机构诊疗水平的要求,一直处于推动状态。进入2022年,分级诊疗已经进入2.0时代。在新时期,社区卫生服务机构为基础的城市医疗卫生服务体系、城市医院与社区卫生服务机构的分工协作机制将变得尤为重要。而4月15日发布的这份《妇幼保健机构医用设备配备标准》,从一个层面说明了各级政府加强妇幼保健机构基础设施建设建设的意图,规划会一步步的细分,也会落实到其他医疗内容。随着医疗水平和医疗配置的完善,大批医院迎来升级,对于械企来说,或是拓展业务的新阶段。
|
声明:
1、凡本网注明“来源:小桔灯网”的所有作品,均为本网合法拥有版权或有权使用的作品,转载需联系授权。
2、凡本网注明“来源:XXX(非小桔灯网)”的作品,均转载自其它媒体,转载目的在于传递更多信息,并不代表本网赞同其观点和对其真实性负责。其版权归原作者所有,如有侵权请联系删除。
3、所有再转载者需自行获得原作者授权并注明来源。