立即注册找回密码

QQ登录

只需一步,快速开始

微信登录

微信扫一扫,快速登录

搜索
小桔灯网 门户 资讯中心 专栏文章 动力彩虹 查看内容

顶刊(IF=68)!1ml血样的单分子液体活检研究

2022-9-27 10:10| 编辑: 沙糖桔| 查看: 2651| 评论: 0|来源: 小桔灯网 | 作者:动力彩虹

摘要: 基于无细胞DNA(cfDNA)分析的无创液体活检方法提供了新一代诊断方法。


基于无细胞DNA(cfDNA)分析的无创液体活检方法提供了新一代诊断方法。健康人血浆和血清中循环的cfDNA主要来源于正常血细胞的死亡。然而,在癌症患者中,一部分cfDNA是肿瘤衍生的,称为循环肿瘤DNA(ctDNA)。基于ctDNA的序列分析已被证明可以揭示肿瘤特异性基因改变,并为肿瘤的非侵入性分子检测提供了一种手段。尽管数据令人鼓舞,但这些方法仍然有限,因为它们需要遗传差异(即突变)来区分正常和肿瘤DNA。最近出现了基于非遗传特征分析的液体活检方法,最显著的方法是使用组织和癌症特异性DNA甲基化和不同的cfDNA片段模式。


血浆中的cfDNA主要以核小体(cfNucleosomes)的形式出现,核小体是染色质的基本单位,由约150个碱基对(bp)的DNA包裹在核心组蛋白的八聚体周围。组蛋白被各种化学基团的共价连接广泛修饰,形成每个组织特有的复合表观遗传模式,并提供细胞内基因表达和调控元件的信息。有证据表明,cfNucleosomes至少保留了一部分表观遗传修饰。虽然血浆中表观遗传信息非常丰富,但到目前为止,这些信息大多无法获得。主要是,需要大量输入材料,或者成本高昂,需要深度测序。此外,这些方法的输出和灵敏度有限,因为它们通常测量单个信息层(即DNA甲基化、单个组蛋白修饰或核小体occupancy等)。因此,需要高分辨率的方法来整合来自不同类型分析物的多个参数的信息。


结直肠癌(CRC)是全世界第三常见的癌症,每年约造成70万人死亡。最近在CRC中发现了早期转移”种子”,强调了开发更好的诊断工具以改善临床结果的必要性。近日,来自以色列的一组研究团队在顶刊Nature biotechnology上发表了一篇题为“Multiplexed, single-molecule, epigenetic analysis of plasma-isolated nucleosomes for cancer diagnostics”的文章,在本研究中,研究团队开发了一种基于单分子的液体活检方法,用于分析<1ml血浆样本的多种表观遗传参数。结合高灵敏度的蛋白质生物标记物检测,研究团队论证了其在CRC诊断中的价值。


图片来源:Nature biotechnology


主要内容

单分子方法解码cfNucleosomes的修饰模式。

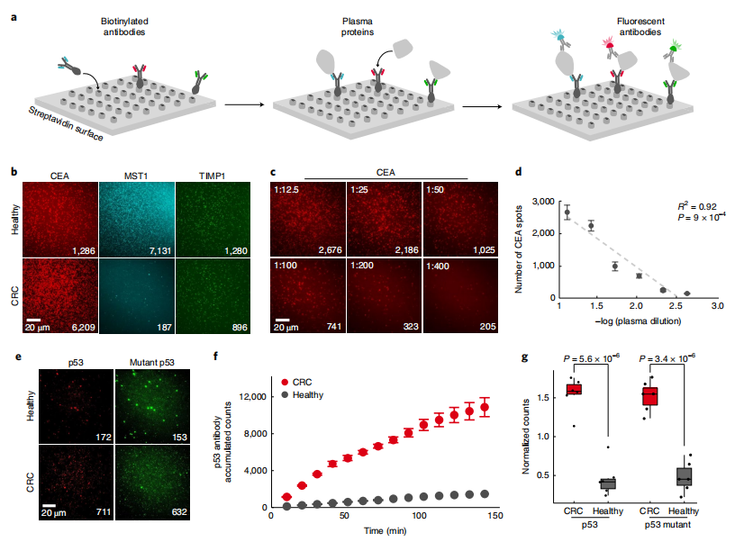
研究团队开发了一种称为血浆分离核小体的表观遗传学技术(EPINUC)。该技术基于最近开发的单分子系统,通过TIRF显微镜成像组蛋白组合修饰。通过杂交将完整核小体固定在表面上,并用荧光标记抗体结合TIRF成像记录其翻译后修饰(PTM)的状态。在90分钟内对荧光标记抗体与靶PTM的结合和分离进行成像。


用Cy3(绿色)标记每个血浆样本的核小体,并用AF488(青色)或AF647(红色)标记的三个抗体两两成对组合成像,因此可获得六个组蛋白PTM的多参数数据。


EPINUC解码cfNucleosomes的组合表观遗传状态。图片来源:Nature biotechnology


癌症相关生物标记物和肿瘤特异性蛋白的多重检测。

为了将所测分析物的数量扩展到组蛋白PTM以外,研究团队开发了用于蛋白质生物标记物定量的单分子系统。调整了表面标记以包含PEG链霉亲和素,从而锚定靶向血浆蛋白的生物素结合抗体。与血浆孵育后,结合蛋白通过荧光检测抗体成像。通过使用不同的荧光团,实现了三种生物标记物的多重同时检测。研究团队成像了两种已知在CRC患者血浆中增加的蛋白质:癌胚抗原(CEA)以及TIMP1,此外还测量MST1。


还探索了是否也可以量化传统技术无法检测到的非分泌肿瘤特异性血浆蛋白,比如肿瘤抑制因子p53。从血浆中捕获p53,并用两种不同的抗体同时检测,一种同时针对野生型和突变型p53的抗体,另一种只针对突变构象的抗体。结果显示在确诊有p53突变的CRC患者血浆中观察到较高水平的总p53和突变p53,从而建立了系统对直接来源于肿瘤细胞的突变蛋白的特异性检测能力。


DNA甲基化通常在癌症中被下调,特别是在CRC中。因此,旨在将此分析方法与血浆中DNA甲基化水平的定量单分子检测相结合。结果显示,此方法验证了健康人和CRC患者血浆中cfDNA甲基化水平的检测。


癌症相关蛋白生物标志物多重单分子检测。图片来源:Nature biotechnology


EPINUC揭示了CRC晚期癌症中的多种表观遗传及生物标记物改变。

应用EPINUC从33份健康人血浆样本和46份来自40名晚期CRC患者的样本(第III、IV阶段)中生成由三层信息(组蛋白PTM、DNA甲基化和蛋白质生物标记物)组成的高维数据。与临床诊断一致,CEA的单分子计数在CRC患者中显示出较高的水平,并且在切除后患者中也观察到CEA水平的降低。同时检测MST1(一种抗增殖因子)使我们能够得出CEA/MST1比值,从而更好地对样本进行分类,并突出了组合生物标记检测的优势。


EPINUC还提供了cfNucleosomes总数、六个组蛋白PTM、它们的成对组合和比率的定量测量。与文献一致,CRC患者血浆cfNucleosome小体含量高于健康对照。在CRC中,H3K9me3-和H3K36me3-修饰核小体的组合模式减少,伴随着以H3K4me3和H3K27me3标记的“二价”核小体增加。由于二价染色质在许多类型的癌症中都有密切关联,这一结果进一步证实了组合组蛋白标记的单分子定量诊断价值。CRC样本中的DNA甲基化降低,与之前的研究结果一致。


EPINUC显示CRC患者血浆中显著的表观遗传和生物标记物改变。图片来源:Nature biotechnology


EPINUC揭示了CRC早期癌症中的多种表观遗传及生物标记物改变。

将EPINUC应用于17例早期CRC患者的血浆样本(I、II期)。与后期一样,早期癌症患者和健康人之间的DNA甲基化水平、CEA和CEA/MST1比率存在显著差异。值得注意的是,I、II期CRC患者血浆中H3K27me3-和H3K9me3-修饰核小体的水平也升高。虽然H3K9ac和H3K4me1修饰核小体的水平与健康组无显著差异,但早期CRC患者中H3K4me1和H3K9ac的组合模式低于健康人。这些结果表明在早期CRC中已经发生了各种表观遗传改变。


机器学习CRC分类模型

最后,为了整合所有测量值并区分健康和CRC样本,研究团队使用了机器学习分类。最佳预测模型显示出较高的诊断潜力,其曲线下面积为0.96(AUC;95%置信区间(CI)为0.945–0.975),灵敏度为92%(95%置信区间为89.3–94.7),特异性为85%(95%置信限区间为80.2–89.8),精密度为92%(95%可信区间为89.7–94.3),且这种高分辨能力是在不包括DNA测序的情况下实现的。


EPINUC区分健康人群与CRC患者。图片来源:Nature biotechnology


EPINUC–seq确定肿瘤组织的起源。

将EPINUC和测序(EPINUC-seq)应用于检测H3K4me3、H3K27me3或H3K9ac的晚期CRC的三个血浆样本。发现血浆样品与结肠特异性H3K4me3、H3K27me3和H3K9ac峰有显著重叠,表明结肠是主要的起源组织。对于CRC患者(4044和3821),还观察到肝脏特异性H3K27me3和H3K9ac峰值有显著重叠,这与临床数据一致,表明这些患者有肝转移。


EPINUC–seq确定肿瘤组织的起源。图片来源:Nature biotechnology


总结与讨论

研究团队开发了一种单分子多参数分析,以全面描述血浆分离核小体的表观遗传学(EPINUC)、DNA甲基化和癌症特异性蛋白生物标记物。此系统允许通过单分子成像对6种活性和抑制性的组蛋白修饰及其比率和数百万个体核小体上的组合模式进行高分辨率检测。此外,我们的系统提供了关于血浆蛋白的敏感和定量数据,包括检测非分泌肿瘤特异性蛋白,如突变型p53。对63例结直肠癌、10例胰腺癌和33例健康血浆样本的队列进行EPINUC分析,即使在早期阶段,也能高准确度和敏感性检测到癌症。最后,结合EPINUC和单分子DNA测序揭示了大肠、胰腺、肺和乳腺肿瘤的起源组织。EPINUC提供了来自有限的(<1 ml)液体活检材料的潜在临床相关性的多层信息。


分析血浆核小体的主要挑战是(1)微量(即在1ml血浆中,约有1000份基因组拷贝);(2) 血浆中含有高密度的额外蛋白质,使得酶法或结合法难以捕获核小体;(3) 不同个体之间存在很大差异,强调需要定量方法来进行样本之间的比较;需要多参数数据来实现检测的高特异性和置信度。


EPINUC建立在这样的理念之上,即多个参数的整合将提供独立于DNA测序的特定诊断。需要对更大的个体队列进行进一步研究,以测试这项技术是否能够仅根据表观遗传和生物标记物特征区分不同的癌症类型。这些研究还可以提供关于EPINUC检测到的表观遗传差异是否仅仅来源于肿瘤细胞,或者至少部分代表肿瘤微环境中非癌细胞发生的表观遗传学改变,或者由化疗或其他治疗产生的表观基因改变的见解。值得注意的是,研究团队发现EPINUC与单分子DNA测序相结合提供了肿瘤组织起源的明确证据,从而进一步阐明了每个个体的癌症类型。在未来的研究中,将EPINUC–seq应用于未知原发癌,可能确定其起源,将具有特殊的意义。EPINUC临床应用的进一步努力需要一个系统,该系统提供简化的样本工作流程、集成仪器和强大的数据处理流程,并有潜力应用于癌症的早期检测和监测。

声明:
1、凡本网注明“来源:小桔灯网”的所有作品,均为本网合法拥有版权或有权使用的作品,转载需联系授权。
2、凡本网注明“来源:XXX(非小桔灯网)”的作品,均转载自其它媒体,转载目的在于传递更多信息,并不代表本网赞同其观点和对其真实性负责。其版权归原作者所有,如有侵权请联系删除。
3、所有再转载者需自行获得原作者授权并注明来源。

最新评论

关闭

官方推荐 上一条 /3 下一条

客服中心 搜索 洽谈合作
返回顶部