立即注册找回密码

QQ登录

只需一步,快速开始

微信登录

微信扫一扫,快速登录

搜索
小桔灯网 门户 资讯中心 企业动态 查看内容

科美诊断胜诉,爱兴生物赔偿100万!

2022-12-30 14:30| 编辑: 沙糖桔| 查看: 2550| 评论: 0|来源: 科美诊断公告

摘要: 2019年5月27日,科美博阳向上海知识产权法院提交《民事起诉书》

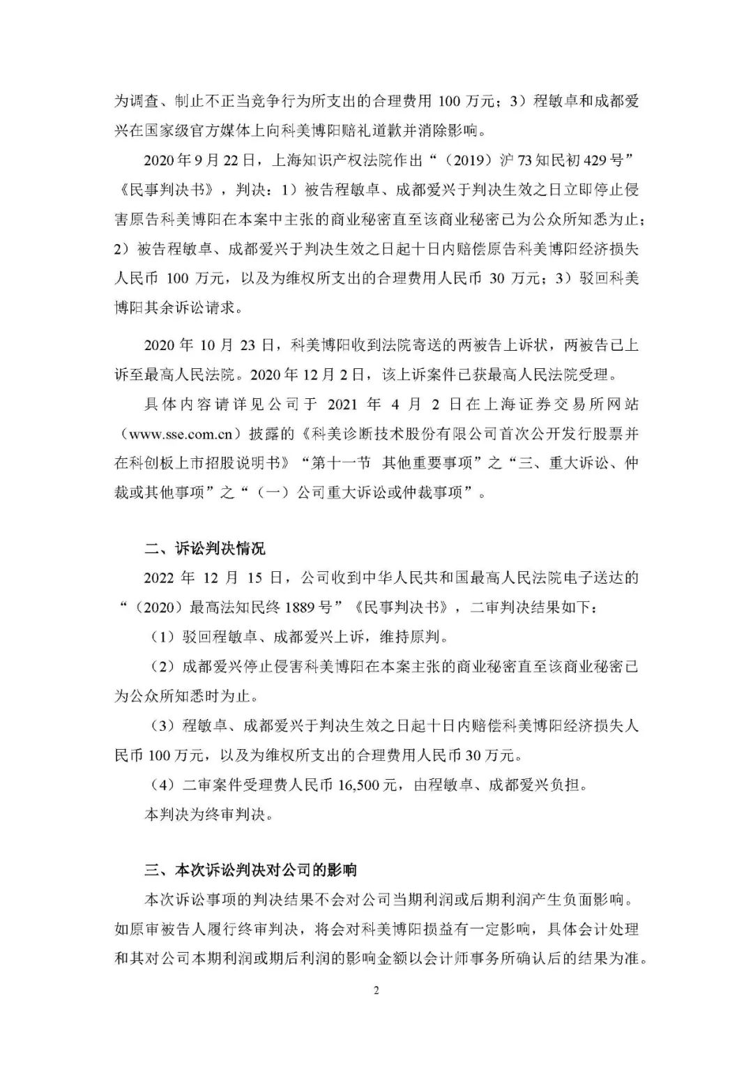
2022年12月14日,最高人民法院作出侵害商业秘密纠纷二审判决,认定上诉人程敏卓、成都爱兴生物科技有限公司(下称“爱兴公司”)上诉理由不能成立,应予驳回。

案件背景:

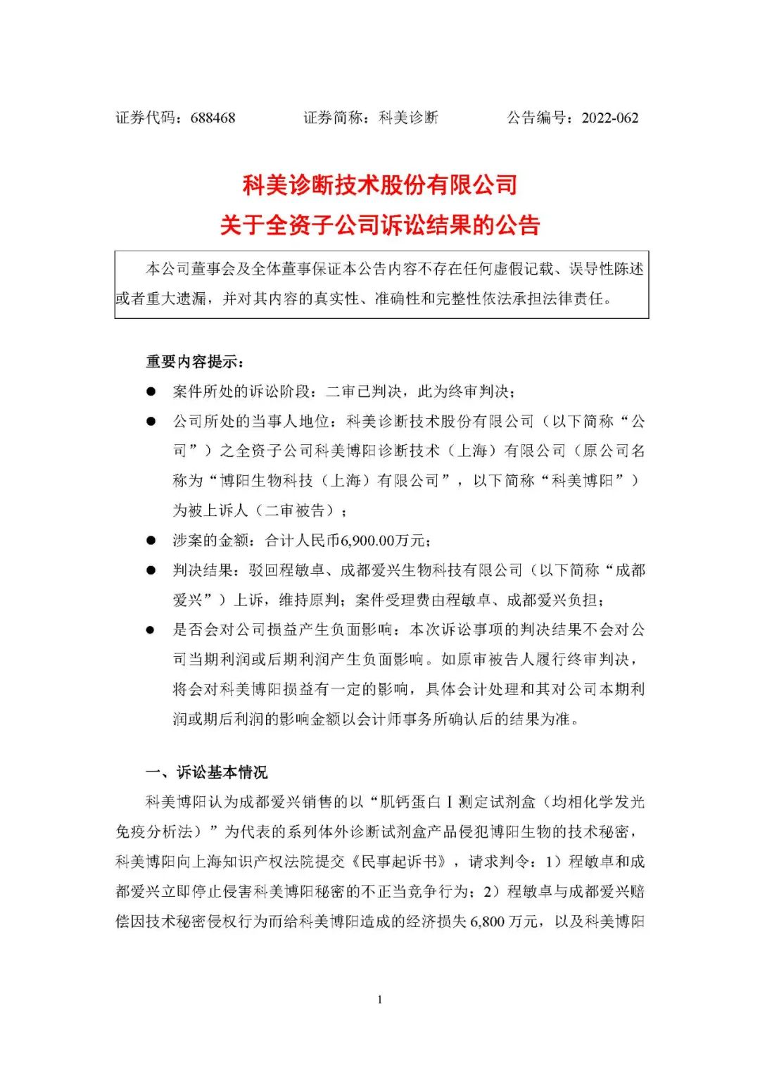
科美博阳是科美诊断技术股份有限公司的全资子公司,主要从事光激化学发光相关产品的研发、生产和销售。公司依托有机化学、临床免疫分析、高分子微粒等领域的先进技术,历经数载成功开发和搭建了享有自主知识产权的光激化学发光免疫检测系统的“LiCAⓇ技术平台”,填补了我国在该领域的技术空白。2018年12月份,科美博阳发现,爱兴公司销售的以“肌钙蛋白Ⅰ测定试剂盒(均相化学发光免疫分析法)”为代表的系列体外诊断试剂盒产品涉嫌侵犯了其“光激化学发光免疫检测技术”相关技术秘密。

2019年5月27日,科美博阳向上海知识产权法院提交《民事起诉书》,请求判令:1)程敏卓和爱兴公司立即停止侵害科美博阳技术秘密的不正当竞争行为;

2)程敏卓与爱兴公司赔偿因技术秘密侵权行为而给科美博阳造成的经济损失6,800 万元,以及科美博阳为调查、制止不正当竞争行为所支出的合理费用100万元;

3)程敏卓和爱兴公司在国家级官方媒体上向科美博阳赔礼道歉并消除影响。

2020年9月22日,上海知识产权法院作出“(2019)沪73知民初429号”《民事判决书》,判决:

1)被告程敏卓、爱兴公司于判决生效之日立即停止侵害原告科美博阳在本案中主张的商业秘密直至该商业秘密已为公众所知悉为止;

2)被告程敏卓、爱兴公司于判决生效之日起十日内赔偿原告科美博阳经济损失人民币100万元,以及为维权所支出的合理费用人民币30万元。

2020 年 10 月 23 日,科美博阳收到法院寄送的两被告上诉状,两被告已上诉至最高人民法院。2020 年 12 月 2 日,该上诉案件已获最高人民法院受理。

2022年12月14日,最高人民法院作出“(2020)最高法知民终1889号”《民事判决书》,最终判决驳回程敏卓、爱兴公司的上诉,维持原判。

声明:
1、凡本网注明“来源:小桔灯网”的所有作品,均为本网合法拥有版权或有权使用的作品,转载需联系授权。
2、凡本网注明“来源:XXX(非小桔灯网)”的作品,均转载自其它媒体,转载目的在于传递更多信息,并不代表本网赞同其观点和对其真实性负责。其版权归原作者所有,如有侵权请联系删除。
3、所有再转载者需自行获得原作者授权并注明来源。

最新评论

关闭

官方推荐 上一条 /3 下一条

客服中心 搜索 洽谈合作
返回顶部