立即注册找回密码

QQ登录

只需一步,快速开始

微信登录

微信扫一扫,快速登录

搜索
小桔灯网 门户 资讯中心 技术杂谈 查看内容

分子诊断重要影响因素,样本稳定性!

2023-1-1 22:44| 编辑: 小桔灯网| 查看: 4715| 评论: 0|来源: Gene Diagnosis

摘要: 生物样本是医学研究的重要资源,其质量在很大程度上决定着临床结果的准确性和可靠性。目前生物样本及其提取产物主要有深低温和常温两大类保存方式,针对不同科研的需求,更多的样本保存方式也相继问世,本文将对当前 ...

生物样本是医学研究的重要资源,其质量在很大程度上决定着临床结果的准确性和可靠性。目前生物样本及其提取产物主要有深低温和常温两大类保存方式,针对不同科研的需求,更多的样本保存方式也相继问世,本文将对当前国内外常用的样本保存方式及其效果进行分析与小结,为临床生物样本的保存提供可行性建议,为获得高质量的样本提供理论依据。


1. -196℃、-150℃ 深低温冻存是理想的样本保存方法:目前液氮(-196℃)是公认最可靠的样本保存方法,然而由于样本完全浸没在液氮中,游离的组织碎片可能带来交叉污染的潜在风险,因此催生了气相液氮(-150℃)的保存方式,就是将样本置于液氮以上、气相液氮的包围之中,可以很好避免交叉污染的风险。另外,也可以通过电力冰箱制冷达到-150℃的低温效果,从而能满足样本的长期保存需求。因为-137℃是水玻璃化温度,低于此温度时细胞内能导至内容物降解的一切生化反应均处于失活状态,从而能达到长期保存的要求。


2. -80℃是冻存核酸较为理想的样本保存方法:在不具有液氮保存条件的生物样本库,也可以考虑使用-80℃深低温冰箱来保存组织样本。有研究表明,在-80℃条件下,DNA产量、完整性以及RNA产量可以维持长达7年不发生明显改,但是RNA完整性在冻存5年后开始下降。因此建议保存组织时候进行分装,再加入RNA特异性稳定剂后冻存于-80℃,更有利于组织内RNA的保存。关于蛋白质的保存,目前也以深低温冻存为主,可以很好保护其稳定性。


3. 常温保存:鉴于深低温冻存的运输与操作的不便性,常温保存的方法应运而生。常温保存技术的原理可类比线虫的脱水休眠现象,利用某些特殊技术或容器将脱水干燥后的样本置于密闭环境中,或者向生物样本中添加保护剂,使相关酶失活,从而达到常温环境下保护样本的目的。



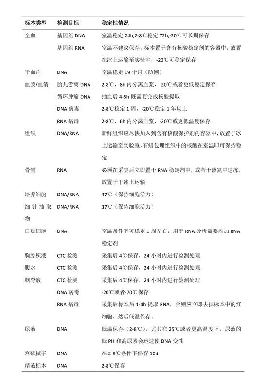
样本的稳定性

样本的运输条件


声明:
1、凡本网注明“来源:小桔灯网”的所有作品,均为本网合法拥有版权或有权使用的作品,转载需联系授权。
2、凡本网注明“来源:XXX(非小桔灯网)”的作品,均转载自其它媒体,转载目的在于传递更多信息,并不代表本网赞同其观点和对其真实性负责。其版权归原作者所有,如有侵权请联系删除。
3、所有再转载者需自行获得原作者授权并注明来源。

最新评论

关闭

官方推荐 上一条 /3 下一条

客服中心 搜索 洽谈合作