1.审核相关定义以下定义来源于GB/T 19011-2013 管理体系审核指南(ISO 19011:2011,IDT)。

2.为什么要做内审医疗器械生产企业需要定期组织内审,一般一年一次,主要是基于以下法规和标准的要求。①FDA 21 CFR Part 820.22 states: Each manufacturer shall establish procedures for quality audits and conduct such audits to assure that the quality system is in compliance with the established quality system requirements and to determine the effectiveness of the quality system. Quality audits shall be conducted by individuals who do not have direct responsibility for the matters being audited. Corrective action(s), including a reaudit of deficient matters, shall be taken when necessary. A report of the results of each quality audit, and reaudit(s) where taken, shall be made and such reports shall be reviewed by management having responsibility for the matters audited. The dates and results of quality audits and re-audits shall be documented. 制造商应制定质量体系内部审核程序,并组织审核,以确保质量体系符合性和有效性。审核结束后应编制质量管理体系内部审核报告,并经相关责任人审核。②GB/T 42061-2022 医疗器械 质量管理体系 用于法规的要求
8.2.4 内部审核 组织应按策划的时间间隔进行内部审核以确定质量管理体系是否: ---a)符合策划并形成文件的安排、本标准的要求以及组织所确定的质量管理体系要求和适用的法规要求; ---b)得到有效实施与保持。 组织应建立程序并形成文件以说明策划和实施审核以及记录和报告审核结果的职责和要求。 组织应策划审核方案,策划时应考虑拟审核的过程和区域的状况和重要性以及以往的审核结果。 应规定并记录审核的准则、范围、时间间隔和方法。 审核员的选择和审核的实施应确保审核过程客观公正。审核员不应审核自己的工作。 应保留审核和审核结果的记录,包括过程、受审核区域和结论。 负责受审核区域的管理者应确保采取任何必要的纠正和纠正措施,应无不当拖延,以消除所发现的不合格及其原因。后续活动应包括验证所采取的措施并报告验证结果。 注:更多信息见ISO 19011。 Ë 医疗器械生产质量管理规范(2014年第64号) 第十二章 不良事件监测、分析和改进 第七十七条 企业应当建立质量管理体系内部审核程序,规定审核的准则、范围、频次、参加人员、方法、记录要求、纠正预防措施有效性的评定等内管理体系符合本规范的要求
• 虽然多数企业实施内审的原因是为了满足法规和标准要求,但内审的价值远远超过了监管要求。 • 内部审核是不断改进产品、流程、业务成果的机会。 • 内审就如消防演习,演习能消除真实情况下的恐惧,通过充分暴露出问题,并进行整改纠正,从而减少真实监督检查的不合格。 借鉴国家局对行业的监管思路,企业的管理者也要同时关注底线和高线,不能顾此失彼。
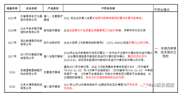
3.常见内审不符合项汇总分析国家局2016-2022年飞行检查中关于内审的不符合项,可以看出关于内审的符合项主要集中在三个方面,一是未做内部审核或未做纠正预防;二是审核准则未规定、不准确、不完整;三是无审核记录或审核记录矛盾。


4.如何开展内审内部审核与外部审核基本流程一致,准备工作→首次会议→实施审核→末次会议。具体审核方法可以是向前追溯,可以是向后延伸。向前追溯主要是以批记录为起点,往前追溯相关文件、过程记录、原料记录等。审核文件和记录的一致性,审核记录之间的时间、数量、签名的合理性。
|