立即注册找回密码

QQ登录

只需一步,快速开始

微信登录

微信扫一扫,快速登录

搜索
小桔灯网 门户 资讯中心 企业动态 查看内容

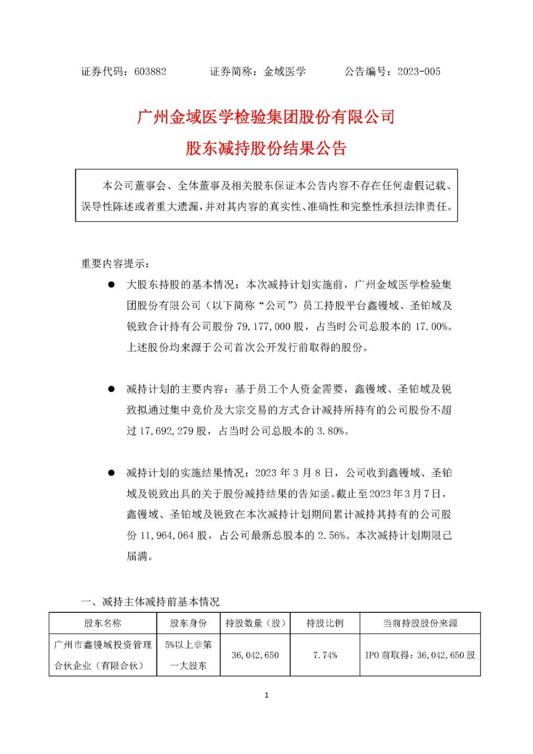
金域医学股东减持,套现9.14亿!

2023-3-10 14:29| 编辑: 沙糖桔| 查看: 2093| 评论: 1|来源: 金域公告

摘要: 以集中竞价交易、大宗交易方式减持公司股份1196.41万股


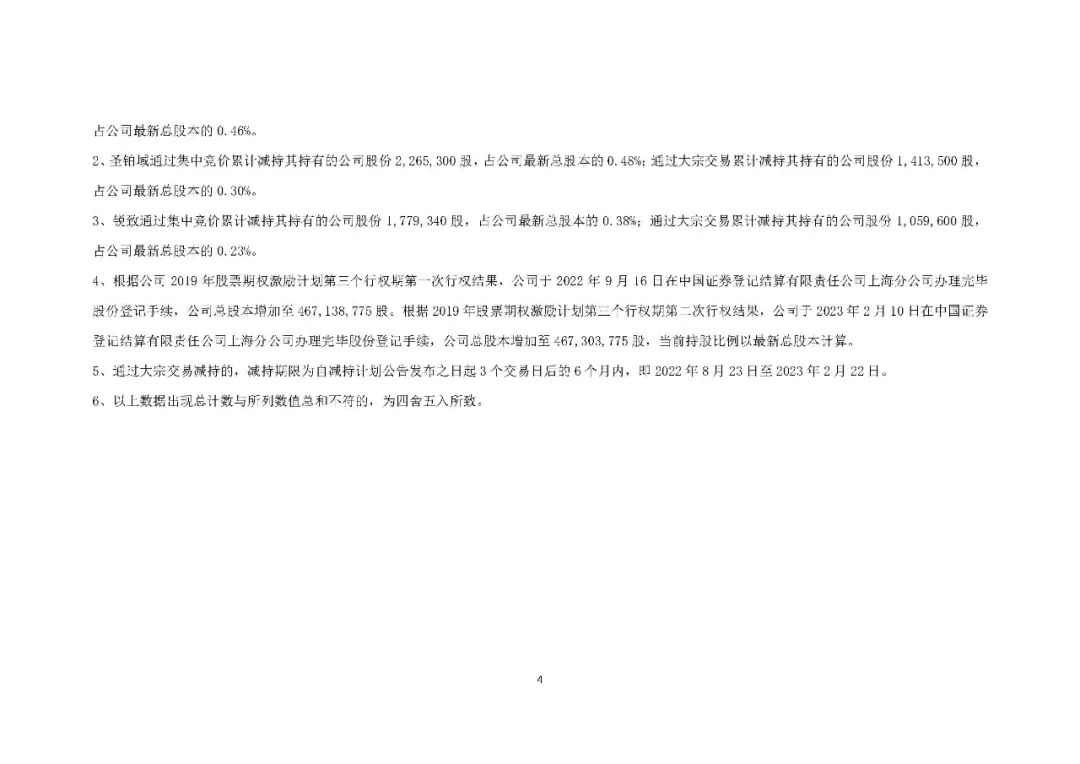
3月8日,金域医学发布公告,公司股东广州市鑫镘域投资管理合伙企业(有限合伙)、广州市圣铂域投资管理合伙企业(有限合伙)、广州市锐致投资管理合伙企业(有限合伙)以集中竞价交易、大宗交易方式减持公司股份1196.41万股,本次减持价格区间为69-92.85元/股,套现合计9.14亿元。

公告显示,减持前鑫镘域、圣铂域及锐致分别持有公司股份36,042,650股、24,346,350股、18,788,000股,分别占公司普通股总股本7.74%、5.23%、4.03%,本次减持后分别持有股份30,596,326股、20,667,550股、15,949,060股,分别占公司普通股总股本比例为6.55%、4.42%、3.41%。

公司披露2022年三季度报告显示,2022年前三季度归属于上市公司股东的净利润2,448,343,227.81元,同比增长46.41%。


声明:
1、凡本网注明“来源:小桔灯网”的所有作品,均为本网合法拥有版权或有权使用的作品,转载需联系授权。
2、凡本网注明“来源:XXX(非小桔灯网)”的作品,均转载自其它媒体,转载目的在于传递更多信息,并不代表本网赞同其观点和对其真实性负责。其版权归原作者所有,如有侵权请联系删除。
3、所有再转载者需自行获得原作者授权并注明来源。

刚表态过的朋友 (0 人)

发表评论

最新评论

引用 ll8848 2023-3-13 09:55
资本的游戏

查看全部评论(1)

关闭

官方推荐 上一条 /3 下一条

客服中心 搜索 洽谈合作
返回顶部