立即注册找回密码

QQ登录

只需一步,快速开始

微信登录

微信扫一扫,快速登录

搜索
小桔灯网 门户 资讯中心 杂侃天下 查看内容

从安图全自动核酸检测整体解决方案,看分子检测的未来

2023-6-28 15:18| 编辑: 沙糖桔| 查看: 1820| 评论: 0|来源: 全国体外诊断网 CAIVD

摘要: 全自动核酸检测整体解决方案你又了解多少呢?


提起安图生物,大家的第一印象就是这家企业化学发光做的好,微生物产品市场占有率高等,但是安图生物的分子产品——全自动核酸检测整体解决方案你又了解多少呢?


其实,在分子诊断领域,安图生物2012年就开始产品立项,2017年确定产品方向,直到2021年5月份正式推出AutoMolec 3000与AutoMolec 1600全自动核酸提纯及实时荧光PCR分析系统。稳扎稳打,潜心研发近10年,只为推出更符合市场需求的产品。


为什么安图要做全自动核酸提纯及实时荧光PCR分析系统?


在安图产品调研初期,当时的分子诊断领域,实时荧光PCR技术已经非常稳定、成熟。而安图的思考是如何把这种技术的自动化平台搭建好,使得临床更方便地去操作,从而提高患者看病的时效性及便利性。直到今天,我国大部分自动化核酸检测还是在批处理模式下进行检测与管理,而安图推出了单个随机检测及小批量检测分析系统,可以说这对传统的检测平台是一个革命和提升。


经历新冠,对于分子行业我们到底需要什么?


众所周知,目前市场上几乎都是传统的半自动核酸检测设备,新冠三年,不可否认这些设备做出了很大贡献,但同时也暴露出我国分子设备极大的痛点问题:首先,半自动设备人工干预太多,但是实验员的业务能力却参差不齐,从而导至实验结果异常的概率较高,重复性较差。其次,整个实验过程非常繁琐,而人员防护欠佳,在烈性传染病面前,操作人员极易被感染。


经历新冠,IVD人也在反思:对于分子行业我们到底需要什么?


第一,我们特别需要一款样本进、结果出的一体机,不仅保证核酸提取+扩增一体化,同时也为检验人员的安全保驾护航。


第二,后疫情时代,核酸样本量大大减少,所以板式的核酸提取方式已经不适于时代需求。我们需要的是类似生免仪器的分子诊断流水线设备,随到随检,不用攒样,提高TAT的同时,也可避免试剂耗材的浪费。


第三,不管是疫情前,还是疫情期间,核酸检测由于各方面原因,出结果时间都比较久,往往都是患者第二天或者更久才能拿到实验结果,这对于一些急诊患者是非常不利的,所以我们也需要一款具有急诊模式的设备,对于急诊患者的检测需求,可以尽快响应。


第四,后疫情时代,我们做的项目不仅仅是新冠,还有呼吸道病原体检测、肿瘤及HPV、传染病等检测,我们迫切希望分子设备可以满足多靶点、多项目同时检测,从而更好地提高工作效率。


安图全自动核酸提纯及实时荧光PCR分析系统如何击破痛点问题?


安图生物全自动核酸提纯及实时荧光PCR分析系统就是这样一款能满足上述诸多需求的产品,它颠覆传统板式核酸检测方式,将痛点问题一一击破,为临床实验室提供了创新性的全自动、灵活、快速、精准的核酸检测解决方案。该方案有以下特点:


集全自动核酸提取+扩增于一体,节省人力,提高了生物安全;


随到随检,单个样本独立管理,最快70min就可出结果;


多项目可同时检测,分子项目全能手,满足不同医院的需求;


具备急诊模式,满足门急诊多场景应用;


试剂耗材方便管理,扩增试剂2-8℃保存即可。


安图生物全自动核酸提纯及实时荧光PCR分析系统AutoMolec3000与AutoMolec1600搭配呼吸道病原体检测试剂盒组成的呼吸道病原体核酸检测解决方案,不仅具有全自动化、随到随检、100min即可出结果等特点,而且可以同时鉴别甲型流感病毒、乙型流感病毒、呼吸道合胞病毒、副流感病毒1型/2型/3型、肺炎支原体、肺炎衣原体、腺病毒、偏肺病毒10种病原体。


另外,可以实现DNA和RNA提取程序统一,一次提取核酸,10个病原体同时检测,减少提取次数,节约时间和成本,并且病原体检测组合形式多样化,满足临床混合感染的检测的多元化需求。


从安图全自动核酸检测整体解决方案,看分子检测的未来


分子诊断应用广泛。其中,感染性疾病的检测在国内分子诊断领域发展最早,是市场最为成熟的一个领域。但其主要依靠手工提取加上扩增及分析组成,相对于生化免疫等项目其自动化程度较低、耗时耗力。随着市场需求驱动,PCR检测的全自动化已成为分子诊断领域最重要的、必然的趋势。它能解决PCR实验室耗时耗力问题,提升检测效率,缩短检测TAT时间。在应用场景方面,分子检测会涉及感染性疾病、遗传性疾病、慢病管理等全方位的临床应用。


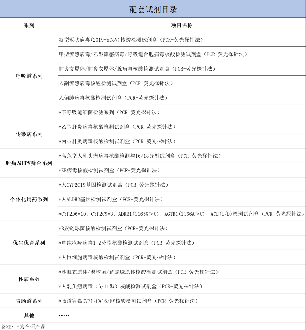
安图在分子领域的布局不仅仅局限于呼吸道,未来还会有传染病系列、肿瘤及HPV筛查系列、个体化用药系列、优生优育系列、性病系列、胃肠道系列等40余个检测项目陆续上线,组成不同的全自动核酸检测整体解决方案,全面布局分子领域产品线。


随着PCR技术在分子诊断领域优势的凸显,不久的将来,我国分子诊断产业将打开更加广袤的发展空间,PCR或将成为分子诊断行业的主流技术。






 供稿:李佳宸

声明:
1、凡本网注明“来源:小桔灯网”的所有作品,均为本网合法拥有版权或有权使用的作品,转载需联系授权。
2、凡本网注明“来源:XXX(非小桔灯网)”的作品,均转载自其它媒体,转载目的在于传递更多信息,并不代表本网赞同其观点和对其真实性负责。其版权归原作者所有,如有侵权请联系删除。
3、所有再转载者需自行获得原作者授权并注明来源。

最新评论

关闭

官方推荐 上一条 /3 下一条

客服中心 搜索 洽谈合作
返回顶部