立即注册找回密码

QQ登录

只需一步,快速开始

微信登录

微信扫一扫,快速登录

搜索
小桔灯网 门户 资讯中心 盘点时刻 查看内容

100家磁珠微球原料供应商名录

2023-10-11 15:43| 编辑: 沙糖桔| 查看: 2925| 评论: 0|来源: IVD研究社 | 作者:黄工1994

摘要: 按照市场规模大小,IVD试剂原料一般分4大类。

按照市场规模大小,IVD试剂原料一般分4大类。抗原抗体、酶/辅酶/底物、磁珠/微球/NC膜、探针引物、化学原料等。因此,在整理供应商名录中,对应地分成5个篇章:抗原抗体篇、酶/辅酶篇、磁珠微球篇、探针引物篇、化学原料篇


综合多家机构,2022年国内IVD原料市场规模为130~140亿元。抗原抗体为第一大类原料,约占40~45%,大概55亿元。第二大类为酶/辅酶/底物,约占25~28%,大概35亿元。第三大类为磁珠/微球/NC膜,约占15%,大概20亿元。第四大类为探针引物,约占15%,大概20亿元。(供参考)


磁珠与微球,可从字面意思理解。磁珠,磁性的小珠;微球,微小的球体。黄工理解,在广义从属关系上,磁珠也属于微球一种,是具有顺磁性的微球。它们本质上都是一种具有分离或吸附功能的生物医用高分子材料。它们用于试剂反应中,分离液体主次成分,保留待检物质,提高待检物含量及浓度,进而提高检测精度。从粒径大小看,都是μm到nm级别。


何为微球?微球是一种被吸附在高分子、聚合物基质中的粒子分散体系,成球形或近球形(图1)。由于体积小、比表面积大,吸附力很强。按主要成分,一般分天然高分子微球和合成聚合物微球两种。前者如大分子的蛋白、脂质、糖类,后者如聚乙烯、聚丙烯、聚苯乙烯等。


图1:不同粒径的微球(图源网络)


按照不同粒径、颜色、亲疏水表面及功能基团,可以形成不同种类微球。


图2:微球组成及影响因素


图3:纳米级乳胶微球(图源网络)


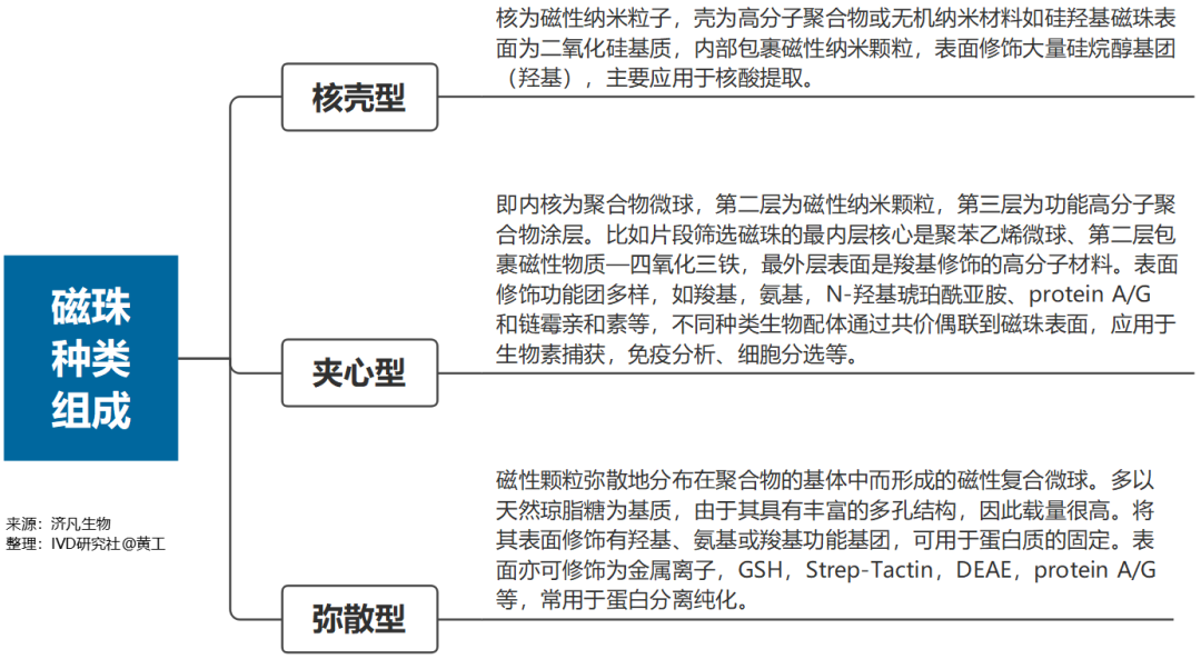
何为磁珠?生物磁珠是一种具有nm和μm级粒径,由高分子聚合物与无机磁性纳米粒子形成的磁性微球。或者说,由一个或多个磁性颗粒组成具有聚合物、二氧化硅或羟基磷灰石涂层基质的芯材。磁芯通常由磁铁矿或磁赤铁矿组成,具有超顺磁性或铁磁性。生物磁珠,按照结构一般分为:核壳型、夹心型、弥散型三类(与图4左中右对应)。三种不同类型磁珠及成分、用途,见图5。



图4:三种磁珠类型(图源济凡生物)


图5:三种磁珠类型及组成



图6:Dynabeads  Myone  1μm羧基磁珠



如果要写一篇文章,系统介绍磁珠和微球,那得讲清几个问题:磁珠和微球是什么?有哪些分类和区别?应用在哪些领域?技术发展历程是怎样的?国内外的技术发展进程如何?市场份额及竞争格局如何?头部微球企业发展现状?微球未来的演进趋势如何?等等。估计要上万字才能讲清。


2018年,《科技日报》列出制约我国工业发展的35项“卡脖子”技术。高性能微球作为其中之一,与光刻机、芯片等并列,可见难度之大。微球,不仅用于IVD领域,更重要的还有芯片生产、平板显示、食品安全、生物制药等,覆盖绝大多数行业,是不可或缺的核心基础材料。


说回磁珠和微球在IVD的应用。从功能或应用场景,对磁珠和微球,做些粗略划分。一般来说,磁珠和微球,有2大用途:作为免疫诊断试剂的主要反映载体/标记;作为样本处理过程中,提取、纯化、富集使用。


(1)作为载体的磁珠和微球:

  • 侧流层析微球

  • 胶乳增强免疫比浊微球

  • 化学发光磁珠

  • 悬浮芯片编码微球

  • 单分子免疫检测微球

  • 均相化学发光微球


(2)作为样本提取、纯化、富集用磁珠

  • 核酸提取磁珠

  • 测序建库用核酸纯化/筛选磁珠

  • 细胞分选/富集磁珠

  • 外泌体分离/富集磁珠


特别要指出的,是化学发光用磁珠。这个是IVD最大细分市场:化学发光试剂的关键原料。磁珠法化学发光的一次检测需要消耗磁珠25μg左右,而抗体的消耗量是0.025-0.05μg。因此磁珠是化学发光试剂消耗量最大的原料,也是化学发光试剂质量控制的关键因素之一。目前在全球市场上,国外几家公司垄断了90%左右的市场。包括美国的ThermoFisher(Dynal)、GE、Agilent,德国的Merck,日本的JSR等。


网上看到一段话,未做核实验证。IVD产品的研发,是个系统工程,牵一发动全身,试剂中的一个组分变化,与之相关的工艺,配套的仪器等都要调整。掌控了原料,就相当于扼住下游发展的脖子,这的确不假。


“根据一份罗氏诊断2015年的报告,其曾经尝试过13种不同厂家的磁珠,尝试替代Dynabeads,应用于Elecsys电化学发光检测系统,但是能够勉强替代的只有一种磁珠,而且一旦替换,所有的包被工艺,试剂配方,仪器参数都要随之调整,光重新提交FDA注册资料就需要花费5年,耗费250万美元。”


全球100+家IVD用磁珠微球企业,我们从时空两个维度,做个全局概览。


图7:全球主要诊断用磁珠微球企业成立时间轴


基于目前统计到的100家磁珠微球企业,其成立时间,经历了三个小高峰。第一个阶段,是1990~1996年,这6年期间,有近10家成立,以美国和德国为主。第二阶段,是2004~2010年,这期间平均每年有2~3家,以中国本土企业为主。第三阶段,是2014~2016年,每年成立企业数量高达6家,主营磁珠、微球的都有,分布也比较分散,华东、华中、华南为主。


图8:全球主要诊断用磁珠微球企业分布


从图8来看,这100家磁珠微球企业,主要分布于中国、美国、德国、日本等地。其中,中国56家、美国23家、德国8家、日本3家。国内的56家,主要分布于江苏19家、广东12家、上海7家、北京6家。长三角特别是江苏和上海,是IVD试剂原料重镇。另外,北京、广东两省市,也占有很大比例。


01:美国:23家


02:德国:8家


03:日本:3家


04:其它


05:江苏:20家

06:广东:12家

07:上海:7家


08:北京:5家


09:其它

声明:
1、凡本网注明“来源:小桔灯网”的所有作品,均为本网合法拥有版权或有权使用的作品,转载需联系授权。
2、凡本网注明“来源:XXX(非小桔灯网)”的作品,均转载自其它媒体,转载目的在于传递更多信息,并不代表本网赞同其观点和对其真实性负责。其版权归原作者所有,如有侵权请联系删除。
3、所有再转载者需自行获得原作者授权并注明来源。

最新评论

关闭

官方推荐 上一条 /3 下一条

客服中心 搜索 洽谈合作
返回顶部