立即注册找回密码

QQ登录

只需一步,快速开始

微信登录

微信扫一扫,快速登录

搜索
小桔灯网 门户 资讯中心 国内新闻 查看内容

迈瑞医疗,派发52亿元!

2023-11-16 13:53| 编辑: 鹏哥| 查看: 1732| 评论: 0|来源: 迈瑞公告

摘要: 以公司2023年9月30日的总股本1,212,441,394股为基数,向全体股东每10股派发现金股利人民币43.00元(含税),共计派发现金股利人民币5,213,497,994.20元(含税)。 ...

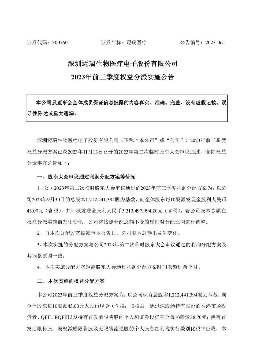
11月14日,迈瑞医疗发布公告称,公司2023年第二次临时股东大会审议通过的2023年前三季度利润分配方案为:以公司2023年9月30日的总股本1,212,441,394股为基数,向全体股东每10股派发现金股利人民币43.00元(含税),共计派发现金股利人民币5,213,497,994.20元(含税)。若公司股本总额在权益分派实施前发生变化,公司将按照分配总额不变的原则对分配比例进行调整。

来源:迈瑞公告

编辑:讯  审校:小实


声明:注明来源的文章均为转载,仅用于分享,不代表平台立场,如涉及版权等问题,请尽快联系我们,我们第一时间更正,谢谢!


声明:
1、凡本网注明“来源:小桔灯网”的所有作品,均为本网合法拥有版权或有权使用的作品,转载需联系授权。
2、凡本网注明“来源:XXX(非小桔灯网)”的作品,均转载自其它媒体,转载目的在于传递更多信息,并不代表本网赞同其观点和对其真实性负责。其版权归原作者所有,如有侵权请联系删除。
3、所有再转载者需自行获得原作者授权并注明来源。

最新评论

关闭

官方推荐 上一条 /3 下一条

客服中心 搜索 洽谈合作
返回顶部