立即注册找回密码

QQ登录

只需一步,快速开始

微信登录

微信扫一扫,快速登录

搜索
小桔灯网 门户 资讯中心 杂侃天下 查看内容

【推荐】HPV检测未来新趋势

2023-11-30 09:51| 编辑: 沙糖桔| 查看: 1879| 评论: 0|来源: 小桔灯网

摘要: 推荐HPV-DNA检测作为宫颈癌筛查的首选筛查方法

2020年,全球超过50万女性患上宫颈癌,大约34.2万名女性因宫颈癌死亡。我国正处于加速消除宫颈癌的关键时期,快速准确的筛查计划对于宫颈癌预防和早期发现,早期全球治疗年龄。


2021年7月6日,WHO发布了最新的宫颈癌前病变筛查和治疗指南推荐HPV-DNA检测作为宫颈癌筛查的首选筛查方法

在随后发布的《人乳头瘤病毒核酸检测用于宫颈癌筛查中国专家共识(2022)》、《中国子宫颈癌筛查指南(2023)》均推荐高危型HPV核酸作为初筛方法

高危型HPV特指WHO确认的14种高危HPV亚型(HPV16、18、31、33、35、39、45、51、52、56、58、59、66、68)推荐HPV16/18分型检测用于进一步风险人群的分层,检测应为定性检测。



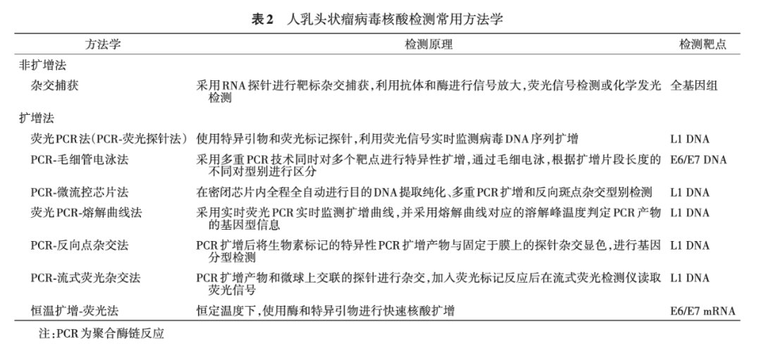
HPV核酸检测方法可以分为非扩增法扩增法,这些方法可对HPV全基因组或某一片段(例如:以L1 DNA、E6/E7 DNA或mRNA等为检测靶点)进行有效检测。





未来的HPV检测将有哪些新的趋势?


关于HPV检测方案的发展趋势,可以从美国FDA近20年批准的HPV检测技术和产品来做分析和预测。

早在2003年,Qiagen的HC2检测产品获批,HC2检测13种高危型HPV病毒,不进行具体分型,这是因为高危型的HPV持续性感染易导至宫颈癌的必要条件

2011年,Roche的Cobas HPV获得FDA批准,Cobas可以检测14种高危型HPV,并且对HPV 16/18型进行具体分型,众多基于HPV分型的研究结果表明:HPV16/18型的致癌风险最高,两者导至了70%的宫颈癌,因此需要对HPV16/18进行区分鉴别

2011年,FDA批准了Holgic的HPV RNA E6E7检测产品,该产品可检测14种高危型HPV,对HPV 16及18/45单独检测,其他11种高危型不进行具体分型,该检测的设计是基于临床上出现了越来越多的HPV 45型感染导至的宫颈腺癌,HPV 45型的风险进一步被明确和证实。

2018年,FDA批准了BD公司的 Onclarity HPV检测产品,该产品可检测14种高危型HPV,对HPV16,18,45,31,51,52进行具体分型,另外8个型别采用分组显示结果。越来越多的证据表明:14种高危型HPV中,除了16和18型,其他高危型的致癌风险差异不一,需区别对待,比如HPV31和33型,其绝对风险与18型类似,未来可能直接转诊阴道镜;51/52/58等型别的风险较高,结合细胞学结果转诊阴道镜;其他较低风险的型别,可考虑一年后随访。

美国FDA批准的HPV产品从不分型、到部分分型(分16/18型)、再到拓展分型(分6个型),朝着精细化、精准化的方向在发展。

随着检测技术的进步和临床研究数据的积累,预计未来FDA将批准HPV全分型以或HPV分型定量的相关产品

近年来,大样本的研究成果都表明:HPV基因分型能在单一基因型水平上,从高风险到低风险进行风险分层,实现更精准的风险持续监测,能有效优化HPV阳性人群的分诊。

美国匹兹堡医学中心病理科赵澄泉教授在最近的CSCCP大会报告中讲到:中国的HPV检测技术已领先全球,也积累了充分的研究数据,建议中国在制定宫颈癌筛查指南时,可将HPV基因分型指导分流的价值纳入方案中!

直接对尿液样本灵敏的HPV基因分型检测


迈迪安推出了全新的可冻干基因分型尿液直扩qPCR预混液(MDX158),是专为从尿液样本中超灵敏地扩增SNPs和其他位点突变设计优化的即用型预混液,对样本中可能破坏DNA和抑制PCR反应的尿素和核酸酶具有超强耐受性。

此外,该试剂既能用于液体体系也能通过冻干用于开发常温稳定的检测,是用于高通量HPV分型检测的理想选择。


对HPV -16型的突变检测

分别使用 A) Lyo-Ready™ 可冻干基因分型尿液直扩qPCR预混液 (MDX158), B/ KAPA Probe Force qPCR Mix (Roche), C) TaqPath™ ProAmp™ Multiplex Master Mix (ThermoFisher) 和 D) Type-it Fast SNP Probe PCR Kits (Qiagen) 对40% UTM样本中的人乳头瘤病毒(HPV)16型 E6-T350G突变进行检测。等位基因G(蓝色)和 等位基因T(红色)的纯合样本,等位基因G/T的杂合样本(绿色),与NTC(黑色)进行比对,图中x表示未确定。

结果显示,与对比试剂相比,Lyo-ReadyTM 可冻干基因分型尿液直扩qPCR预混液对UTM样本的直接检测具有更紧密的集群分布,对临床相关的突变位点具有更准确的分辨
















扫描订购样品

迈迪安的所有产品都可以提供商业大规模生产,符合ISO13485标准,并大量用于全球各种获得认证的商用检测中。

内容参考来源:医师报,jianyanyixue

精选专题



迈迪安血液分子检测系列

迈迪安唾液分子检测系列

迈迪安尿液分子检测系列

迈迪安粪便分子检测系列

迈迪安LAMP检测系列

迈迪安免疫检测原料

迈迪安液体活检推荐系列

迈迪安分子POCT系列

迈迪安分子核心酶系列

迈迪安直播系列

迈迪安季刊合集


END

北京迈迪安生物科技有限公司是Meridian Bioscience在中国设立的全资子公司。Meridian BioScience (以下简称:迈迪安)是一家全球领先的生物诊断公司,总部设立在美国,距今已有45年的历史。迈迪安公司分为诊断和生命科学两个部分,在中国地区的主营业务是生命科学产品,包括各种分子和免疫诊断检测的关键原料,如抗原抗体、免疫阻断剂、PCR和LAMP反应的聚合酶和优化的预混液、核苷酸等,为人体、动物、农业、环境及食品安全等各种检测提供全面的解决方案。45年来,迈迪安已经成为全球各领域诊断企业的首选原料供应商!



声明:
1、凡本网注明“来源:小桔灯网”的所有作品,均为本网合法拥有版权或有权使用的作品,转载需联系授权。
2、凡本网注明“来源:XXX(非小桔灯网)”的作品,均转载自其它媒体,转载目的在于传递更多信息,并不代表本网赞同其观点和对其真实性负责。其版权归原作者所有,如有侵权请联系删除。
3、所有再转载者需自行获得原作者授权并注明来源。

最新评论

关闭

官方推荐 上一条 /3 下一条

客服中心 搜索 洽谈合作
返回顶部