立即注册找回密码

QQ登录

只需一步,快速开始

微信登录

微信扫一扫,快速登录

搜索

IVD前沿 | 纳米孔测序与单分子检测是如何衔接

2024-7-3 17:45| 编辑: 沙糖桔| 查看: 1462| 评论: 0|来源: 小桔灯网 | 作者:净姐

摘要: 翻译后修饰(PTMs)在调节蛋白质的所有这些特性中发挥着重要作用


翻译后修饰(PTMs)在调节蛋白质的所有这些特性中发挥着重要作用,因此是协调、多样化和调节细胞功能的分子开关。2024年瑞士科学家发表在《ACS Nano》 ( IF 15.8 )期刊上的文章:Deep Learning-Assisted Single-Molecule Detection of Protein Post-translational Modifications with a Biological Nanopore,介绍了一种生物纳米孔能够检测和区分α-突触核蛋白衍生的多肽,可以达到单分子检测灵敏度。这些α-突触核蛋白衍生的多肽具有单个或多个PTMs,利用用于信号处理的深度学习模型可以确定α-突触核蛋白肽及其PTM变体的特征电流标签,可以定量皮摩尔浓度的α-突触核蛋白肽,并检测全长α-突触核蛋白消化产生的羧基端肽。



文章主要内容


蛋白质翻译后修饰(PTMs)在无数的生物学过程中发挥着至关重要的作用,在空间和时间尺度上深刻地调节着蛋白质的特性。蛋白质PTMs也已成为几种疾病的可靠生物标志物。然而,只有少数技术可以准确地测量它们的水平,在单分子水平上捕捉它们的复杂性,并描述它们在健康和疾病中的多方面作用。纳米孔传感为检测低丰度蛋白提供了高灵敏度,尤其对单分子蛋白质组学和PTM检测具有潜在影响。

在本文中,作者展示了一种生物纳米孔,即成孔毒素气溶素,能够检测和区分α-突触核蛋白衍生的多肽,这些多肽具有单个或多个PTMs,即在不同位置和不同组合中发生的磷酸化、硝化和氧化。利用用于信号处理的深度学习模型可以确定α-突触核蛋白肽及其PTM变体的特征电流标签。作者进一步证明,该框架可以定量皮摩尔浓度的α-突触核蛋白肽,并检测全长α-突触核蛋白消化产生的羧基端肽。综上所述,作者的工作突出了使用纳米孔作为同时检测多种PTMs的工具的优势,并促进了它们在生物标志物发现和诊断中的应用。


主要结果

具有纳米孔的α-突触核蛋白的c末端区域的表征

通过单通道记录实验检测气溶素检测PTMs的能力。脂质膜将腔室分成顺式和反式两个隔间,并有一个气溶孔将它们连接起来。本文使用了气溶素的一种工程化变体,即K238A,其中位置238的赖氨酸残基被丙氨酸残基取代,与野生型气溶素相比,该变体显著提高了生物分子传感的分辨率。如上所述,将α-突触核蛋白作为一个模型系统,因为它的PTM特征与几种神经退行性疾病(尤其是帕金森病)的脑部病理之间有很强的联系。α-突触核蛋白的c端结构域包含残基124 ~ 140 (α-syn124 ~ 140),该结构域含有PD和其他神经退行性疾病患者脑内病理性α-突触核蛋白聚集物中发现的几种PTMs。在顺式室中加入α-Syn124 - 140,当对跨室施加正电压时,获得了清晰且可重复的离子电流阻断。这些结果表明,像从α-突触核蛋白中获得的多肽那样的大量无序多肽的构象可以通过纳米孔在单分子水平上进行监测。




深度学习辅助检测不同的PTMs及其组合

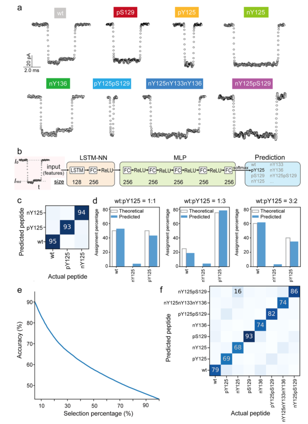
接下来,作者评估了利用纳米孔检测α-syn124 - 140肽的PTMs的可行性。作者研究了在同一氨基酸上发生的不同类型的修饰(即Y125、pY125和nY125的磷酸化和硝化),或同一类型的PTM位于不同位置(即pS129和pY125, nY125和nY136)。此外,还考虑了含有多个相同类型(即pY125pS129和nY125nY133nY136)和不同类型(即nY125pS129) PTMs的多肽。不同PTM组合的电流标签似乎都具有不同的电流特征。与未修饰的肽段相比,pY125和nY125 α-syn124 - 140肽段仅出现1个水平,且相对电流均低于野生肽段。


纳米孔的结果表明,与未修饰的肽(wt)和单独磷酸化的肽(即pY125和pS129)相比,pY125pS129的易位速度(0.45±0.02 ms)甚至更快,可能是由于它增加了负电荷。为了以更精确、无偏倚和自动的方式对这些PTMs进行分类,以便在未来转化为临床应用,作者开发了一种定制的深度学习方法,用于处理纳米孔电流读数。作者整合了长短期记忆(LSTM)循环神经网络来读取事件的局部极值,然后使用多层感知器(MLP)对肽进行分类。这种方法可以在50%的选择百分比下,将wt α-syn124 - 140与含有相同位置Y125(即pY125和nY125)的不同PTMs的肽区分开,准确率为94%。为了进一步检验深度学习模型,作者进行了wt和不同浓度比例pY125混合的对照实验,深度学习模型预测不同混合比例的概率为96%。在这里作者开发的深度学习方法为所有测试的PTMs肽提供了较高的阅读准确性,尤其是pS129,它是突触核蛋白病最相关的生物标志物之一。类似的深度学习模型可以训练用于其他蛋白系统,从而在纳米孔传感实验中发现信号处理的普遍适用性。




低丰度浓度α-突触核蛋白肽的检测

作者之前的研究表明,气溶酶孔具有高灵敏度的生物分子传感,特别是其工程变体。因此,作者探讨了K238A气溶素是否能够在临床相关情况下检测α-突触核蛋白肽,即不含血红蛋白(Hb)的红细胞。首先通过对Hb耗尽的RBC样品进行连续稀释,确定了确保离子电流稳定基线所需的稀释量。在文献中,除了稀释度低于1:50.62外,没有观察到特殊的脂质双分子层不稳定62。基于这些先前的报告,作者设置中扫描了一系列稀释度至1:100,并观察到在顺式室中添加3 μL血红蛋白耗尽的红细胞提取物后,没有检测到对膜稳定性的明显影响。下图所示的所有原始电流痕迹都是在加入样品后30 min采集的。作者试图量化血红蛋白缺失红细胞中α-突触核蛋白野生型肽的存在,目的是模拟临床环境中病理状况的真实复杂性。在此基础上,作者选择1:10的稀释度作为贫红红细胞提取物的背景。如图3b所示,加入wt α- syn124−140后,记录到典型的两水平信号。作者使用了一种不对称的KCl缓冲溶液,其在顺式室中为0.15 M,在反式室中为3.0 M(下图c),这使得wt α-synuclein肽的检测浓度远低于使用典型对称缓冲条件时的浓度(即~ 100 pM,下图d)。总之,这些结果表明,K238A气溶素纳米孔可以检测到α-突触核蛋白的c端肽,浓度为~ nM(考虑到稀释条件),这一条件与它们在RBC临床样本中发现的浓度重叠。




复杂混合物中α-突触核蛋白肽的检测

接下来,作者试图确定多个片段(例如α-突触核蛋白的蛋白水解裂解产生的片段)的存在是否会影响携带所需PTMs的c端肽的纳米孔检测。它的目的是模拟和描述在一个实际的临床样本中可以发现的实际的α-突触核蛋白混合物。为此,作者选择使用组织蛋白酶D (CtsD)蛋白酶,因为之前的研究表明,CtsD介导的α-突触核蛋白消化会产生跨越残基125 ~ 140的c末端片段(α-syn125 ~ 140),以及其他4个不同长度的α-突触核蛋白片段67,68(下图a)。将CtsD与全长α-突触核蛋白孵育,然后通过纳米孔实验检测产生的产物。同时,用MS对同一样品进行表征,如下图a所示,CtsD消化产生了三个主要肽片段,α-syn5−38,α- syn95−124和α-syn125−140。将ctsd消化的α- synuclein样品加入到纳米孔系统后,得到了不同的电流信号(下图b)。在这些条件下,深度学习模型能够从5个独立实验中识别c端肽α-syn125 - 140,平均准确率为81.4±1.1%(下图c),这意味着其他蛋白水解片段虽然具有当前读数的影响,但并不影响对α-syn125 - 140片段的检测能力。



总结


本文工作证明了一个工程的气溶素纳米孔可以检测和区分在不同的残基上携带不同类型和数量的PTMs的肽。此外,这些测量方法可以捕捉细微的结构特征,而不需要荧光标记或修饰肽/蛋白质,这些特征很难用其他生物物理方法表征。使用用于信号处理的深度学习模型,所有研究的ptm都可以在有监督的环境下自动识别,这意味着这种方法可以扩大规模以识别更多的ptm,也可以缩小规模以适应特定的应用。重要的是,这种纳米孔方法可以达到低至100皮摩尔浓度的检测限,并适用于高通量应用,这是其他技术(如质谱)所面临的挑战。最后,这种基于纳米孔的方法的一个主要优势是它可以同时检测几种蛋白质PTMs,这是使用免疫分析/抗体方法难以实现的。


小桔灯网 免疫PCR技术交流群,扫下方二维码+小编微信后邀请入群(验证通过请报备信息:姓名、工作单位,职务)。关于免疫PCR技术研究的问题,大家可以随时群内沟通,共同进步。


文献来源

Cao C, Magalhães P, Krapp LF, Bada Juarez JF, Mayer SF, Rukes V, Chiki A, Lashuel HA, Dal Peraro M. Deep Learning-Assisted Single-Molecule Detection of Protein Post-translational Modifications with a Biological Nanopore. ACS Nano. 2024 Jan 16;18(2):1504-1515. doi: 10.1021/acsnano.3c08623. Epub 2023 Dec 19. PMID: 38112538; PMCID: PMC10795472.

声明:
1、凡本网注明“来源:小桔灯网”的所有作品,均为本网合法拥有版权或有权使用的作品,转载需联系授权。
2、凡本网注明“来源:XXX(非小桔灯网)”的作品,均转载自其它媒体,转载目的在于传递更多信息,并不代表本网赞同其观点和对其真实性负责。其版权归原作者所有,如有侵权请联系删除。
3、所有再转载者需自行获得原作者授权并注明来源。

最新评论

关闭

官方推荐 上一条 /3 下一条

客服中心 搜索 洽谈合作
返回顶部