立即注册找回密码

QQ登录

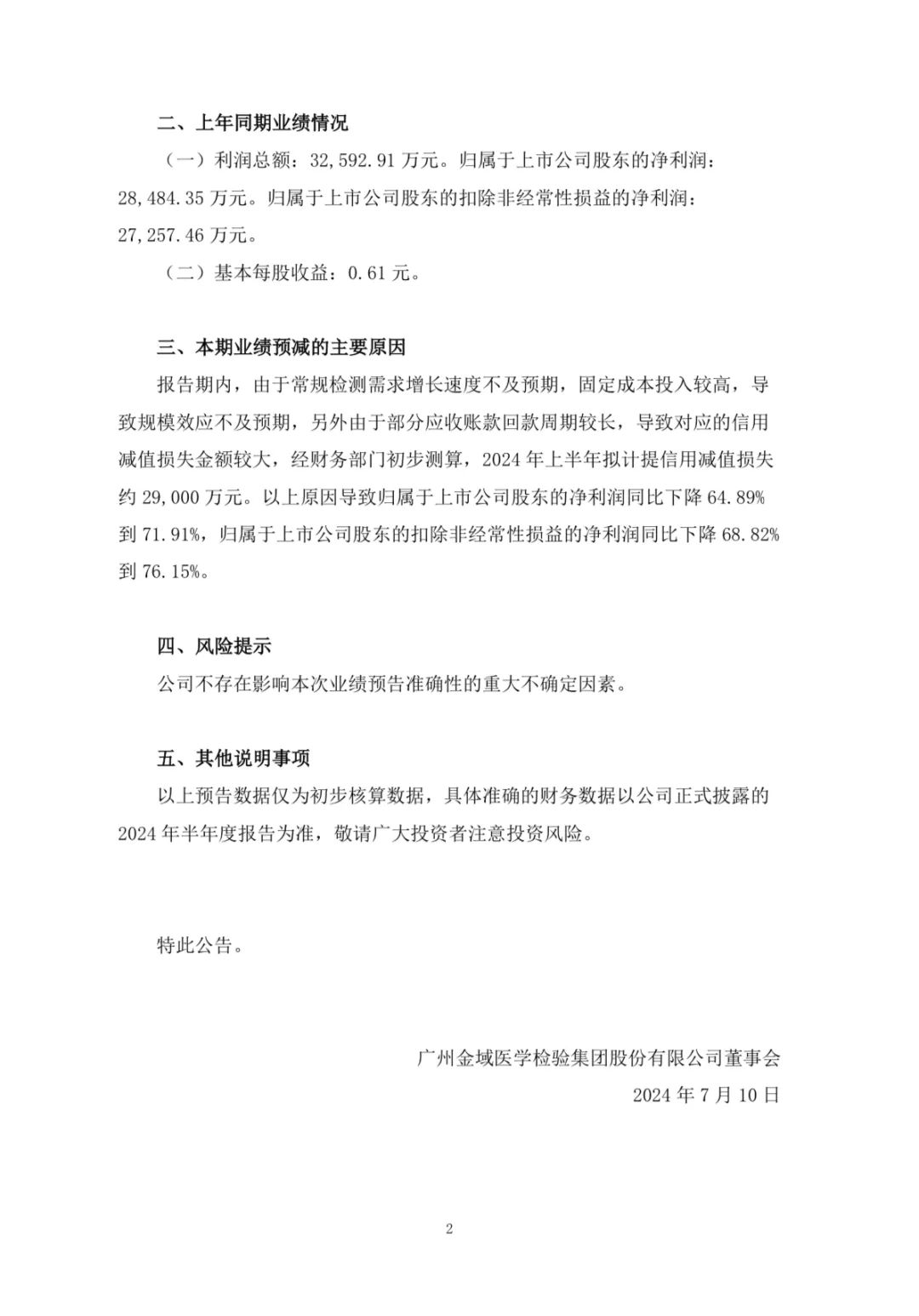
只需一步,快速开始

微信登录

微信扫一扫,快速登录

搜索
小桔灯网 门户 资讯中心 企业动态 查看内容

金域扣非净利润暴跌68%以上!!

2024-7-11 17:58| 编辑: 沙糖桔| 查看: 1268| 评论: 0|来源: 企业公告

摘要: 7月10日金域医学发布《广州金域医学检验集团股份有限公司2024年半年度业绩预减公告》


7月10日金域医学发布《广州金域医学检验集团股份有限公司2024年半年度业绩预减公告》,公司预计2024年半年度实现归属于上市公司股东的净利润为8000万元到10000万元,与上年同期相比,将下降18484.35万元到20484.35万元,同比下降64.89%到71.91%。


公司预计2024年半年度实现归属于上市公司股东的扣除非经常性损益的净利润为6500万元到8500万元,与上年同期相比,将下降18757.46万元到20757.46万元,同比下降68.82%到76.15%。


报告期内,由于常规检测需求增长速度不及预期,固定成本投入较高,导至规模效应不及预期,另外由于部分应收账款回款周期较长,导至对应的信用减值损失金额较大,经财务部门初步测算,2024年上半年拟计提信用减值损失约29000万元。以上原因导至归属于上市公司股东的净利润同比下降64.89%到71.91%,归属于上市公司股东的扣除非经常性损益的净利润同比下降68.82%到76.15%。



声明:
1、凡本网注明“来源:小桔灯网”的所有作品,均为本网合法拥有版权或有权使用的作品,转载需联系授权。
2、凡本网注明“来源:XXX(非小桔灯网)”的作品,均转载自其它媒体,转载目的在于传递更多信息,并不代表本网赞同其观点和对其真实性负责。其版权归原作者所有,如有侵权请联系删除。
3、所有再转载者需自行获得原作者授权并注明来源。

最新评论

关闭

官方推荐 上一条 /3 下一条

客服中心 搜索 洽谈合作
返回顶部