立即注册找回密码

QQ登录

只需一步,快速开始

微信登录

微信扫一扫,快速登录

搜索
小桔灯网 门户 资讯中心 新品前瞻 查看内容

重磅!全国首台荣获二类医疗器械注册证的全自动荧光原位杂交系统即将面世

2024-7-29 09:50| 编辑: 沙糖桔| 查看: 2714| 评论: 0|来源: 小桔灯网

摘要: 全程无须人工干预,且完成所有FISH步骤最快约5小时。

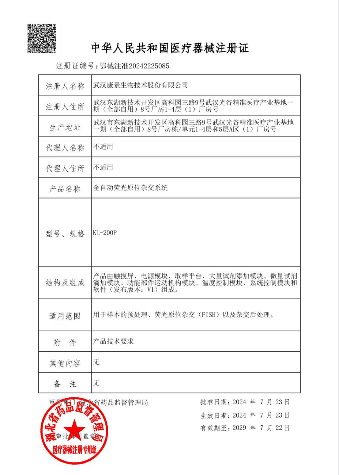
康录生物研发的全国首台FISH全流程自动化的全自动荧光原位杂交系统于2024年7月23日荣获国家二类医疗器械注册证,注册证号:鄂械注准20242225085。




全自动荧光原位杂交系统是一台实现FISH检测前处理(烤片、脱蜡、通透、酶处理、脱水)、变性和杂交、后处理(洗涤、染色)全流程的自动化的FISH检测设备,相较于半自动化的FISH检测设备,它可实现自动化滴加探针、自动化滴加DAPI、自动化盖玻片和自动化揭玻片彻底解放双手实现从白片到阅片前的所有FISH步骤自动化完成,全程无须人工干预,且完成所有FISH步骤最快约5小时




声明:
1、凡本网注明“来源:小桔灯网”的所有作品,均为本网合法拥有版权或有权使用的作品,转载需联系授权。
2、凡本网注明“来源:XXX(非小桔灯网)”的作品,均转载自其它媒体,转载目的在于传递更多信息,并不代表本网赞同其观点和对其真实性负责。其版权归原作者所有,如有侵权请联系删除。
3、所有再转载者需自行获得原作者授权并注明来源。

最新评论

关闭

官方推荐 上一条 /3 下一条

客服中心 搜索 洽谈合作
返回顶部