立即注册找回密码

QQ登录

只需一步,快速开始

微信登录

微信扫一扫,快速登录

搜索
小桔灯网 门户 资讯中心 企业动态 查看内容

序祯达生物助力胃癌患者早期蛋白诊断标志物开发

2024-8-16 15:30| 编辑: 沙糖桔| 查看: 1704| 评论: 0|来源: Olink Proteomics

摘要: 研究中的Olink蛋白组学实验部分由序祯达生物完成。


文章速递

华西医院姜昊教授和杨锦林教授团队,在Clinica Chimica Acta (IF 5.0)上发表最新研究进展:利用Olink蛋白质组PEA技术,对来自于发现队列(n = 88)和验证队列(n = 50)的血浆样本中的369种蛋白质表达水平进行定量。并利用LASSO和Ridge回归模型,鉴定出一个包含13种蛋白标志物的诊断模型,该模型对于GC(I-IV期)和EGC(HGIN-I)都有良好的诊断效果(其在发现队列中的AUC分别为0.994和0.998,在验证队列中的AUC分别为0.930和0.818)。该研究为GC的早期筛查早期诊断提供了新的思路和手段,研究中的Olink蛋白组学实验部分由序祯达生物完成。

01

研究背景



胃癌(Gastric Cancer, GC)是全球发病率和死亡率较高的恶性肿瘤之一。由于早期胃癌(Early Gastric Cancer, EGC)症状不明显,缺乏侵入性小、方便且有效的方法,导至其早期诊断率较低。然而,早期诊断对于胃癌的治疗至关重要,因为早期胃癌的五年生存率超过90%。传统的胃镜检查虽然是诊断胃癌的有效手段,但由于其侵入性和高昂的费用,限制了其在大规模胃癌筛查中的应用。因此,研究者们一直在寻找非侵入性微创的早期胃癌检测方法。

02

研究亮点



基于Olink蛋白质组学平台,对来自非癌症捐赠者、胃癌前病变和胃癌患者的血浆样本中的369种蛋白质进行了定量;
评估了Olink Explore 384 cardiometabolic panel亚洲GC患者诊断效能的研究;

研究鉴定出的由13种蛋白组成的panel,在发现队列和验证队列中对于GC和EGC都有较诊断性能,这些标志物在未来有望助力GCEGC临床诊断新型早筛工具的研发。

03

研究结果



两个队列被纳入此研究:经过严格的纳入排除标准,最终发现队列一共88例样本(包含34名胃癌I-IV期,和6名癌前病变,以及48名对照组)和验证队列一共50例样本(包含24名胃癌I-IV期,和4名癌前病变,以及22名对照组)被纳入研究。通过Olink Explore 384 Cardiometabolic panel,对血浆样本中的369种蛋白质进行定量。在发现队列中通过LASSO回归模型和Ridge回归模型,筛选出能够区分GC/EGC与对照的蛋白质标志物,并进一步在验证队列中验证其诊断效能,最终得到可靠的GC和EGC的多蛋白分子诊断panel

研究设计

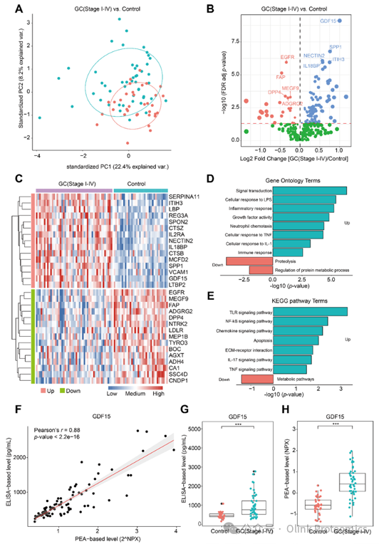
为了鉴定GC生物标志物,研究者在发现队列中,利用Olink Explore 384 Cardiometabolic panel,对血浆样本中的369个蛋白进行检测,共367个蛋白纳入后续分析,通过差异分析发现116GC组与对照组之间表达水平显著不同的蛋白质(FDR校正p<0.05)。通过GOKEGG分析,研究者发现在GC组中上调的蛋白通常富集在炎症和免疫相关的途径上,而下调的蛋白主要富集在蛋白质代谢代谢途径调控上。为了验证PEA的定量准确性,研究者使用ELISA检测了差异蛋白中显著性最高的GDF15蛋白的表达水平,发现PEA测量的GDF15水平(2^NPX)与ELISA测量的水平之间存在高相关性(发现队列:Pearsons r = 0.88, 验证队列:Pearsons r = 0.96

发现队列中GC患者与对照组血浆蛋白质的变化

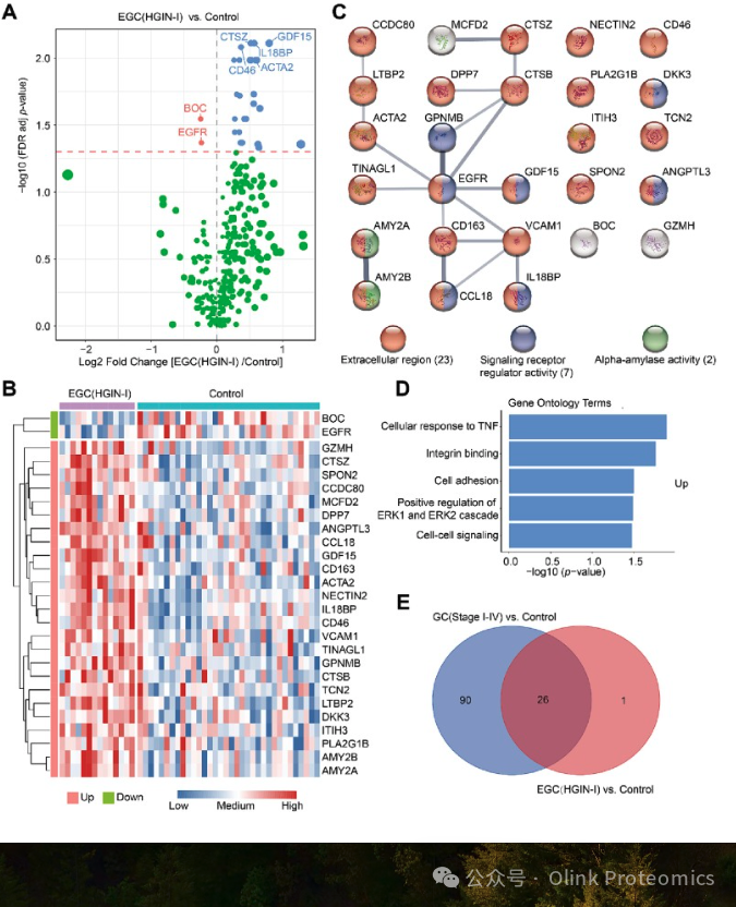
为了筛选到EGC标志物,研究者们首先对于EGC的分组进行了定义。尽管之前对GC的部分Olink研究将I-II期作为EGC,但II期患者的5年生存率(>60%)大大低于I期患者(>80%)。与上述两个阶段相比,HGIN患者的5年生存率(>95%)更高,这意味着该阶段的诊断和治疗可能使患者受益更多。同时,由于大多数HGIN表现出与原位癌相似的组织形态学特征,并在4至48个月内发展为侵袭性GC,许多内科医生对HGIN和I期GC患者使用相同的临床治疗原则(如内镜黏膜下剥离术,ESD)。因此,在该研究中,研究者们将HGIN和I期患者作为EGC。通过对发现队列中的367个蛋白进行差异分析,研究者在EGC(HGIN-I)与对照组之间鉴定出27个差异表达的蛋白质

发现队列中早期GC组与对照组血浆蛋白差异表达的鉴定

为了在发现队列中建立同时适用于EGCGC患者的诊断模型,研究者选取了26个在GCEGC中都显著变化的蛋白作为模型构建的输入蛋白,最终研究者们鉴定出13蛋白质(包括GDF15ITIH3BOCDPP7EGFR等),这些蛋白质能够有效区分GCI-IV期)和EGCHGIN-I)患者与对照组,显示出良好的诊断效率 (在发现队列中的AUC分别为0.9940.998,在验证队列中的AUC分别为0.9300.818)

GC和早期GC诊断模型构建及验证


04

研究展望



利用Olink PEA技术平台,研究团队成功鉴定了一组具有高诊断性能的多蛋白标志物panel,这些标志物有望成为胃癌早期诊断的有力工具。这一发现对于胃癌的早期筛查和治疗具有重要的临床意义,尤其是对于亚洲人群和早期胃癌患者。未来,这些蛋白质标志物有望发展成为微创、方便且高效的早期筛查工具,促进胃癌的早期诊断和治疗,最终提高患者生存率
尽管本研究取得了积极的结果,但考虑到用于分析和模型拟合的符合纳入排除标准的GC以及EGC在两个队列中的样本数量有限,并且该研究是仅仅是基于中国人的样本进行的研究,能否进一步推广到其他人种,都需要谨慎解读。因此,未来使用更大规模、多中心以及多人种的外部独立验证队列的研究进一步验证这些发现是必不可少的。

05

序祯达生物Olink蛋白质组学平台




2020年,序祯达生物正式引进Olink这一具备高灵敏度、宽动态范围、高通量的蛋白质检测技术,开启蛋白质组学研究之旅。序祯达生物是国内首家可提供Olink Explore HT、Explore、Target、Flex及Focus全套服务的服务商,是国内首家通过Olink Target 48/96、Olink Explore、Olink Explore HT质控标准的一致性验证的服务商,一直以来致力于提供满足国际标准的高质量的检测数据和服务。

在Olink检测服务方面,已成功满足超过23种样本的检测服务,Olink Explore平台检测样本数也已超过30,000例,全平台检测样本数超过60,000例,在Olink检测经验及质量方面,处于国内领先地位。

参考文献
1. Tong Feng, Minwen Jie, Kai Deng, Jinlin Yang, Hao Jiang, Targeted plasma proteomic analysis uncovers a high-performance biomarker panel for early diagnosis of gastric cancer, Clinica Chimica Acta, Volume 558, 2024.

声明:本公众平台发布内容(包括文字、图片、影音等素材)部分来源于网络,转载内容不代表本平台观点,如涉及版权争议需要交涉,请直接联系我们。

序祯达生物介绍

序祯达生物是一家专业提供测序技术服务和多组学研究解决方案的服务型平台企业,总部位于上海自由贸易实验区外高桥保税核心功能区内,中心实验室面积超过3000平方米,拥有大规模的高通量测序平台,提供超过300项符合组学领域专业检测项目。是国内屈指可数的同时获得CLIA、CAP、ISO15189、ISO27001等国际权威认证的测序与组学技术服务商。作为一个致力于提供优质生物技术研究服务的平台,我们支持灵活定制化的开发验证和检测分析服务,为生物医药领域的研究者提供高品质的技术支撑。

在序祯达生物,我们以创新和技术为驱动力,汇聚了一支高度专业、经验丰富的研发团队,致力于提供优质并具竞争力的服务。让测序技术惠及每一个人,以创新多组学技术赋能新药研发!


联系方式

官网:www.sequanta.com

邮箱:info@sequanta.com

电话:021-20500599


声明:
1、凡本网注明“来源:小桔灯网”的所有作品,均为本网合法拥有版权或有权使用的作品,转载需联系授权。
2、凡本网注明“来源:XXX(非小桔灯网)”的作品,均转载自其它媒体,转载目的在于传递更多信息,并不代表本网赞同其观点和对其真实性负责。其版权归原作者所有,如有侵权请联系删除。
3、所有再转载者需自行获得原作者授权并注明来源。

最新评论

关闭

官方推荐 上一条 /3 下一条

客服中心 搜索 洽谈合作
返回顶部