立即注册找回密码

QQ登录

只需一步,快速开始

微信登录

微信扫一扫,快速登录

搜索
小桔灯网 门户 资讯中心 医学关注 查看内容

微生物:你想到了,但是你没做的思路

2024-8-30 14:11| 编辑: 沙糖桔| 查看: 2356| 评论: 0|来源: 生信人

摘要: 研究提供了一个分析方法来探索肿瘤内细菌和真菌

人类肿瘤中微生物群的存在已被广泛确定,目前关于肿瘤微生物的研究主要集中在肠癌方面,但从泛癌角度评估瘤内细菌和真菌对肿瘤免疫和预后的贡献仍是空白。小编为大家带来这篇关于微生物的泛癌文章,研究提供了一个分析方法来探索肿瘤内细菌和真菌,发现与低免疫力肿瘤相比,高免疫力组具有更高的微生物丰富度,真菌和细菌的结合在各种癌症中都显示出了良好的预后价值,构建了"癌症微生物群"(TCMbio),以提供快速微生物分析功能。

学科交叉临床转化抢先登陆
肠器官轴多组学联合方案免费设计


一、研究背景

最近的研究逐渐揭示微生物群对致癌、肿瘤进展、抗癌疗法的疗效及其耐受性的重大贡献。虽然大多数研究主要集中在肠道细菌对抗癌疗法疗效的影响,但新的证据强调了肿瘤微环境(TME)中肿瘤内微生物的重要性。这些微生物与癌症易感性、肿瘤分类、预后和治疗反应有关。一些研究采用了来自癌症基因组图谱(TCGA)的全基因组测序(WGS)、全外显子测序(WXS)和全转录组测序数据来探索各种癌症的肿瘤常驻微生物组特征。这些研究表明,即使在低生物量的肿瘤中也存在组织特异性微生物群,显示出良好的诊断价值。


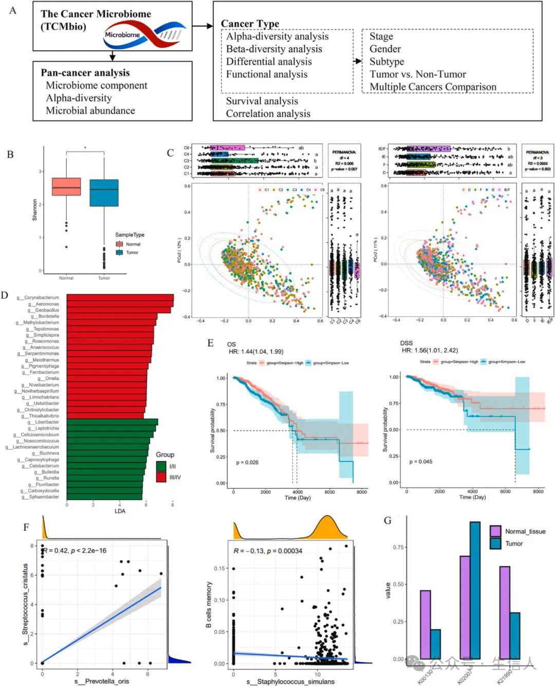
本研究对TCGA 的全转录组测序数据进行了重新分析,以研究肿瘤中是否存在细菌和真菌。为确保微生物注释的准确性和可靠性,对原始测序数据进行了质量控制。此外,还将人类参考基因组 GRCh38 纳入非冗余微生物参考基因组数据库,以尽量减少人类序列对微生物特征的影响。考虑到样本采集、处理和测序过程中可能会出现污染,在方案中加入了净化步骤。探索肿瘤内细菌和真菌在各种癌症中的生物学功能对于开发新型癌症诊断和治疗策略至关重要。在本研究中,主要重点是系统评估肿瘤内微生物群在肿瘤发生和免疫微环境中的生物学意义。此外,还旨在确定肿瘤驻留微生物群的潜在预后价值。为了促进对肿瘤内微生物群的探索,开发了 TCMbio(癌症微生物群数据库),这是一个互动工具,可提供 33 种癌症的肿瘤内细菌和真菌的物种级数据。TCMbio 提供用户友好的界面和全面的工作流程,包括快速和可定制的功能,有助于肿瘤内微生物组研究。


二、主要结果

1. 队列和微生物组概述

研究共纳入了TCGA 的 33 种癌症类型,其中包括 9853 份原发肿瘤活检样本和 732 份邻近的正常活检样本(图 1A)。其中有 6 种类型的肿瘤少于 100 例:肾上腺皮质癌(ACC)、胆管癌(CHOL)、弥漫大B细胞淋巴瘤(DLBC)、肾嗜铬细胞瘤(KICH)、间皮瘤(MESO)、子宫癌肉瘤(UCS)和葡萄膜黑色素瘤(UVM)(图1B)。基于改进的微生物分析方法(图 1C),获得的大部分非人类数据质量较差。经过质量控制后,每个样本用于微生物比对的读数比例中位数为 0.35%。获得的微生物数据中位数为 0.09%(图 1D),分析结果显示存在 47 个细菌门、93 个类、216 个目、497 个科、1879 个属和 7376 个种。真菌有 3 门、11 类、15 目、27 科、49 属和 81 种。

1 队列和微生物组概述

2. 多种癌症的肿瘤内微生物与肿瘤发生之间的关系

根据肿瘤样本中微生物的分布、α多样性和β多样性,发现在多种癌症中,肿瘤内微生物与肿瘤发生密切相关。首先,细菌和真菌的主要种类在不同类型的癌症中保持一致。大肠埃希菌、假单胞菌、CIP-10、鲍曼不动杆菌、金黄色葡萄球菌、肺炎克雷伯菌、痤疮杆菌、表皮葡萄球菌、亚膜假单胞菌、内生拉氏菌和类葡萄球菌是含量最高的前 10 种细菌(图 2A)。大肠埃希菌是 27 种癌症中含量最高的细菌。细菌-KEGG通路相关网络突出了枢纽微生物罗尔斯通氏菌在细菌衍生功能中的重要性(图2B)。真菌方面,限制马拉色菌、酿酒酵母、粟酒裂殖酵母、假禾谷镰孢菌、草酸青霉、藤黑镰孢、条形柄锈菌、叶枯病菌、谢瓦氏曲霉和古巴裸盖菇是含量最高的前 10 个物种(图 3A)。根据真菌-KEGG 通路相关网络(图 3B),粟酒裂殖酵母是中心真菌。

2 肿瘤内细菌与多种癌症的发生之间的关系

其次,研究发现细菌和真菌的α多样性与肿瘤的发生有显著关联。24 种癌症中的 11 种(46%)中,至少有一种细菌的α多样性指数在肿瘤和邻近正常组织之间存在明显差异(图 2C)。同样,在真菌方面,24 种癌症类型中有 9 种(38%)至少有一项α多样性指数表现出明显差异(图 3C)。8种癌症:结肠腺癌(COAD)、多形性胶质母细胞瘤(GBM)、头颈部鳞状细胞癌(HNSC)、肾透明细胞癌(KIRC)、肺腺癌(LUAD)、前列腺癌(PRAD)、直肠腺癌(READ)和子宫内膜癌(UCEC)的细菌α多样性指数,与邻近的正常组织相比有显著差异(图 2D)。香农多样性指数表明,COAD、HNSC、肝细胞癌(LIHC)、PRAD、READ 和 UCEC(与外部环境直接相连的区域)肿瘤中的细菌多样性较低,而 GBM、KIRC 和 LUAD 中的多样性较高。就真菌而言,COAD、LUAD 和胃腺癌(STAD)的α多样性指数也显示显著差异(图 3D)。在乳腺浸润癌(BRCA)和 STAD 的肿瘤中发现的多样性较低,而在 COADKIRC LUAD 中发现的多样性较高。

3 肿瘤内真菌与多种癌症的发生之间的关系

最后,β多样性分析表明,细菌组成与食管癌(ESCA)、GBM和UCEC的发生有关(图2E),而未发现真菌组成在肿瘤组织和非肿瘤组织之间的影响(图3E)。


3. 肿瘤内微生物组成影响各种癌症的免疫分型

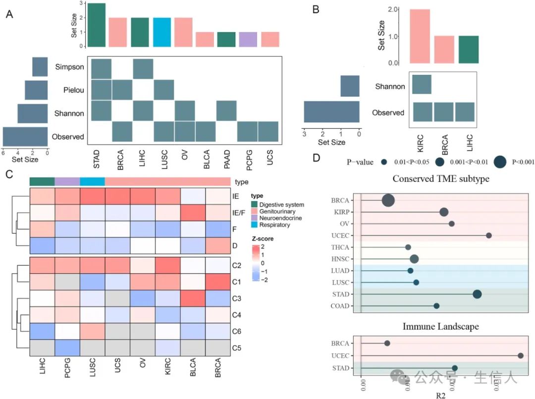
根据以往的研究,研究了不同免疫类型微生物组组成的差异。Bagaev 等人确定了4种保守的TME亚型:免疫富集非纤维化亚型(IE)、免疫富集纤维化亚型(IE/F)、纤维化亚型(F)和耗竭亚型(D)。Thorsson 等人确定了6种肿瘤免疫亚型:伤口愈合型(C1)、IFN-γ优势型(C2)、炎症型(C3)、淋巴细胞耗竭型(C4)、免疫静默型C5)和 TGF-β优势型(C6)。

4 肿瘤内细菌的组成影响各种癌症的免疫分型

α多样性分析显示,在25种有免疫分型信息的癌症中,发现16种癌症与细菌和/或真菌α多样性有关 (图4 A、B,图5 A、B)。其中,5 种癌症与细菌免疫分型相关(BRCA、UCS、UCEC、KIRC 和 PRAD),5 种癌症与真菌免疫分型相关(BRCA、OV、BLCA、UCS 和 KIRC),均属于泌尿生殖系统癌症。BRCA和LIHC的细菌α多样性在TME和免疫亚型中均表现出显著差异。此外,与低免疫力组(TME:F 和 D;免疫亚型:C4、C5 和 C6)相比,高免疫力组(TME:IE 和 IE/F;免疫亚型:C1、C2 和 C3)的细菌(图 4C)和真菌(图 5C)丰富度更高。β多样性分析表明,细菌和真菌的组成与各种癌症的免疫分型有显著关联。细菌的组成影响了 10 种癌症,解释了 0.5 %-3.5 % 的变异(图 4D),而真菌的组成影响了 6 种癌症,解释了 0.5 %-6.5 % 的变异(图 5D)。

5 肿瘤内真菌成分影响各种癌症的免疫分型

4. 肿瘤内微生物对癌症患者的生存具有预后价值

研究发现,肿瘤内微生物与癌症患者的总生存率密切相关,由肿瘤内细菌和真菌组成的预测模型在各种癌症中都显示出良好的预后价值。在对所有 33 种癌症的总生存率进行的单变量分析中,发现了中位数为 77.5 个具有预后意义的细菌。超过1/3的癌症有超过 100 种潜在的预后细菌,主要集中在泌尿生殖系统肿瘤和消化系统肿瘤(图 6A)。与细菌相比,肿瘤中具有预后价值的真菌较少,中位数为 3 种,但 STAD、GBM 和 ESCA 中具有预后价值的真菌超过 10 种。此外,不同肿瘤中具有预后价值的肿瘤内细菌和真菌表现出一定程度的保守性。其中,23 种肿瘤内细菌与 5 种以上癌症的预后有显著相关性,13 种真菌与 2 种以上癌症的预后有显著相关性。在这些保守的预后细菌和真菌中,有 4 种细菌和 3 种真菌在不同免疫分型之间存在明显差异(图6BC),从而确定了免疫分型与癌症患者预后之间的相关性。

6 肿瘤内微生物对癌症患者的生存具有预后价值

对于大多数癌,肿瘤内预后细菌和真菌在种或属水平上显示出良好的生存结果预测能力(图 6D)。使用肿瘤内预后种属的预测模型在 ACC、UVM 和 UCS 种显示出很高的准确性。对于宫颈鳞状细胞癌和宫颈内膜腺癌(CESC)、COAD、ESCA、KIRP、BRCA、LIHC、UCEC、胰腺癌(PAAD)、OV、GBM、肉瘤(SARC)、STAD、KIRC、LUAD、BLCA 和 HNSC,预测模型的准确度为中等。然而,LUSC 的预测准确率较低。然后,重点研究了构建的预后模型与免疫分型之间的关系。相关性分析表明,虽然微生物预后指标与几种癌症中的免疫细胞相关,但不同癌症的相关性模式各不相同(图 6E)。单核细胞、幼稚 B 细胞、静止肥大细胞、CD8+ T 细胞、调节 T 细胞(Tregs)和 M2 巨噬细胞与风险评分显著相关。


5. 构建名为 TCMbio 的互动工具,用于分析肿瘤内微生物群

研究开发了一款名为 TCMbio 的交互式网络工具,它由两个主要模块组成:泛癌分析和 TCMbio 中的癌症类型分析(图 7A)。泛癌模块包括三个选项卡:微生物组成分、α多样性和细菌差异分析。在癌症类型分析方面,TCMbio 提供了多种针对特定癌症类型的分析,包括α多样性分析(图 7B)、β多样性分析(图 7C)、微生物差异分析(图 7D)、生存分析(图 7E)、相关性分析(图 7F)和微生物组功能分析(图 7G)。用户可以根据不同性别、肿瘤分期、免疫亚型、多种癌症类型以及癌症与正常对照组,灵活地进行上述分析。此外,它还可以探索与生存相关的微生物,以及特定癌症类型中微生物丰度、基因表达和免疫特征之间的相关性(图 7A-G)。一旦提交了分析请求,TCMbio 就会向用户提供可供出版的表格和矢量图像结果,用户可以轻松地免费查看和下载这些结果。

7 开发名为 TCMbio 的互动工具,用于分析肿瘤内微生物群

三、讨论与总结

这项研究深入探讨了不同癌症的瘤内微生物群与肿瘤发生、免疫分类和癌症预后之间的关系。肿瘤的发展往往会导至瘤内微生物群的多样性和组成发生变化,而免疫丰富的肿瘤亚型则表现出更高的丰富性。真菌和细菌无论是单独还是组合使用,都具有良好的预后价值。此外,TCMbio 平台为进一步研究瘤内微生物组提供了一个用户友好的互动工具。总之,这项研究拓展了对微生物群在癌症中作用的认识,并可能为开发针对癌症患者的创新治疗方法提供线索。


文章通过设计改进的微生物分析流程,减少了宿主序列的干扰,提高了研究结果的准确性和可靠性,补充了目前研究的空白,为未来的研究提供依据、研究思路。


参考文献

Sheng D, Jin C, Yue K, Yue M, Liang Y, Xue X et al. Pan-cancer atlas of tumor-resident microbiome, immunity and prognosis. Cancer Letters 2024;598:217077. 

声明:
1、凡本网注明“来源:小桔灯网”的所有作品,均为本网合法拥有版权或有权使用的作品,转载需联系授权。
2、凡本网注明“来源:XXX(非小桔灯网)”的作品,均转载自其它媒体,转载目的在于传递更多信息,并不代表本网赞同其观点和对其真实性负责。其版权归原作者所有,如有侵权请联系删除。
3、所有再转载者需自行获得原作者授权并注明来源。

最新评论

关闭

官方推荐 上一条 /3 下一条

客服中心 搜索 洽谈合作
返回顶部