立即注册找回密码

QQ登录

只需一步,快速开始

微信登录

微信扫一扫,快速登录

搜索
小桔灯网 门户 资讯中心 企业动态 查看内容

突发!热景生物调整核心技术人员

2024-11-29 15:29| 编辑: 鹏哥| 查看: 1558| 评论: 0|来源: 企业公告

摘要: 本次核心技术人员的调整不存在涉及职务发明专利权属纠纷或潜在纠纷的情形,也不影响公司专利权属的完整性
11月28日,热景生物发布公告称,根据公司战略发展规划,综合考虑公司研发项目战略布局,新认定陈建国为公司核心技术人员,原核心技术人员黄鹤不再认定为核心技术人员,但仍继续在子公司任职。


公告称,公司本次新增认定核心技术人员为公司现有技术研发骨干人才,有助于高效推进公司研发项目,并为公司核心产品的技术升级及产业化提供有力支撑。本次核心技术人员的调整不存在涉及职务发明专利权属纠纷或潜在纠纷的情形,也不影响公司专利权属的完整性,亦不会对公司的核心竞争力、技术优势、业务及产品创新能力产生实质影响。



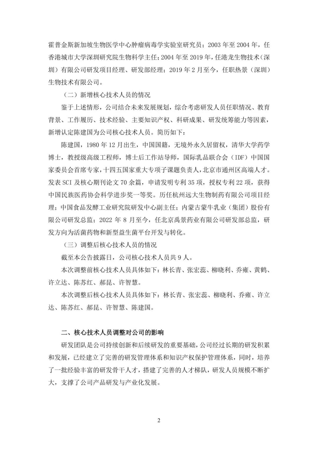
截至本公告披露日,公司核心技术人员共9人。 


本次调整前核心技术人员具体如下:林长青、张宏蕊、柳晓利、乔雍、黄鹤、许立达、陈苏红、郝昆、许智慧。


本次调整后核心技术人员具体如下:林长青、张宏蕊、柳晓利、乔雍、许立达、陈苏红、郝昆、许智慧、陈建国。



黄鹤,1972年10月出生,中国国籍,无境外永久居留权,研究生学历,硕士学位,1998年毕业于厦门大学生物系动物学专业。1999年至2002年,任约翰霍普金斯新加坡生物医学中心肿瘤病毒学实验室研究员;2003年至2004年,任香港城市大学深圳研究院生物科学主任;2004年至2019年,任港龙生物技术(深圳)有限公司研发项目经理、研发部经理;2019年2月至今,任职热景(深圳)生物技术有限公司。


陈建国,1980年12月出生,中国国籍,无境外永久居留权,清华大学药学博士,教授级高级工程师,博士后工作站导师,国际乳品联合会(IDF)中国国家委员会首席专家,十四五国家重大专项子课题负责人,北京市通州区高端人才。发表SCI及核心期刊论文70余篇,申请发明专利35项,授权专利22项,获得中国民族医药协会科学进步奖一等奖。历任杭州远大生物制药有限公司项目经理;中国食品发酵工业研究院研发中心副主任;内蒙古蒙牛乳业(集团)股份有限公司研发总监;2022年8月至今,任北京禹景药业有限公司研发部总监,研发方向为活菌药物和新型益生菌平台开发与转化。


图片
图片
图片
声明:
1、凡本网注明“来源:小桔灯网”的所有作品,均为本网合法拥有版权或有权使用的作品,转载需联系授权。
2、凡本网注明“来源:XXX(非小桔灯网)”的作品,均转载自其它媒体,转载目的在于传递更多信息,并不代表本网赞同其观点和对其真实性负责。其版权归原作者所有,如有侵权请联系删除。
3、所有再转载者需自行获得原作者授权并注明来源。

最新评论

关闭

官方推荐 上一条 /3 下一条

客服中心 搜索 洽谈合作
返回顶部