立即注册找回密码

QQ登录

只需一步,快速开始

微信登录

微信扫一扫,快速登录

搜索
小桔灯网 门户 资讯中心 企业动态 查看内容

安图生物,被出具警示函!

2024-12-10 16:05| 编辑: 沙糖桔| 查看: 1622| 评论: 0|来源: 安图生物公告

摘要: 决定对公司、苗拥军、房瑞宽采取出具警示函的行政监管措施


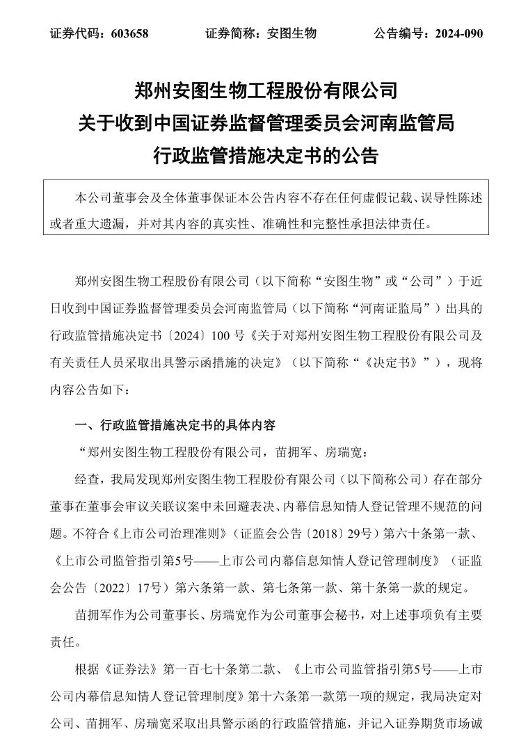
12月9日晚,安图生物(603658)发布公告称,公司于近日收到河南证监局出具的行政监管措施决定书《关于对郑州安图生物工程股份有限公司及有关责任人员采取出具警示函措施的决定》。


经查,河南证监局发现安图生物存在部分董事在董事会审议关联议案中未回避表决、内幕信息知情人登记管理不规范的问题。不符合《上市公司治理准则》第六十条第一款、《上市公司监管指引第5号——上市公司内幕信息知情人登记管理制度》第六条第一款、第七条第一款、第十条第一款的规定。苗拥军作为公司董事长、房瑞宽作为公司董事会秘书,对上述事项负有主要责任。根据《证券法》第一百七十条第二款、《上市公司监管指引第5号——上市公司内幕信息知情人登记管理制度》第十六条第一款第一项的规定,决定对公司、苗拥军、房瑞宽采取出具警示函的行政监管措施,并记入证券期货市场诚信档案。



附件:公告原文


郑州安图生物工程股份有限公司(简称“安图生物”,股票代码603658)创立于1998年,专注于体外诊断试剂和仪器的研发、制造、整合及服务,产品涵盖免疫、微生物、生化、分子、凝血等检测领域,并已在测序、质谱等精准检测领域进行布局,能够为医学实验室提供全面的产品解决方案和整体服务。


公司于2016年9月1日挂牌上市,是国内第一家在上交所主板上市的体外诊断研发和制造型企业。安图生物获批国家企业技术中心、新发突发重大传染病检测国家工程研究中心、免疫检测自动化国家地方联合工程实验室等创新平台。


目前,公司拥有700余项产品注册证,已获专利1400余项,2023年公司营业收入44.44亿元。建设中的安图生物体外诊断产业园是河南省重点建设项目,建设用地面积251余亩,建筑面积逾72万平方米,主要建有体外诊断试剂和仪器研发中心、现代化制造中心、大型立体冷藏成品库以及中国第一座检验医学博物馆等,全面建成后,将成为中国最大的体外诊断产业基地之一。

声明:
1、凡本网注明“来源:小桔灯网”的所有作品,均为本网合法拥有版权或有权使用的作品,转载需联系授权。
2、凡本网注明“来源:XXX(非小桔灯网)”的作品,均转载自其它媒体,转载目的在于传递更多信息,并不代表本网赞同其观点和对其真实性负责。其版权归原作者所有,如有侵权请联系删除。
3、所有再转载者需自行获得原作者授权并注明来源。

最新评论

关闭

官方推荐 上一条 /3 下一条

客服中心 搜索 洽谈合作
返回顶部