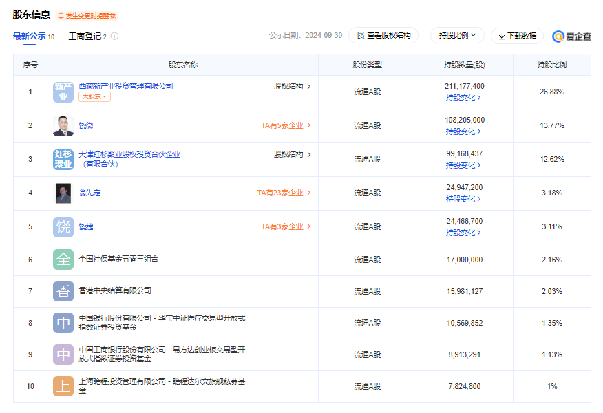
| 1月15日,新产业(300832)发布公告,股东天津红杉聚业通过大宗交易方式减持公司股份786万股,占公司总股本的1%。本次减持计划实施完毕后,红杉聚业持有公司股票91,311,250 股,占公司目前总股本的11.62%。至此,红杉聚业拥有权益的股份占公司已发行股份的比例变动达到1%。
本次减持后,红杉聚业所持股份由12.62%降低至11.62%,仍位列第三大股东。

|
声明:
1、凡本网注明“来源:小桔灯网”的所有作品,均为本网合法拥有版权或有权使用的作品,转载需联系授权。
2、凡本网注明“来源:XXX(非小桔灯网)”的作品,均转载自其它媒体,转载目的在于传递更多信息,并不代表本网赞同其观点和对其真实性负责。其版权归原作者所有,如有侵权请联系删除。
3、所有再转载者需自行获得原作者授权并注明来源。