立即注册找回密码

QQ登录

只需一步,快速开始

微信登录

微信扫一扫,快速登录

搜索
小桔灯网 门户 资讯中心 企业动态 查看内容

IVD上市公司大股东减持,套现2000多万!

2025-5-26 15:52| 编辑: 鹏哥| 查看: 1552| 评论: 0|来源: 塞力医疗、IVD工具人

摘要: 减持后,其仍持有1210万股,占总股本的6.33%,仍为重要股东。

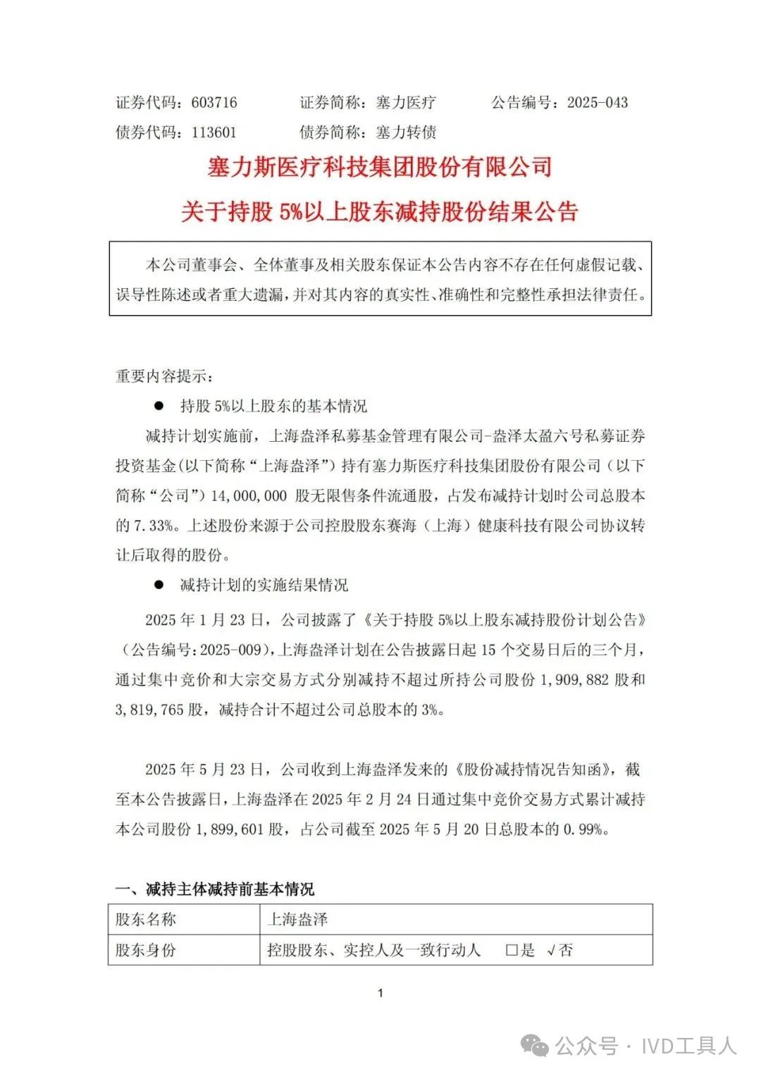
5月23日,塞力医疗(603716)触及涨停板。随后塞力医疗发布公告称,其持股5%以上股东上海盘泽私募基金已完成部分股份减持。根据公告,上海盘泽通过集中竞价交易方式累计减持189.96万股,持股比例由7.33%降至6.33%。以发稿日(5.23收盘价11.95/股)套现约2270万元!

图片

根据公告,上海盘泽原计划通过集中竞价和大宗交易方式合计减持不超过公司总股本的3%(约573万股),但实际仅减持189.96万股,占公司总股本的0.99%,未完成原定计划。

上海盘泽所持股份来源于公司控股股东协议转让,其减持行为发生在2025年2月24日单日内,属于“闪电减持”。减持后,其仍持有1210万股,占总股本的6.33%,仍为重要股东。尽管减持规模未达上限,但短期内大股东套现或对二级市场信心造成一定压力

图片

声明:
1、凡本网注明“来源:小桔灯网”的所有作品,均为本网合法拥有版权或有权使用的作品,转载需联系授权。
2、凡本网注明“来源:XXX(非小桔灯网)”的作品,均转载自其它媒体,转载目的在于传递更多信息,并不代表本网赞同其观点和对其真实性负责。其版权归原作者所有,如有侵权请联系删除。
3、所有再转载者需自行获得原作者授权并注明来源。

最新评论

关闭

官方推荐 上一条 /3 下一条

客服中心 搜索 官方QQ群 洽谈合作
返回顶部