立即注册找回密码

QQ登录

只需一步,快速开始

微信登录

微信扫一扫,快速登录

搜索
小桔灯网 门户 资讯中心 国内新闻 查看内容

卫计委公布第一批基因测序临床试点单位,达安和华大在列

2014-12-31 00:17| 编辑: 小桔灯网| 查看: 1249| 评论: 0|来源: 生物探索

摘要: 继国家食品药品监督管理总局(CFDA)首次批准基因测序产品三类医疗器械注册证之后,近日,卫计委评估公布了第一批高通量测序技术临床应用试点单位,此前两家获得二代测序注册证的华大基因和达安基因再次入选,即将开 ...



继国家食品药品监督管理总局(CFDA)首次批准基因测序产品三类医疗器械注册证之后,近日,卫计委评估公布了第一批高通量测序技术临床应用试点单位,此前两家获得二代测序注册证的华大基因和达安基因再次入选,即将开展产前筛查与诊断专业试点。这是今年基因测序市场上的又一重大事件,卫计委的这次评估将直接关系到基因测序及相关申报单位能否进入医疗系统,真正用于临床。

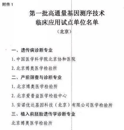
这次评估是卫计委委托中华医学会、国家卫生计生委临床检验中心和产前诊断技术专家组共同评估确定的,根据文件,此次临床应用试点共分3个专业,分别为遗传病诊断、产前筛查与诊断、植入前胚胎遗传学诊断。华大基因和达安基因入选的是产前筛查与诊断专业试点。



卫计委通知文件截图

对比上述试点单位,华大基因作为中国最大的基因组研究中心,入选此次试点单位毫无悬念。达安基因则似乎是中途杀出的一匹“黑马”,但其实达安基因在测序市场布局已久。早在2012年,达安基因就与美国Life Technologies合作,启动了基因测序分子诊断项目。作为一家国有上市公司,达安拥有20多年分子诊断临床经验,积累了大量临床渠道,可以帮助医院快速建立二代测序实验室,并且达安基因通过CFDA注册的测序仪DA Proton是通过半导体芯片测序,可在几小时内提供人类基因组、人类外显子组或整个转录组信息,较其它测序技术更快速,能够充分满足无创产前检测早期、快速、低成本的要求。或许这些是卫计委选择达安基因作为试点的部分原因。

临床试点开展方式:只能向有资质的产筛中心收取样本

在8月14日,中华医学会发布《关于召开二代高通量基因测序试点单位评估工作研讨会的函》中曾提到,卫计委开展临床试点,主要是因为“目前没有该类技术临床应用基本条件和相关规范,为避免临床滥用”,通过试点,卫计委可做好高通量基因测序技术的验证与评价,提高遗传病诊断、产前筛查与诊断、植入前胚胎遗传学诊断的效率与准确性,逐步完善相关技术规范,规范高通量基因测序的临床应用管理。

试点单位将使用什么样的仪器和试剂进行高通量测序?2014年2月,两部委联合发布通知明确指出,基因测序产品需经食品药品监管部门审批注册,并经卫生计生行政部门批准技术准入方可应用。也就是说,基因测序临床应用需要经过药监局和卫计委的二次审批。由于此次试点最终是为高通量基因测序的临床应用管理服务,因此不难看出,试点单位应用的应该是通过CFDA注册的测序仪和试剂。

试点单位将如何开展试点工作呢?卫计委对此也做了限制。卫计委表示,承担产前筛查诊断的试点单位只能向具有产前诊断相关资质的医疗机构收取样本并出具实验室检测结果。并且,试点单位不得出具诊断报告,不能以试点为由进行非法宣传,夸大试点专业诊疗效果,误导患者,欺骗群众。

试点单位独立承担法律责任,对试点专业实验室检验报告负责。试点期间,做好数据资料统计、保存工作,每季度末向卫计委医政医管局、临床检验中心报告试点工作情况。

卫计委对试点单位的先关工作人员和实验室也做了相应要求。从事试点相关工作的实验室人员应当经省级以上卫生行政部门指定机构组织的临床基因扩增检验技术培训,培训合格后方可上岗。试点单位要根据相关技术规范,制定全过程标准操作程序(SOP),在基因测序技术操作过程中遵照执行。要按照规定开展实验室室内质量控制,参加国家卫计委临床检验中心组织的室间质量评价,或定期进行有效的实验室室间对比。

基因检测政策之门逐渐打开

2014年2月,国家食药监总局和卫计委联合发布的“叫停令”中提到“基因测序诊断产品应按规定经食品药品监管部门审批注册,并经卫生计生行政部门批准技术准入方可应用。”当时中国市场上使用的测序仪均不符合这一条件,基因测序市场暂停,引发一片争议。乐观的观点认为这次叫停只是暂时性的举措,目的是为了规范行业,促进行业更好地发展;悲观的观点认为这是一种简单的“一刀切”政策,会让整个产业受到严重影响,基因检测的寒冬来临。

叫停令给全国相关行业、企业和研究单位带来短暂的慌乱之后,各企业纷纷找到了自己的方向,快速启动相关仪器、试剂、软件的注册工作。2014年6月30日,CFDA首次批准华大基因二代基因测序诊断产品上市,2014年11月4日,CFDA再次批准达安基因的二代基因测序诊断产品上市。目前市场上,“产品经食品药品监管部门审批注册,并进入卫计委临床应用试点”的单位有达安基因和华大基因两家。虽然卫计委曾表示,开展应用试点主要是因为“目前没有该类技术临床应用基本条件和相关规范,为避免临床滥用”,但是进入卫计委试点意味着这两家公司有可能提前获得“准生证”,将在激烈的市场竞争中拔得头筹。

虽然只有两家,但是这意味着政策之门已经打开,基因检测“寒冬”已经过去。接下来还会有更多的公司进入市场,科技创新让生活更美好,让我们等待着基因测序给我们的生活带来巨大的改变吧!

 


声明:
1、凡本网注明“来源:小桔灯网”的所有作品,均为本网合法拥有版权或有权使用的作品,转载需联系授权。
2、凡本网注明“来源:XXX(非小桔灯网)”的作品,均转载自其它媒体,转载目的在于传递更多信息,并不代表本网赞同其观点和对其真实性负责。其版权归原作者所有,如有侵权请联系删除。
3、所有再转载者需自行获得原作者授权并注明来源。
发表评论

最新评论

关闭

官方推荐 上一条 /3 下一条

客服中心 搜索 洽谈合作
返回顶部