立即注册找回密码

QQ登录

只需一步,快速开始

微信登录

微信扫一扫,快速登录

搜索

无需扩增,比常规Cas13a/crRNA灵敏度高10000倍?

2025-11-8 13:43| 编辑: 沙糖桔| 查看: 1135| 评论: 0|来源: 小桔灯网|作者:动力彩虹🌈

摘要: CRISPR室温RNA检测方法

前言

CRISPR/Cas系统因其高特异性和可编程性而成为核酸检测的强大工具。其中,Cas13a凭借其独特的RNA靶向能力引起了极大的关注。然而,传统的Cas13a检测方法面临两大主要挑战:一是需要进行预扩增步骤,二是需要在较高反应温度(37°C)下进行。这些限制增加了检测的复杂性和成本,特别是在资源有限的环境中更为突出。



近日,杂志Nature communications上发表了一篇题为“CRISPR anti-tag-mediated room temperature RNA detection using CRISPR/Cas13a”的文章。作者深入探究了Cas13a激活的变构调控机制,开发了CRISPR室温RNA检测方法(CARRD)。该方法通过设计特定的CRISPR anti-tag发夹结构,实现了在室温条件下无需预扩增的单酶级联信号放大。使用此方法检测人类免疫缺陷病毒(HIV)和丙型肝炎病毒(HCV),检测灵敏度为10aM,比常规的Cas13a/crRNA检测灵敏度高10,000倍。作者通过检测HIV临床血浆样本验证了其临床可行性,展示了一种简单、经济、高效的病毒RNA检测方法。

图片来源:Nature communications


主要内容

1

CARRD试验的工作原理


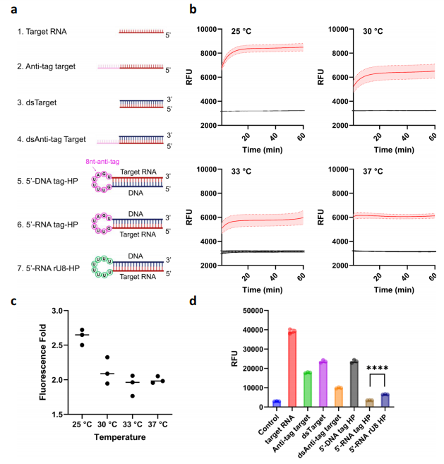
在传统CRISPR/Cas13a激活反应中,Cas13a内切酶和crRNA形成功能性RNP复合物,结合与crRNA间隔区序列互补的RNA靶标。然而,当目标RNA含有anti-tag序列时,Cas13a RNP的构象变化被抑制,将会阻碍其反式切割活性的激活(图a)。作者设计了一种特殊的发夹结构RNA,称为"CRISPR anti-tag hairpin"。此结构包含anti-tag序列和一个具有不对称长度的DNA和目标RNA双链嵌合区域,其中目标RNA区域与crRNA完全互补(图b)。虽然含有目标RNA序列,但由于发夹结构和anti-tag的存在而无法激活Cas13a;但在目标RNA存在的情况下,Cas13a被激活并启动反式切割反应,导至anti-tag序列被切割,暴露发夹内部的目标RNA序列,使其能够被Cas13a/crRNA复合物识别,进一步激活Cas13a的反式切割活性,从而实现级联信号放大(图c)。



CARRD试验的工作原理。图片来源:Nature communications


2

CARRD法的开发与优化


作者在多种反应温度下测试了CARRD体外反式切割实验。结果显示,本实验CRISPR/Cas13a系统在25°C下的反应效率比37°C更高。作者还构建了将anti-tag序列整合到环区中的发夹结构,并比较其反式切割活性。在这种构型中,anti-tag序列被定位在目标RNA的3'和5'末端,分别为‌5'-DNA tag-HP和‌5'-RNA tag-HP‌,结果表明,5'-RNA tag-HP表现出显著降低的信号,表明RNA的3'端环结构对Cas13a的反式切割活性具有显著的抑制作用(图d)。


作者设计了具有不同互补DNA blocker长度(14-, 16-, 18-和20-bp)的CRISPR anti-tag发夹。结果显示,‌14 bp DNA blocker‌为最优长度,可有效阻断HP内的目标RNA序列,环切割后Cas13a能有效识别HP内的目标RNA并进一步诱导反式切割。



不同anti-tag底物设计的Cas13a活性。图片来源:Nature communications


3

CARRD试验的敏感性和特异性


在优化条件下,作者研究了HIV RNA的CARRD法检测。结果表明,与不添加14D HP的常规Cas13a/HIV crRNA反应相比,添加HIV 14D HP的CARRD法检测灵敏度显著提高,检出限 (LOD)为10 aM,比常规Cas13a/crRNA反应灵敏度提高了10000倍(图a)。作者还将CARRD检测应用于丙型肝炎病毒(HCV)RNA的检测,优化结果显示,CARRD检测对HCV RNA的检测限也达到了10 aM,验证了CARRD检测的技术通用性。


在HIV检测特异性测试中,HIV RNA靶标观察到强烈的荧光增加,而HCV RNA未增强荧光信号。同样,对于HCV检测,HCV靶标RNA观察到强荧光信号,而HIV RNA未产生显著荧光信号。这些结果证明了CARRD检测的高度特异性(图d)。



CARRD试验的敏感性和特异性。图片来源:Nature communications


4

CARRD法用于HIV临床血浆样本的性能


作者应用CARRD法分析HIV临床血浆样本,验证其临床可行性。共入组30个临床血浆样本并提取其RNA,RT-qPCR确认9个HIV阳性和21个阴性。将RT-qPCR结果与CARRD检测结果进行比较发现,除样品24和25外,所有结果均吻合(下图 c)。检测的灵敏度为77.8%,特异性为100%,总体准确率为93.3%,阳性预测值(PPV)为100%,阴性预测值(NPV)为91.3%。受试者工作特征(ROC)曲线的AUC为0.9709,表明具有优异的诊断性能(图f)。



CARRD法用于HIV临床血浆样本的性能。图片来源:Nature communications


总结与讨论


在本研究中,作者发现目标RNA中存在的二级结构和anti-tag序列会抑制Cas13a的反式切割活性。通过引入一种特异性的CRISPR anti-tag发夹,作者开发了一种使用CRISPR/Cas13a酶的CRISPR anti-tag介导的室温RNA检测(CARRD),无需预扩增即可进行RNA检测。CARRD方法检测人类免疫缺陷病毒(HIV)和丙型肝炎病毒(HCV),检测灵敏度为10aM,比常规的Cas13a/crRNA检测灵敏度高10000倍。作者通过检测HIV临床血浆样本验证了其临床可行性,展示了一种简单、经济、高效的病毒RNA检测方法。由于其简单、敏感和灵活的反应温度,CARRD方法有望具有广泛的适用性,为开发现场可部署的诊断工具铺平道路。


但CARRD法仍需改进,以提高该检测在临床应用中的特异性和可靠性。CRISPR anti-tag发夹的设计变化可能导至不一致的结果,需要进一步优化以最小化背景信号。未来的工作可能集中在优化crRNA设计,改进发夹结构或增强单核苷酸识别。总的来说,这项研究促进了对CRISPR/Cas13a的理解,为更容易获得和高效的RNA检测方法奠定了基础,对下一代分子诊断具有重要意义。



声明:
1、凡本网注明“来源:小桔灯网”的所有作品,均为本网合法拥有版权或有权使用的作品,转载需联系授权。
2、凡本网注明“来源:XXX(非小桔灯网)”的作品,均转载自其它媒体,转载目的在于传递更多信息,并不代表本网赞同其观点和对其真实性负责。其版权归原作者所有,如有侵权请联系删除。
3、所有再转载者需自行获得原作者授权并注明来源。

最新评论

关闭

官方推荐 上一条 /3 下一条

客服中心 搜索 洽谈合作
返回顶部