立即注册找回密码

QQ登录

只需一步,快速开始

微信登录

微信扫一扫,快速登录

搜索
小桔灯网 门户 资讯中心 共识指南 查看内容

【指南与共识】常用生物标志物在结直肠癌的临床应用专家建议(2025版)

2025-12-19 10:39| 编辑: 沙糖桔| 查看: 3161| 评论: 0|来源: 中华检验医学杂志

摘要: 关注小桔灯网



文章来源:中华检验医学杂志, 2025, 48(11): 1412-1423.

作者:中华医学会检验医学分会   中国研究型医院学会检验医学专业委员会




摘要

生物标志物在结直肠癌辅助诊断、治疗决策和预后评估方面的标准化应用有助于提升精准医疗水平并优化治疗方案。多标志物联合检测能够进一步提高疾病管理的精确性与个体化医疗水平。中华医学会检验医学分会、中国研究型医院学会检验医学专业委员会组织专家基于结直肠癌领域生物标志物的循证证据、国内外相关指南共识,并结合临床经验,经多次研讨后形成11条专家建议,旨在推动生物标志物在结直肠癌筛查、诊断、治疗和随访过程中的规范化应用,并提供前瞻性指导。



结直肠癌是全球第三大常见恶性肿瘤,也是肿瘤相关死亡的第二大原因 [ 1 ] 。根据全国肿瘤登记中心收集的最新数据,2022年我国结直肠癌的新发病例估计为51.71万例,居恶性肿瘤发病的第2位,死亡24万例,居恶性肿瘤第4位,带来了严重的社会和经济负担 [ 2 ] 。早期结直肠癌常缺乏典型临床症状,导至疾病的早期诊断率较低,据报道,我国Ⅰ期结直肠癌患者仅占比15.2%,多数患者就诊时已属于中晚期阶段 [ 3 , 4 ] 。随着结直肠癌筛查项目的推进及诊疗技术的不断发展,我国结直肠癌5年相对生存率呈逐渐上升趋势,但仍低于欧美及日韩等国家或地区,全球癌症生存分析项目(CONCORD-3)对2010—2014年多国结直肠癌5年相对生存率进行了估算,中国结肠癌5年生存率为57.6%,日本、美国和韩国分别为67.8%、64.9%和71.8%,直肠癌与结肠癌具有相似的生存趋势 [ 5 ] 


生物标志物在结直肠癌的筛查、诊断、治疗及随访监测中具有重要的临床价值。然而,生物标志物种类繁多,不同标志物在临床中的适用场景和效能各异,且现有指南对其具体应用尚缺乏系统性总结。为了对结直肠癌诊疗科学、合理使用生物标志物提供规范指导,中华医学会检验医学分会、中国研究型医院学会检验医学专业委员会牵头,组织多位专家组成建议制定工作组,共同制定了《常用生物标志物在结直肠癌的临床应用专家建议(2025版)》(以下简称“本建议”),以期提高我国结直肠癌的整体诊疗水平,改善患者的生存质量和预后。



制订方法


本建议旨在通过规范生物标志物的临床应用标准,优化结直肠癌筛查、诊断、治疗及随访的全流程管理,适用人群为结直肠癌患者提供筛查、诊断及治疗的临床医务人员。


在制订这些推荐意见时,专家组查阅最新循证证据,并结合目前生物标志物应用于结直肠癌临床诊疗中共同关注的问题和热点,提出生物标志物应用于结直肠癌筛查、诊断、治疗和随访等环节的关键问题,通过总结和系统梳理现有的循证证据,并结合专家临床经验初步拟定相应的推荐意见。


相关文献检索覆盖多个数据库,包括中国知网、万方数据库、PubMed和Cochrane Library数据库等,检索时间截止至2025年8月。中文检索词包括“生物标志物”“结直肠癌”“筛查”“诊断”“治疗”“预后”“监测”“随访”“分子标志物”等,英文检索词包括“biomarkers”“colon cancer”“rectal cancer”“colorectal cancer”“diagnosis”“treatment”“surveillance”等。文献纳入标准包括:研究对象为结直肠癌患者或高风险人群,干预或观察措施涉及生物标志物在筛查、诊断、治疗或监测过程中的应用,优先纳入系统评价、荟萃分析、大样本量的随机对照试验及高质量的队列研究;若无则纳入回顾性研究、真实世界研究等。排除标准包括动物实验、体外研究、发表语言非中英文、无法获取全文或研究设计质量较低者。筛选过程中,先通过标题和摘要初筛,符合条件者进行全文复审。


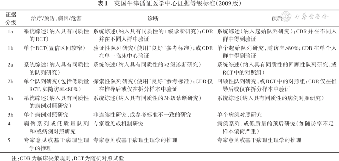
随后,通过专家会议研讨与修订确定了11条推荐意见。本建议采用2009版英国牛津循证医学中心 [ 6 ] 的证据分级标准( 表1 )对推荐意见的支持证据进行评级;专家组基于证据等级进行深入讨论,综合临床经验确定推荐等级( 表2 )。最终,基于循证证据和确定的推荐意见起草专家建议初稿,并通过邮件和会议的形式集结专家组成员进行评审,根据评审意见对共识初稿进行修改,修改稿经所有专家确认后定稿。




生物标志物在结直肠癌筛查中的应用


一、传统筛查手段

传统的粪便隐血检测技术愈创木脂化学法粪便隐血试验(guaiac fecal occult blood test,gFOBT)和免疫法粪便隐血试验(fecal immunochemical test,FIT)具有无创、易操作和价格低廉的特点,在国内应用广泛 [ 7 ] 。FIT通过特异性的单克隆或多克隆抗体检测粪便标本中的人体血红蛋白等血液成分,检测结果不受饮食、药物和粪便中其他成分干扰,与gFOBT相比,FIT对晚期结直肠癌的诊断敏感度和特异度更高 [ 8 ] 。因此,FIT技术已被国内指南、共识推荐用于无症状人群的结直肠癌筛查 [ 9 , 10 ] 。但鉴于FIT对癌前病变的检测效能有限,目前不推荐用于筛查结直肠腺瘤 [ 11 ] 


针对一般风险和高危人群这两个目标群体,应分别实行不同的结直肠癌筛查策略。一般风险人群在50~74岁时开展首次筛查,包括进行问卷风险评估和FIT检测,对初筛阳性或拒绝初筛者可行粪便DNA检测。对有结直肠腺瘤病史、遗传性结直肠癌家族史和炎症性肠病的高危人群,建议从40岁开始每年进行筛查 [ 9 ] ,在具备条件的地区,以结肠镜为主要措施,进展期腺瘤患者应在诊断后1~3年内复查结肠镜,后续可延长至3~5年复查;遗传性家族史者应通过基因检测区分是否为突变携带者,携带者需定期结肠镜监测,非携带者按“一般风险人群”进行筛查;炎症性肠病患者需根据病变范围、程度和年限个性化制定结肠镜检查间隔 [ 9 ] 


血清标志物包括癌胚抗原(carcinoembryonic antigen,CEA)、糖类抗原(carbohydrate antigen,CA)19-9、CA24-2、CA50和CA72-4可提高结直肠癌和管状腺瘤诊断的敏感度和准确性 [ 11 , 12 , 13 ] 


二、多靶点粪便FIT-DNA检测

多靶点粪便FIT-DNA作为一种非侵入性结直肠癌筛查方法,结合了粪便免疫化学检测FIT和与结直肠癌相关DNA分子标志物的分析方法 [ 13 ] 。目前主要检测靶标包括粪便中的FIT指标、KRAS基因突变以及NDRG4和BMP3基因的甲基化水平,可应用于无症状人群结直肠癌的早期筛查 [ 14 ] 。经中国首个癌症早筛前瞻性大规模多中心注册临床试验验证,我国自主开发的多靶点粪便FIT-DNA检测技术,对结直肠癌及进展期腺瘤的敏感度分别为95.5%及63.5%,而对结直肠癌的阴性预测值为99.6% [ 15 ] 


三、基因甲基化检测

基因甲基化技术在结直肠癌诊断中的作用价值日益升高,利用外周血进行游离DNA检测是近年来针对肿瘤早期进行无创诊断的重要方式。Septin9(SEPT9)基因甲基化(methylated Septin9,mSEPT9)存在于血液样本中的细胞游离DNA中,其检测能有效并早期发现结直肠癌,对0~Ⅳ期结直肠癌患者具有76.63%的敏感度和95.93%的特异度,是一种有价值的无创诊断工具 [ 16 , 17 ] 。与血液SEPT9单基因甲基化检测相比,联合检测可显著提高其检测的敏感度。基于SEPT9、BCAT1、IKZF1、BCAN、VAV3基因甲基化的血液联合检测方法,显著提高结直肠癌的诊断效能,该方法检测结直肠癌的受试者工作特征曲线下面积达0.93,而检测进展期结直肠腺瘤的曲线下面积为0.84,敏感度为86%,特异度为92% [ 18 ] 。血液多基因甲基化可作为结直肠癌的辅助诊断工具,尤其适用于无法接受结肠镜或其他侵入性检查的患者。此外,基于粪便的甲基化检测技术也展现出广泛的应用潜力,SDC2基因的甲基化作为一种非侵入性方法可用于结直肠癌的诊断,已被我国多个结直肠癌筛查相关共识所推荐 [ 11 , 13 , 19 ] 。荟萃分析显示,粪便SDC2基因甲基化检测对结直肠癌检测的敏感度达81%,特异度可达93%,能有效检测结直肠癌的基因变异 [ 19 ] 


此外,具有遗传性结直肠癌家族史的人群需另行针对性检测和特定的筛查方案。对所有结直肠癌患者,应系统评估其肿瘤家族史,并明确有无肠道息肉史,必要时需进一步实施特定遗传病种的筛查。APC和MUTYH基因种系突变与遗传性结直肠癌综合征密切相关,特别是家族性腺瘤性息肉病(familial adenomatous polyposis,FAP)和MUTYH相关性息肉病(MUTYH-associated polyposis,MAP) [ 20 ] 。早期筛检APC和MUTYH基因突变有助于及时干预,从而显著降低结直肠癌的发生风险并改善患者预后。林奇综合征(又称遗传性非息肉病性结直肠癌),是一种常染色体显性遗传的肿瘤综合征,林奇综合征者患结直肠癌和其他癌症的风险大大增加,目前认为MLH1、MSH2、MSH6、PMS2及EPCAM基因种系突变与林奇综合征密切相关 [ 20 , 21 ] 。这些基因参与DNA错配修复(mismatch repair,MMR),其功能丧失会导至微卫星高度不稳定性(microsatellite instability-high,MSI-H),这一特征是林奇综合征的重要标志 [ 22 ] 。因此,微卫星不稳定性(microsatellite Instability,MSI)或MMR检测是林奇综合征筛查的关键环节之一。


建议1 gFOBT和FIT作为传统筛查手段,仍是结直肠癌无创筛查的首选检测方法,FIT敏感度和特异度均高于gFOBT(A,1a)。


建议2 以FIT-DNA和血液、粪便基因甲基化检测为代表的基因类肿瘤标志物,可提升结直肠癌的检测效能,但检测成本较高,在医疗资源充分时可考虑采用(B,1a)。



生物标志物在结直肠癌诊断中的应用


一、蛋白类及糖类肿瘤标志物

目前,临床上用于检测和辅助诊断结直肠癌的血清标志物有CEA、甲胎蛋白(alpha-fetoprotein,AFP)、CA19-9、CA12-5、CA24-2、CA72-4和CA50等。


1.CEA:CEA是一种广泛使用的肿瘤标志物,正常参考值范围为0~5 ng/ml,在结直肠癌中的表达水平可升高 [ 23 , 24 ] 。CEA可作为辅助诊断指标,用于区分结直肠癌和良性疾病,同时在患者预后评估和复发监测亦有重要价值 [ 25 ] 。术前CEA水平与肿瘤分期密切相关,术后监测CEA水平有助于及时发现复发 [ 26 , 27 , 28 ] 。CEA在结直肠癌中的检测敏感度在50%~80% [ 29 , 30 , 31 ] 。对晚期结直肠癌,CEA的敏感度可能会更高 [ 26 ] 。但需注意的是,CEA的特异度相对较低,除在结直肠癌中的表达水平升高外,亦可能在其他类型的癌症(如肺癌、乳腺癌、胃癌等)、某些良性疾病(如肝病、炎症性肠病等)及吸烟者中升高 [ 32 ] 。当前,国内外指南均推荐使用血清CEA进行结直肠癌的辅助诊断 [ 9 , 33 , 34 ] 


2.CA19-9:CA19-9是一种包括结直肠癌在内的消化道肿瘤相关标志物,正常参考值范围为0~37 U/ml,当CA19-9显著升高时,应警惕恶性可能,但也需注意部分良性病如急性胰腺炎中可出现显著升高,如有研究显示92.1%的胆结石性胰腺炎患者CA19-9>37 U/ml [ 35 ] 。目前,国内指南推荐将CA19-9联合CEA应用于结直肠癌的辅助诊断 [ 4 , 9 ] 。CA19-9有助于结直肠癌分期、转移和预后评估。治疗前CA19-9升高与长期生存结局相关,基于17项研究的荟萃分析 [ 36 ] 显示,治疗前检测到CA19-9水平升高预示结直肠癌患者的生存预后包括总生存期(风险比:1.58, P<0.001)和无复发生存期(风险比:1.71, P<0.001)较差。另一项多中心研究表明,术前CA19-9是Ⅱ~Ⅲ期结直肠癌患者的独立预后因素,不受术前CEA水平的影响 [ 37 ] 


3.CA12-5:CA12-5主要与卵巢癌相关,传统使用35 U/ml作为诊断卵巢癌的截断值,其升高也可见于结直肠癌 [ 38 , 39 ] 。对疑有卵巢以及腹膜转移的患者,检测CA12-5具有重要临床价值,可用于辅助判断转移情况并评估预后 [ 40 , 41 ] 。临床中常将CA12-5与CEA和CA19-9联合检测 [ 4 ] 


4.AFP:AFP通常被认为是一种与肝细胞癌相关的肿瘤标志物,其在结直肠癌患者中升高可能提示发生肝转移。AFP水平升高与结直肠癌的预后不良相关,高水平AFP提示肿瘤侵袭和转移 [ 4 , 40 ] 。AFP水平动态变化可作为疗效监测指标之一,治疗有效时,AFP水平通常会下降,反之则提示疾病进展,治疗前后持续监测AFP有助于及早发现肿瘤复发 [ 42 ] 。但其对结直肠癌的诊断并不具有特异性,AFP升高也可见于其他非肿瘤性疾病,如肝病活动期。因此,在结直肠癌的诊断中,AFP通常与其他肿瘤标志物如CEA和CA19-9联合使用,以提高诊断准确性 [ 4 ] 


5.CA24-2:血清CA24-2是检测消化道肿瘤的重要生物标志物,包括胰腺癌、结肠癌、直肠癌和食管癌 [ 43 ] 。结直肠癌患者的CA24-2水平高于健康及结直肠良性病变人群 [ 43 ] 。不同人群研究中,CA24-2的诊断效能存在差异 [ 44 , 45 , 46 , 47 ] ,部分研究显示CA24-2辅助诊断结直肠癌的效能与CEA或CA19-9相当 [ 46 , 48 ] ,甚至在特异度方面还可能优于CA19-9和CEA [ 49 ] 。术前血清CA24-2可预测结直肠癌患者的分期,还与患者的长期生存结局(包括5年无复发生存期)相关 [ 50 ] 。但应注意CA24-2在2型糖尿病、冠心病和糖尿病肾病等疾病中也可升高 [ 43 ] 


6.CA72-4:CA72-4是肿瘤相关糖蛋白(TAG-72)的特异性糖蛋白抗原,最初用作胰腺癌诊断的血清生物标志物,在胃癌、卵巢癌和结直肠癌患者血清中也被发现升高 [ 51 ] 。结直肠癌患者的血清CA72-4浓度显著升高,与Duke分期呈正相关 [ 51 ] 。基于22项研究的荟萃分析显示血清CA72-4作为结直肠癌诊断生物标志物的诊断敏感度和特异度分别为0.50和0.86 [ 45 ] 。在临床实践中,CA72-4常与其他肿瘤标志物联合检测,以提高诊断效能 [ 49 ] 。此外,CA72-4也被视为术前血清CEA水平正常患者的独立预后不良因素 [ 52 ] 


7.CA50:血清CA50常用于诊断或评估胰腺癌和结直肠癌的预后,在胰腺癌、结肠癌、肺癌、肝硬化、胰腺炎和2型糖尿病等多种疾病中升高 [ 53 ] 。对结直肠癌患者,血清CA50水平升高与更具侵袭性的病理分期以及较差的肿瘤特征(如肿瘤径长、分化程度和静脉浸润情况)相关 [ 53 ] 。此外,临床研究显示CA50水平为结直肠癌患者发生肿瘤转移的独立相关因素,具有一定的预测价值 [ 54 ] 。在临床实践中,CA50也常与CEA、CA19-9、CA72-4、CA12-5和CA24-2等其他肿瘤标志物进行联合检测 [ 55 , 56 ] 


8.多个血清标志物的联合检测:在结直肠癌的诊断中,单一血清肿瘤标志物因敏感度有限,其临床应用受到一定限制,多个血清标志物的联合检测能显著提升诊断效能。如联合检测血清CEA、AFP、CA50、CA19-9和CA72-4对诊断结直肠癌阳性率、敏感度和特异度显著高于任何单一指标 [ 57 ] 。CEA、CA19-9、CA72-4和CA12-5升高与结直肠癌淋巴结转移、低分化肿瘤及肿瘤分期呈正相关,联合检测CEA+CA19-9、CEA + CA19-9 + CA12-5、CEA + CA19-9 + CA72-4和CEA + CA19-9 + CA72-4 + CA12-5可逐步提升敏感度 [ 26 ] 。针对预后评估,一项研究显示,结直肠癌患者术前及术后动态监测CEA、CA19-9和CA24-2水平,可用于预测术后长期生存结局,包括5年生存率 [ 58 ] 。另一项研究表明,对接受根治性切除术的Ⅱ~Ⅲ期结直肠癌患者,在术前CEA、CA19-9、CA12-5以及CA24-2这4项指标中,每多出现1项阳性,便预示着更差的生存预后 [ 59 ] 。因此,联合检测多个标志物对评估肿瘤分期、转移和预后具有重要意义。


二、微小RNA(microRNA,miRNA)检测

外泌体携带多种生物分子,包括蛋白质、脂质和核酸(DNA、RNA和miRNA)等,可从血液、尿液和唾液等体液中分离出来,外泌体检测是一种非侵入性癌症检测方法,在某些方面比传统活检方法具有更多优势。血清外泌体miRNA过度表达与结直肠癌中的肿瘤进展和肝转移呈正相关 [ 60 ] 。miRNA是调控基因表达的非编码RNA小分子,与包括结直肠癌在内的癌症发展各阶段均有关系 [ 61 ] 。包含miR-92a、miR-21和miR-135b的miRNA组合检测可区分结直肠癌患者与健康者。一项荟萃分析显示miR-21诊断结直肠癌的综合敏感度和特异度分别为79%和92%,而高水平的miR-21通常提示与预后不良有关 [ 62 , 63 ] 。粪便miR-21、miR-92a等也可作为结直肠癌早期诊断的潜在生物标志物 [ 64 ] 。与健康对照组比较,结直肠癌患者的miR-92a明显升高 [ 65 ] ,当患者进行结直肠癌手术切除后,其粪便样本中的miR-92a水平显著下降。粪便miR-92a对结直肠癌检测具有87%的敏感度和特异度,对早期阶段结直肠癌(0~Ⅱ期)的检测准确率达到84% [ 11 ] 。因此,血液和粪便中miRNA检测可作为结直肠癌诊断的辅助手段,可结合其他临床指标综合评估肿瘤分期和转移风险。


建议3 CEA是结直肠癌辅助诊断的首选血清标志物(B,2b)。


建议4 多个血清标志物(如CEA、CA19-9、CA72-4、CA24-2和CA50)的联合检测在辅助诊断上具有更高价值,可作为结直肠癌患者的常规辅助检测项目,并有助于预测肿瘤分期和转移风险(B,2b)。


建议5 对疑有结直肠癌肝转移患者,建议增加血清AFP检测。对疑有结直肠癌腹膜、卵巢转移患者,建议增加血清CA12-5检测(B,2b)。


建议6 血液和粪便中的miRNA检测可作为结直肠癌的辅助诊断方法,可结合其他临床指标评估肿瘤分期和转移风险(B,3a)。



生物标志物在结直肠癌治疗中的应用


在结直肠癌的临床治疗领域,生物标志物作为精准医疗的重要组分,展现出对肿瘤生物学特性和分子特征的精确表征能力,影响靶向治疗与免疫治疗等治疗手段的决策与实施。确诊结直肠癌后,应同步开启基于生物标志物指导下的个性化治疗流程,促使治疗方案贴合患者肿瘤特质,最大化提升临床获益与预后质量。


一、KRAS/NRAS基因突变

KRAS基因作为结直肠癌中很常见的一种癌基因,编码的蛋白质参与与细胞生长和分裂有关的细胞信号通路 [ 66 ] 。40%~50%的结直肠癌患者存在KRAS基因点突变 [ 67 ] 。携带KRAS突变患者一般预后较差,可能无法从抗表皮生长因子受体(epidermal growth factor receptor,EGFR)疗法中获益 [ 68 ] 。在开始靶向治疗前,可对所有转移性结直肠癌患者进行KRAS检测,但不建议用于早期结直肠癌的筛查 [ 4 , 33 , 34 ] 。NRAS基因与KRAS基因属于同一家族,与KRAS基因突变相比,仅3.8%的患者存在NRAS基因点突变 [ 69 ] 。NRAS基因突变的临床应用价值同KRAS基因突变。


二、BRAF基因突变

BRAF基因编码的蛋白是调节细胞生长的丝裂原活化蛋白激酶信号通路的信号分子 [ 70 ] 。BRAF基因突变更常见于女性,通常表现在右半结肠病变、晚期、黏液性组织学特征、错配修复缺陷,以及锯齿状腺瘤恶变,约12%的转移性结直肠癌患者存在BRAF基因突变 [ 71 ] 。BRAF V600E基因突变,是转移性结直肠癌的一个重要的预后指标,与不良预后和强侵袭性有关 [ 72 ] 。对于转移性结直肠癌患者,如检测到BRAF V600E基因突变,可在一线治疗失败后考虑采用恩考芬尼联合EGFR抑制剂的治疗方案 [ 73 ] 。因此,本建议推荐在转移性结直肠癌患者中检测BRAF基因突变,以指导治疗决策和预后评估。对结直肠癌的初诊或筛查,不建议进行BRAF基因突变检测。此外,BRAF基因突变通常与结直肠癌的MSI状态有关 [ 74 ] 


三、MSI状态/MMR蛋白表达

MSI是由MMR功能受损导至的基因高突变状态 [ 75 ] 。MSI状态检测可用于所有结直肠癌患者 [ 33 , 34 ] ,也推荐用于新确诊的结直肠癌患者,以鉴别诊断林奇综合征;同时,可进行MMR蛋白(MLH1、MSH2、MSH6、PMS2蛋白)检测。有林奇综合征相关癌症家族史或符合特定临床标准(如阿姆斯特丹Ⅱ [ 76 ] 或改良版贝塞斯达指南 [ 77 ] )的高危人群推荐进行MSI状态或MMR蛋白检测,MSI-H状态与早期结直肠癌的较好预后相关 [ 78 , 79 ] 。此外,MSI-H或错配基因修复缺陷(defective mismatch repair,dMMR)肿瘤更有可能对免疫治疗(如程序性死亡受体1抑制剂)产生反应,Ⅲ期KEYNOTE-177研究 [ 80 ] 显示,接受帕博利珠单抗治疗的该类患者客观缓解率(objective response rate,ORR)为43.8%,高于标准化疗的33.1%。我国研究表明,自主研发的恩沃利单抗在该类患者的ORR为43.1%,其中作为二线和三线治疗分别为62.5%和31.7% [ 81 ] 。因此,在考虑免疫治疗前,可优先进行MSI和MMR检测。


四、POLE和POLD1基因突变

POLE和POLD1基因突变影响DNA复制过程中的校对功能,导至突变率增加 [ 33 , 34 ] 。这些突变相对罕见,但对结直肠癌影响显著。在某些特定病例中,如突变负荷较高或怀疑林奇综合征但MSI或MMR检测未确诊的患者,可考虑进行该检测。POLE和POLD1基因突变检测不推荐用于普通人群结直肠癌筛查;但对有结直肠癌家族史和其他癌症史,且可能提示聚合酶校对相关性腺瘤息肉病的高危人群,建议检测。与超突变表型相关的POLE基因突变,因其免疫原性和对免疫治疗的反应性增加,可能提示有较好的预后 [ 82 , 83 ] 


五、NTRK融合基因/RET融合基因

NTRK融合基因涉及NTRK1、NTRK2或NTRK3基因,可促进驱动癌症生长的异常蛋白质的产生 [ 84 ] 。虽然这些融合基因在结直肠癌中罕见,但检测这些融合基因对靶向治疗的指导至关重要。检测到NTRK融合基因时,可使用原肌球蛋白受体激酶抑制剂治疗 [ 85 , 86 ] 。RET融合基因涉及RET基因与其他基因的融合,导至选择性转染重排(rearranged during transfection,RET)蛋白活性异常 [ 87 ] 。与NTRK融合基因类似,RET融合基因在结直肠癌中非常罕见。检测RET融合基因可提供靶向治疗选择,阳性患者可使用RET抑制剂治疗 [ 87 , 88 ] 。通常,仅在其他常见驱动基因突变无法明确治疗方案的病例,尤其是转移性或难治性结直肠癌患者中,建议进行NTRK及RET融合基因检测,不建议将其作为所有结直肠癌患者的常规检测项目。


六、HER2(ERBB2)基因扩增

HER2基因是一种编码人类表皮生长因子受体2(human epidermal growth factor receptor 2,HER2)的原癌基因,其扩增导至HER2基因拷贝数显著增加,最终导至编码产物人类HER2蛋白过度表达 [ 89 ] 。转移性结直肠癌患者中高HER2基因表达与更长的无进展生存期和总生存期相关,与治疗无关,为HER2基因作为预后标志物提供了可能性 [ 90 ] 。HER2基因扩增/蛋白过表达可能预示对EGFR靶向单克隆抗体的耐药性 [ 91 ] 。在HER2基因扩增的晚期难治性结直肠癌患者中,曲妥珠单抗联合帕妥珠单抗或拉帕替尼具有一定疗效 [ 92 , 93 ] 。目前,HER2靶向治疗已被推荐为HER2基因过表达肿瘤患者的后续治疗选择 [ 33 , 34 ] 


七、血清标志物监测治疗反应

血清CEA浓度可作为结直肠癌患者治疗反应的观察指标,尤其是转移性结直肠癌患者。荟萃分析证实CEA反应与患者生存状态存在密切关联,提示CEA反应或可作为转移性结直肠癌患者一线药物治疗临床试验的替代终点 [ 94 ] 。目前尚无CEA作为疗效指标截断值的统一标准。Ⅲ期FIRE-3研究的事后分析探讨了在接受一线化疗的RAS野生型转移性结直肠癌患者中CEA应答(研究将CEA下降75%作为区分CEA应答者和非应答者的最佳截断值)与肿瘤反应及生存率的关系,CEA应答者的无进展生存期和总生存期长于CEA非应答者( P=0.004, P=0.001),CEA应答者可能具有更好的生存预后 [ 95 ] 。CA19-9也被用于评估治疗反应,有研究基于结直肠癌肝转移患者,发现CA19-9测量值在化疗无疾病反应组和有疾病反应组之间差异有统计学意义( P=0.045),提示CA19-9可能是预测化疗反应的有效指标 [ 96 ] 。围手术期监测CA24-2对结直肠癌患者预后评估也具有重要意义。一项回顾性纵向队列研究针对Ⅰ~Ⅲ期结直肠腺癌根治性切除患者,发现围手术期CA24-2水平变化与3年无复发生存期相关,且是总生存期和无病生存期的独立预后因素 [ 97 ] 


八、循环肿瘤标志物监测治疗反应

循环肿瘤DNA(circulating tumor DNA,ctDNA)是指在人体血液循环系统中不断流动的、携带肿瘤细胞特有遗传学特征的DNA片段 [ 98 ] 。ctDNA能够检测手术后或治疗后的微小残留病变(minimal residual disease,MRD),从而在出现明显临床症状前及时发现具有复发风险的患者。术后ctDNA水平能够预测复发,在预后评估方面比CEA等传统标记物显示出更大的优势 [ 99 ] 。监测ctDNA水平可以评估持续治疗的效果,ctDNA水平的降低通常表明治疗反应良好,而升高可能预示着发生抗药性或治疗进展不良,但具体截断值临床上尚未达成共识 [ 100 ] 。循环肿瘤细胞(circulating tumor cell,CTC)是指从原发肿瘤中脱离,并在血液中循环的癌细胞 [ 101 ] 。CTC可以作为MRD的检测指标,用于监测肿瘤残留的微小病灶 [ 102 ] 。联合检测CTC与ctDNA可以显著提高MRD检测的敏感度 [ 103 ] 


结合国内外相关指南与共识 [ 9 , 33 , 34 , 104 , 105 ] 对结直肠癌精准治疗的相关生物标志物的推荐见 表3 。


建议7 对所有转移性结直肠癌患者,在综合治疗前,强烈建议开展肿瘤相关分子标志物检测。RAS基因突变状态是转移性结直肠癌预后的关键依据,并可指导抗EGFR靶向治疗。BRAF基因突变,尤其是V600E突变,通常与不良预后和强侵袭性相关,且在一线治疗失败后,可指导使用恩考芬尼联合EGFR抑制剂治疗。此外,MSI状态和MMR蛋白表达水平的检测可用于判断患者是否适合免疫治疗(A,1b)。


建议8 对临床上怀疑患有林奇综合征的患者进行MSI状态和MMR蛋白表达检测,以帮助遗传病的筛查和诊断(A,1b)。


建议9 对标准治疗未能取得预期效果的转移性结直肠癌患者,进行NTRK融合基因、RET融合基因以及HER2基因扩增检测,以指导相应的靶向治疗(B,2b)。


建议10 治疗监测期间,可通过血清肿瘤标志物、CTC与ctDNA检测辅助评估疗效及预后(B,1a)。



生物标志物在结直肠癌随访中的应用


应用生物标志物对结直肠癌进行动态监测和复发评估是重要的管理策略。多血清标志物的联合动态监测在新辅助治疗、手术、靶向治疗和姑息化疗中均具有一定前景 [ 106 , 107 , 108 , 109 , 110 , 111 ] 。2024年中国临床肿瘤学会(CSCO)结直肠癌诊疗指南 [ 9 ] 指出,建议对Ⅰ~Ⅳ期结直肠癌术后患者定期随访,可检测CEA、CA19-9及既往升高的血清标志物,这些生物标志物通常还包括CA72-4、CA24-2和CA50等。此外,在监测频率方面,国内指南指出,对Ⅰ期结直肠癌患者,建议术后每6个月检测1次,持续5年;对Ⅱ~Ⅳ期转移瘤R0切除/毁损后的结直肠癌患者,每3个月检测1次,共3年;然后每6个月1次,至第5年;5年后每年1次随访 [ 9 , 10 ] 。疑肝脏转移的患者,建议增加AFP的检测。疑有腹膜或卵巢转移的患者,建议检测CA12-5。


建议11 Ⅰ~Ⅳ期结直肠癌患者术后随访期间定期检测CEA、CA19-9、CA24-2、CA72-4和CA50等血清生物标志物(A,1b)。


生物标志物在结直肠癌的筛查、诊断、治疗和随访中发挥着重要作用。在临床实践中,应充分依据各标志物特征,结合患者疾病特性,如年龄、家族遗传病史、疾病分期和特定基因突变情况等,精准运用这些标志物进行综合评估。传统标志物的检测仍具有重要地位。新型检测技术(如液体活检技术)和新型标志物检测在结直肠癌筛查、诊断和预后评估等方面也发挥着越来越重要的作用。基因变异、MSI、DNA甲基化以及遗传易感基因等,在结直肠癌临床诊疗不同阶段显示出重要的临床应用价值。通过规范和合理地使用生物标志物,同时紧密结合临床治疗策略,有望提高结直肠癌的早期诊断率,有效预测疾病预后,为个性化治疗方案的制定提供可靠依据,并在随访过程中动态监测和定期监测以及时发现疾病复发和转移,从而改善结直肠癌患者的整体生存预后。随着临床研究数据的不断积累,这些生物标志物的诊断经验将不断丰富,本建议也将作出适时更新。

执笔人:

刘维薇(上海中医药大学附属龙华医院检验科),杜鲁涛(山东大学齐鲁医院检验医学中心),李培龙(山东大学齐鲁第二医院检验医学中心)

专家组(按姓氏拼音排序):

陈捷(四川大学华西医院实验医学科),杜鲁涛(山东大学齐鲁医院检验医学中心),府伟灵(陆军军医大学第一附属医院检验科),关明(复旦大学附属华山医院检验医学科),李宏伟(云南省曲靖中心医院/曲靖市第一人民医院检验中心),李娟(山东大学齐鲁第二医院检验医学中心),李绵洋(解放军总医院检验科),李培龙(山东大学齐鲁第二医院检验医学中心),刘维薇(上海中医药大学附属龙华医院检验科),孙轶华(哈尔滨医科大学附属肿瘤医院检验科),王传新(山东大学齐鲁第二医院检验医学中心),王晓琴(西安交通大学第一附属医院检验科),许颂霄(浙江省肿瘤医院检验科),袁小澎(深圳市人民医院检验科),赵银龙(吉林大学第二医院核医学科)


参考文献(略)




声明:
1、凡本网注明“来源:小桔灯网”的所有作品,均为本网合法拥有版权或有权使用的作品,转载需联系授权。
2、凡本网注明“来源:XXX(非小桔灯网)”的作品,均转载自其它媒体,转载目的在于传递更多信息,并不代表本网赞同其观点和对其真实性负责。其版权归原作者所有,如有侵权请联系删除。
3、所有再转载者需自行获得原作者授权并注明来源。

最新评论

关闭

官方推荐 上一条 /3 下一条

客服中心 搜索 洽谈合作
返回顶部