立即注册找回密码

QQ登录

只需一步,快速开始

微信登录

微信扫一扫,快速登录

搜索
小桔灯网 门户 资讯中心 共识指南 查看内容

【标准·指南·共识】过敏原检测与临床应用专家共识(2025版)

2026-1-13 10:35| 编辑: 沙糖桔| 查看: 4495| 评论: 0|来源: 中华预防医学杂志

摘要: 由中华预防医学会过敏病预防与控制专业委员会制订


作者:中华预防医学会过敏病预防与控制专委会

文章来源:2025, 59(12): 2001-2020. DOI: 10.3760/cma.j.cn112150-20250509-00407.



摘要

过敏性疾病的患病率在中国及全球范围持续上升,已经成为日益严重的公共卫生问题之一。本共识由中华预防医学会过敏病预防与控制专业委员会制订,参考国际的过敏病指南及我国的相关研究,系统阐述过敏原检测的原则与方法,旨在规范检测流程,提升早期诊断与精准治疗水平。结合我国不同地区的气候、过敏原分布及患者特征,提出区域化检测推荐,推动过敏性疾病管理标准化。本共识涵盖传统检测方法,如过敏原皮肤点刺试验、血清特异性IgE(sIgE)检测与新兴分子检测技术,突出我国特色的针对性策略,与国际标准衔接并体现区域创新,为临床实践提供科学指导。




过敏性疾病的全球患病率持续上升,已成为影响人群健康和社会经济的重要公共卫生问题。在我国,工业化、城市化及环境变化加剧了过敏性疾病的流行。研究显示,我国20岁及以上成人的哮喘患病率为4.2% [ 1 ] 。在儿童人群中,哮喘患病率在1990年至2010年间增长近150%(从1.09%增至3.02%) [ 2 ] 。此外,过敏性鼻炎患病率也呈上升趋势 [ 3 ] 。这些疾病共同对患者生活质量、医疗资源及社会经济构成了沉重负担。在此背景下,精准诊断与个体化治疗成为亟待解决的医学难题。


过敏性疾病的诊断关键在于全面的临床评估,过敏原检测作为实验室诊断的核心环节,能够明确致敏物质、评估致敏程度并为治疗方案的制定提供关键依据。随着技术进步,其在临床精准诊疗中的应用价值日益凸显。然而,过敏原的多样性、交叉反应现象以及检测方法的持续演进,也为结果解读与临床决策带来了诸多挑战。近年来,检测技术从皮肤点刺试验(skin prick test,SPT)和血清特异性IgE(specific immunoglobulin E,sIgE)检测发展至过敏原组分解析诊断(component-resolved diagnostics,CRD),并引入人工智能(artificial intelligence,AI)与大数据分析,提升了检测技术的智能化和精准性。


我国过敏原检测具有独特挑战,地域辽阔导至过敏原分布差异显著:南方湿热地区以屋尘螨/粉尘螨和霉菌过敏为主 [ 5 ] ,北方干燥地区花粉过敏更普遍 [ 6 ] 。因此,诊断需结合患者临床表现、病史、环境暴露史及区域流行病学特点,制定个体化策略。


本专家组曾于2020年出版《China Consensus Document on Allergy Diagnostics》为临床诊断提供了重要指导 [ 4 ] 。为应对领域进展并规范临床实践,本次更新版共识旨在为临床医生、研究人员及检测人员提供一套科学、规范的检测与应用策略。共识细化了方法选择、结果解读与质量控制,并特别强调结合我国过敏原谱特征,提出“因地制宜”的检测推荐,以增强其临床实用性与推广价值。


一、共识的形成过程


本共识严格遵循《中国制订/修订临床诊疗指南的指导原则》 [ 7 ] 及国际共识制定标准,采用改良德尔菲法进行多轮专家论证。具体形成方法包括:(1)成立多学科核心专家组,涵盖变态反应学、呼吸病学、儿科学、耳鼻喉科学、皮肤病学及检验医学等领域的权威专家;(2)系统检索近年来国内外权威数据库(如美国PubMed、中国CNKI等)相关文献,检索时间范围为2014年1月至2024年12月,结合我国最新的过敏原流行病学监测数据建立证据体系;(3)基于证据体系,由核心专家组起草了包括检测方法选择、临床应用、质量控制等在内的核心推荐意见,并通过线上匿名投票和多次线下共识讨论会议,对所有推荐意见进行多轮论证与修订,并依据证据等级和专家认同度明确其推荐强度(强推荐/弱推荐)。本共识已在国际实践指南注册平台(注册号:PREPARE-2025CN317)完成专家共识注册,确保共识建议的规范性和学术独立性。最终文本经全体编写组成员交叉审校,并由外审组进行审议,最后由中华预防医学会过敏病预防与控制专委会单位审核批准后发布。


二、过敏原检测的基本原则


过敏原检测在过敏性疾病的诊断与治疗中具有不可或缺的核心地位。科学、规范的过敏原检测不仅能够帮助临床医生明确患者的致敏物质,还能为个体化治疗方案的制定提供重要依据。为确保检测结果的准确性与实用性,必须遵循一系列基本原则:①个体化诊断原则:基于患者的临床症状、病史及家族史,结合过敏反应的类型和严重性,选择适合的检测方法。②科学依据与标准化操作原则:检测方法需依托循证医学证据及国际标准,严格遵循标准操作规程。③多维度数据分析原则:结合病史、症状及环境因素综合解读检测结果。


三、过敏原检测方法的选择与应用


过敏原检测是过敏性疾病诊断的关键步骤,常用方法可分为体内试验和体外试验两大类。体内试验主要包括SPT、过敏原激发试验(allergen provocation test,APT)和斑贴试验;体外试验则主要包括血清sIgE和嗜碱性粒细胞活化试验(basophil activation test,BAT)。


(一)体内检测

1.过敏原SPT

SPT是目前临床上最常用的体内过敏原检测方法,用于评估机体是否存在IgE介导的速发型超敏反应。操作快速且简单,适用于多种常见过敏原的筛查与诊断,包括屋尘螨/粉尘螨、花粉、霉菌、宠物皮屑等吸入性过敏原,以及牛奶、鸡蛋、花生、坚果等常见食物过敏原。


并非所有人适合SPT,对于患有严重皮肤病的患者,体外检测可能是更适合的选择 [ 10 ] 。孕妇、婴幼儿、哮喘急性发作期患者应慎重评估。处于严重过敏反应发作期或有相关休克病史者原则上避免SPT,若确有必要,须在具备完善监护与抢救条件的医疗环境中,由经验丰富的团队全程监护下进行。多种药物可能影响SPT结果,尤其是抗组胺药物、某些抗抑郁和抗精神病药物,需根据药物类型及作用持续时间决定是否停药。如三环类抗抑郁药物对H1受体有阻断效应,从而对SPT结果造成干扰;而选择性5-羟色胺再摄取抑制剂、5-羟色胺去甲肾上腺素再摄取抑制剂类抗抑郁药则对SPT无明显影响。当无法判断药物是否干扰结果时,可通过组胺阳性对照液辅助判断是否需停药后再行检测 [ 9 ] 


试验使用的过敏原提取物含量和纯度需达标准化 [ 8 ] ,并配备阳性对照(如组胺溶液,通常浓度为10 mg/ml组胺磷酸盐或盐酸组胺)和阴性对照(如生理盐水)。为保障不同批次间的一致性与结果可比性,应优先选用经标准化的商业化提取物。对于某些尚未建立标准化制剂的特定食物(如部分新鲜水果或蔬菜),可采用新鲜食物点刺法,即以同一无菌点刺针依次轻刺食物本体及受试者皮肤,从而评估其潜在致敏性;此类操作须在具备急救条件的医疗场所有序进行。检测部位一般选择前臂内侧或上背部,这些部位相对平整,便于观察反应,并且避免了局部皮肤病影响检测结果。在消毒皮肤后,滴加过敏原提取物,再用一次性点刺针刺入皮肤约1 mm深,15~20 min后观察皮肤反应、并与阳性对照和阴性对照进行比较后记录试验结果。


2.斑贴试验(patch test)

斑贴试验主要用于检测接触性过敏原,是诊断接触性皮炎的金标准 [ 11 ] 。斑贴试验适用于诊断迟发型过敏反应,当过敏原与皮肤接触后,被表皮中的朗格汉斯细胞捕获并呈递给T淋巴细胞,引发免疫反应。这一过程通常需要48~72 h,导至局部皮肤出现红斑、丘疹或水疱等炎症反应。通过观察这些反应,可以判断患者是否对特定物质过敏。检查前应停用影响免疫反应的药物,包括全身或局部糖皮质激素、抗组胺药及免疫抑制剂等,以免影响结果判读。


斑贴试验适用于临床上所有怀疑存在接触性过敏原引起的迟发型过敏反应的患者。主要包括:表现为皮炎湿疹且有明确或疑似接触史者;其他类型皮炎湿疹(如脂溢性皮炎、钱币状湿疹、特应性皮炎等)中病情加重或治疗抵抗者;发生于手、面、颈等暴露部位或疑似系统性接触性皮炎者;以及职业性、化妆品性、药物性或医用植入物相关皮炎等。禁忌证包括①有速发型接触性反应史的患者,如青霉素皮试阳性的患者不应进行青霉素斑贴试验;②有接触性过敏原相关的全身性过敏反应史的患者;③可疑刺激原为对皮肤有明显刺激性的物质如酸、碱、盐、腐蚀性化学物质等;④孕妇和哺乳期妇女;⑤无行为控制能力或不能保证斑贴试验条件的患者 [ 12 ] 


根据患者的病史和可能的接触史,选择合适的过敏原进行测试。临床常用的接触性过敏原包括镍、香料混合物(如香兰素、肉桂醛,来源香水、洗涤剂)、防腐剂(如甲醛,来源化妆品、消毒剂)、染料、防晒成分(如对氨基苯甲酸)、橡胶(如秋兰姆混合物,来源手套、鞋材)、新霉素药物、防霉剂等 [ 13 ] 。斑贴试验部位首选部位为上背部脊柱两侧,该区域皮肤含有较高密度的树突状细胞,能更敏感地捕捉过敏原并触发迟发型超敏反应,且该处皮肤平整、吸收能力较强,如背部有瘢痕、痤疮、文身或皮炎的患者可选择上臂外侧或大腿外侧进行替代。将含有过敏原的斑贴片贴敷于患者背部清洁皮肤上,通常使用专用的斑贴胶带固定。


斑贴试验的阳性结果通常需要72 h或更长时间,且单次斑贴试验的阳性结果很难准确地区分刺激反应和过敏反应 [ 14 ] ,特别是在轻度反应的情况下,有时需要反复测试,这使得其诊断过程较为漫长,相比其他过敏原检测方法(如SPT),时间成本较高。并且由于斑贴试验需要在皮肤上持续贴附过敏原,对患者的依从性要求较高。


3.过敏原激发试验(allergen provocation test,APT)

APT通过引入特定过敏原诱发过敏反应,用于确认致敏物质并评估反应强度,在某些疑难病例中具有重要临床价值。鉴于当前国内部分过敏原激发试验尚缺乏统一标准化试剂,临床操作应首先遵循国内相关的过敏性疾病诊疗指南与技术规范,并参考欧洲过敏与临床免疫学学会(European Academy of Allergy and Clinical Immunology,EAACI)、变应性鼻炎及其对哮喘的影响(Allergic Rhinitis and its Impact on Asthma,ARIA)等国际权威共识,规范操作流程及伦理管理。此外,鉴于目前国内仅少数具备条件的专科医疗机构开展激发试验,且对试验条件和操作人员的专业要求较高,建议基层或非专科医疗机构在评估患者有激发试验指征时,将患者转诊至具有相关经验和条件的变态反应专科进行,以保障试验的安全性与诊断的准确性。其开展需严格遵循以下原则:明确指征,仅在常规检测(SPT,sIgE)无法明确诊断、或为科研/治疗评估等特殊需求时,由专科医生评估后谨慎决定。必须在配备完善急救设备和具备快速救治能力的医疗环境中进行(如专科门诊的激发试验室、急诊留观区或病房)。由经过专业培训、熟悉激发试验操作流程和严重过敏反应急救处理的医生主导,并有经验丰富的护理人员协助监护与抢救。严格评估禁忌证(如未控制的哮喘、近期严重过敏反应史、妊娠、严重心肺疾病等)。


(1)呼吸道激发试验:

呼吸道激发试验包括支气管激发试验(allergen bronchial provocation test,ABPT)与鼻腔激发试验(nasal provocation test,NPT),用于评估患者对特定吸入性过敏原的反应性,适用于常规检测未能明确过敏原的疑难病例,或用于研究及治疗效果评估 [ 15 , 16 ] 


ABPT主要用于哮喘患者,通过吸入标准化过敏原溶液或雾化液,诱导可控的支气管反应,以确认致敏过敏原并评估其反应强度。检测过程中需持续监测肺功能指标,如第1秒用力呼气容积(orced expiratory volume in the 1st second,FEV 1)、峰值呼气流量(peak expiratory flow,PEF)等。ABPT可能诱发过敏反应,试验须在设备齐全、具备抢救条件的医疗环境中进行,尤其对重度哮喘患者应慎用或禁用。


NPT用于评估患者对特定吸入性过敏原的鼻腔局部反应,尤其对局部变应性鼻炎患者具有重要诊断价值。试验通过将标准化过敏原溶液滴入或喷入鼻腔,再评估喷嚏、鼻塞、流涕等症状及鼻通气功能变化,如鼻阻力测量、前鼻镜检查或主观评分等。相比ABPT,NPT操作相对安全、刺激轻微,适用于门诊条件下进行。


所有激发试验前均需停用可能影响反应的药物,包括抗组胺药(至少停药3~7 d),糖皮质激素(如鼻用喷雾,停药1~2周),白三烯受体拮抗剂(如孟鲁司特,停药1周)等。具体停药时间应参考药物半衰期及作用持续时间,必要时通过阳性对照(如组胺)验证药效是否完全消退。


(2)结膜激发试验(conjunctival provocation test,CPT):

CPT是一种通过将稀释的标准化过敏原溶液滴入下睑结膜囊,以诱发局部结膜反应的体内检测方法。常用于辅助诊断过敏性结膜炎或评价抗过敏治疗的疗效,尤其适用于症状与皮试或体外sIgE检测结果不一致的患者。


试验中,患者取坐位或仰卧位,医师在一侧眼结膜滴入生理盐水作为阴性对照,另一侧滴入不同浓度梯度的过敏原溶液,观察5~15 min内是否出现眼部瘙痒、结膜充血、流泪、异物感等局部反应。试验可定量评估反应程度,必要时通过泪液中细胞因子检测进一步辅助判断。


CPT操作简便、反应快速,安全性较高,但在既往发生过重度眼部过敏反应者中应慎用。试验须在眼科专业人员指导下进行,配备必要的缓解眼部过敏的药物(如色甘酸钠滴眼液)以应对不适。


(3)口服食物激发试验(oral food challenge,OFC):

OFC被视为诊断食物过敏的金标准 [ 17 ] 。当患者症状或过敏史提示食物过敏,而SPT或sIgE检测结果不明确时,OFC可用于确诊。此外,对于SPT阴性且sIgE未升高的患者,OFC有助于确认是否存在非IgE介导的食物过敏或排除诊断,从而明确敏感食物,避免误诊。


根据试验设计与盲法程度,OFC主要分为开放式OFC(open OFC)和双盲安慰剂对照OFC(double-blind placebo-controlled food challenge,DBPCFC)。其中,开放式OFC因操作简便、安全性较高,常用于临床实践;而DBPCFC作为研究与确诊的最高标准,需在具备完备抢救设施和专业监护团队的医疗机构内实施。


本文所述OFC流程指开放式OFC,其基本原则为在专业医疗监护下,以递增剂量方式让患者摄入可疑食物,并密切观察反应。初始剂量、递增方案及累计总量应参照相关临床指南与共识 [ 17 , 18 , 19 ] 执行。如患者全程未出现相关症状且耐受目标剂量,则判定为阴性。试验周期通常为数小时以观察速发反应,必要时可延长随访以评估迟发型反应。


鉴于食物过敏可导至严重过敏反应,该试验必须在具备相关资质及完备急救条件的医疗机构中开展,团队须熟悉《严重过敏反应急救指南》 [ 20 ] 等规范,并确保急救药品(如肾上腺素)及设备随时可用,以保障患者安全。


推荐意见1:过敏原激发试验应在专科医疗机构、配备完整抢救设备与人员监护下进行,严格掌握适应证与禁忌证。(推荐强度:强推荐;证据等级:B)


(二)体外检测

1.过敏原血清sIgE检测

血清sIgE检测是一种重要的体外过敏原检测方法,主要针对过敏原提取物进行检测,相比SPT具有更高的特异性 [ 21 ] 。检测的原理是测定血清中与特定过敏原结合的IgE浓度,从而评估患者的致敏水平 [ 22 ] 。根据包被固相载体不同,检测方法主要分为磁微粒化学发光免疫分析法,化学发光免疫分析法,流式荧光法,免疫印迹法等,其技术特点和应用范围详见 表1 。在临床实践中,检测方法的选择需结合诊断需求、实验室条件与经济成本进行综合考量。常规初筛可选用免疫印迹法或ELISA;当诊断需要高精度定量时,推荐化学发光法(如CLIA、CMIA);若需同步分析多种过敏原,则高通量的流式荧光法是高效选择。临床医生应根据具体的检测需求、所需的灵敏度与通量,做出适宜决策。


作为过敏原特异性诊断的重要补充手段,sIgE检测不仅可用于与SPT联合评估,还广泛适用于SPT禁忌或不宜开展者(如严重皮肤病或因药物无法停药的患者)。特别是在SPT结果与临床症状存在不一致的疑难病例中,sIgE检测能够较为准确地反映患者对特定过敏原的免疫状态,从而为确诊提供可靠支持。需要注意的是,sIgE检测结果一般不受抗组胺药、糖皮质激素或免疫抑制剂等药物影响,因此在检测前通常无需停药。但对于长期或大剂量应用免疫抑制剂的患者,仍建议结合临床病史及免疫状态综合解读结果。


推荐意见2:SPT和sIgE检测应作为一线筛查手段,适用于多数疑似IgE介导的过敏性疾病患者。(推荐强度:强推荐;证据等级:A)


2.过敏原组分解析诊断(component-resolved diagnostics,CRD)

CRD是一种能够精确检测患者对过敏原组分免疫反应的方法。其检测原理基于通过血清中的IgE抗体识别针对特定过敏原组分的敏感性,能够精准地评估患者的过敏反应 [ 29 ] 。与传统的sIgE检测不同,CRD是一种更为精细的组分检测技术,能够识别过敏原中的特定蛋白组分。其常用的技术方法包括免疫阵列技术,它可以同时检测多种过敏原组分,以及靶向组分检测,专注于特定过敏原的关键组分,高效且灵敏。


在临床中,CRD主要用于以下几种情况:精准识别致敏机体的过敏原单组分 [ 23 , 24 ] 、鉴别引起交叉反应的过敏原组分,如花粉-食物过敏综合征 [ 25 ] 或屋尘螨/粉尘螨与蟑螂或海鲜之间的交叉反应 [ 26 , 27 ] ;此外,CRD还可用于评估严重反应风险,例如通过检测花生过敏患者的Ara h 2组分来评估其发生过敏性休克的风险 [ 28 ] ;最后,CRD能够为免疫治疗提供精确的组分选择,从而优化治疗效果并避免过度治疗。


尽管CRD技术具有显著优势,但因其CRD检测设备和试剂费用较高,这限制了其在部分医疗机构的普及,因此需在明确的临床指征下合理选择。此外,某些新兴组分的临床意义仍需进一步研究,医生需要具备充分的专业知识以正确解读检测结果。


推荐意见3:对于常规检测无法明确致敏原或存在交叉反应疑虑的患者,推荐使用CRD以提升诊断精准度。(推荐强度:弱推荐;证据等级:B)


3.嗜碱性粒细胞活化试验(basophil activation test,BAT)

BAT是一种重要的体外功能检测方法,其检测原理是通过流式细胞术分析嗜碱性粒细胞表面激活相关标志物(如CD63、CD203c)的表达水平,以判断其在特定过敏原刺激下的反应强度,从而评估患者对过敏原的敏感性。


当SPT或sIgE结果不明确时,BAT可以提供敏感且可靠的补充 [ 30 ] 。目前,BAT已被用于多种场景,包括食物过敏筛查、药物过敏诊断[尤其是β-内酰胺类抗生素、非甾体抗炎药(non-steroidal anti-inflammatory drugs,NSAIDs)]、昆虫毒液过敏评估,以及特异性免疫治疗疗效的动态监测。


然而,BAT的应用存在一定局限:其操作复杂,外周血样本需及时处理和依赖流式细胞仪,并由专业技术人员操作,导至成本较高,适合在具备相应条件的临床场景中开展。同时,部分过敏原在刺激效果或试剂标准化方面尚有挑战,因此推荐将BAT与SPT和sIgE结果结合综合判断,以提高诊断准确性和全面性。


(三)临床实施场景与适用人群说明

本共识旨在为不同层级的医疗机构和专业人员提供过敏原检测方法选择的参考框架。在临床实践中,检测方法的选择需综合考虑患者的临床表现、病史、当地医疗资源配备、操作人员资质以及实验室条件。


基层医院/全科医生:建议优先选择操作简便、安全性高、易于普及的检测方法,如SPT和血清sIgE检测。对于结果复杂或难以解释的病例,应及时转诊至过敏专科或具备相应条件的上级医院。CRD、BAT及各类APT因设备、技术、安全要求较高,通常不推荐在基层医院常规开展。


三级医院/相关学科:可依据患者病情需要和临床指征,综合运用包括SPT、sIgE、CRD、BAT 以及各APT在内的多种检测手段,进行精准诊断和复杂病例评估。此类机构应具备完善的急救设备、专业操作人员和严格的质量控制体系。


实验室人员:需熟练掌握所负责检测项目(如sIgE、CRD、BAT)的标准操作程序(standard operating procedure,SOP)、质量控制和室间质评,确保检测结果的准确性和可靠性,并依据临床需求提供必要的解释支持。


(四)过敏原检测选择策略流程

图1 为过敏原检测方法选择与诊断流程决策图,本流程图旨在为临床医生提供过敏原检测方法选择的系统性指引,帮助快速确定最优检测方案。但仍需结合患者的具体情况(如病史、症状、药物使用等)及医院的设备条件。

图1 过敏原检测方法选择与诊断流程决策


四、过敏原筛查流程


过敏性疾病的规范化诊疗应基于详尽的病史、体格检查及针对性辅助检查。我国地域辽阔,过敏原谱存在显著地区差异,且患者个体反应不一。检测策略应结合患者地域特征、环境暴露史及临床表现,选择针对性的检测方法,以实现精准诊断与个体化治疗。


(一)病史采集与临床评估

过敏性疾病的诊断需要以详细的病史采集为基础,并结合全面的临床评估。病史采集的重点包括患者的过敏症状、家族史、环境暴露史,以及饮食和药物史的详细记录。在症状方面,应明确患者的主要表现,如打喷嚏、鼻塞、流涕、咳嗽、喘息、皮疹或瘙痒等,同时评估这些症状的发生频率、持续时间和严重程度。对于食物过敏,应重点采集摄入可疑食物的时间、方式及是否为重复性发作,详细记录诱发的症状(如口腔瘙痒、皮疹、腹泻、呕吐、呼吸困难等)及其反应时间(速发性或迟发性)。同时应询问是否有明确诊断史、既往是否接受过激发试验、回避饮食后的效果等,以帮助判断食物与症状之间的相关性。家族史方面,应了解直系亲属中是否有过敏性疾病病史,以评估遗传倾向。环境暴露史是病史采集的关键内容,应详细询问患者是否接触过常见过敏原,如屋尘螨/粉尘螨、花粉、霉菌或宠物皮屑等。通过全面了解患者的病史和环境暴露情况,并结合症状评估,能够为过敏性疾病的诊断提供有力支持,并为后续治疗奠定基础。


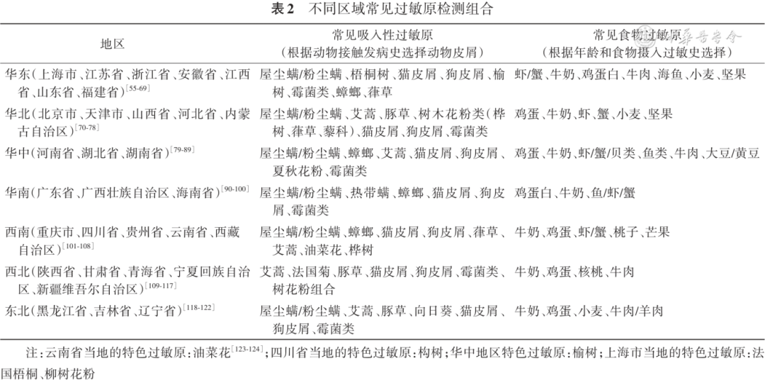
(二)我国不同区域常见过敏原分布

在我国,过敏原的分布因地域和气候的显著差异而各具特色,检测方法的选择需充分考虑区域性特点及患者的个体化需求,以提高诊断的精准性和科学性。


在东部和南部地区,气候温暖湿润,主要过敏原包括屋尘螨/粉尘螨、蟑螂、霉菌、动物皮屑毛发和植物花粉 [ 31 , 32 , 33 ] 。沿海及港口城市居民对虾、蟹等海鲜过敏的比例较高 [ 34 ] 。检测方法以SPT和sIgE为主,并结合CRD技术对海鲜过敏进行精确诊断。中部地区以屋尘螨/粉尘螨为主要过敏原,花粉、霉菌和蟑螂的致敏率较低 [ 35 ] 。此区域检测可采用SPT和sIgE,重点针对尘螨进行筛查,辅以CRD优化诊断。北方气候干燥寒冷,常见过敏原包括屋尘螨/粉尘螨、霉菌和花粉(如桦树、柏树、葎草和蒿草) [ 36 , 37 , 38 ] ,推荐使用SPT和sIgE检测。西北地区干燥、多风的气候使花粉传播范围广泛,主要过敏原为屋尘螨/粉尘螨、夏秋花粉和杂草花粉,季节性过敏多与艾蒿、豚草和桦树花粉相关 [ 39 , 40 , 41 , 42 ] 。检测方法以SPT和sIgE为主,结合区域特点重点检测上述花粉及宠物皮屑 [ 14 ] 


食物过敏的种类和致敏率因地区、年龄及人群而异。儿童常见食物过敏原为牛奶、鸡蛋、小麦、坚果、花生、大豆及甲壳类海鲜,其中牛奶和鸡蛋对2%~3%的低龄儿童影响较大 [ 43 , 44 , 45 ] 。成人则对虾蟹等海鲜过敏较为常见 [ 46 , 47 , 48 ] 。对于0~6岁儿童,鸡蛋和牛奶是最常见的食物过敏原,并且这两种过敏原的sIgE阳性率随年龄的增长呈下降趋势 [ 49 ] ,而花生、坚果、虾蟹等食物过敏原则往往持续到成年 [ 50 ] 。初步诊断应结合儿童年龄、食物接触史及病史,辅以SPT及血清IgE水平。近年来CRD被广泛用于辅助食物过敏的诊断,能够识别特定分子水平的致敏组分,有助于评估临床反应风险及预后,并在一定程度上减少对OFC的依赖。对诊断不明确者,仍可在专业监督下进行OFC以最终确诊。在临床诊疗中,应依据病人对食物过敏耐受规律定期重新评估致敏情况。


不同过敏原的致敏情况存在明显的季节性差异,如空气中真菌孢子的浓度存在月度波动。有研究表明华南地区霉菌对儿童的致敏性从夏季到秋季逐渐增加,并在10月达到高峰 [ 34 ] 。而北京地区的监测数据显示,链格孢霉在6月达到空气中浓度的最高值,随后逐渐下降,致敏风险亦随之减弱。因此,在解释霉菌相关的季节性致敏趋势时,应结合当地的气候条件、真菌生态及空气监测数据进行综合分析,并在诊疗和预防策略中体现区域差异。除霉菌外,其他常见过敏原亦呈现季节分布特征。夏季(6—8月)屋尘螨、蟑螂、虾、蟹的致敏率普遍高于其他月份。花粉高峰期出现在春季、夏季和秋季,具体取决于过敏原的来源(树木、草和杂草类)。在我国,白桦树花粉、柏科花粉通常是春季的主要过敏原,而杂草和草花粉是夏季和秋季的主要过敏原。此外,各地区的本地植被也可能具有特定的过敏原特征,因此应结合患者的接触史加以考虑。


近年来,我国多中心研究和过敏监测数据显示,部分过敏原的致敏率呈持续上升趋势,值得临床重视。花粉类过敏原中,艾蒿、豚草和葎草等杂草类花粉的致敏率在北方及西北地区逐年升高 [ 51 , 52 ] ,可能与气候变迁、植被变化和城市绿化方式有关。霉菌类中,交链孢霉和分枝孢霉的致敏率也有显著上升趋势 [ 53 ] ,尤其在夏秋季节的儿童中较为突出。此外,动物皮屑类过敏原的致敏率近年明显增加 [ 54 ] ,尤其是猫狗皮屑,这与城市地区宠物饲养比例上升、室内暴露频率增加密切相关。这一趋势提示临床在制定过敏原筛查面板时,应动态调整检测种类,增强与区域流行病学的契合度,提升诊断效率。


不同区域常见过敏原检测组合见 表2 。需要注意的是,本共识仅罗列了各地区过敏原分布的一般性特征,在实际临床操作中,应根据不同区域的具体环境特点及患者的个体化情况(如接触史、生活环境和临床症状等)选择适合的过敏原检测组合。同时,建议当地临床医生结合自身的临床经验,适当补充具有地方特色的常见过敏原项目,以提高检测的针对性和诊断的准确性。


推荐意见4:过敏原检测应在详细病史与临床评估基础上,结合地区过敏原分布特征进行个体化选择。(推荐强度:强推荐;证据等级:B)


五、过敏原检测与诊断的质量控制


过敏原检测与诊断的质量控制是确保检测结果准确性和可靠性的关键环节。通过建立完善的实验室质量管理体系、制定标准化的临床操作规范以及规范检测结果的解读与报告,并加强数据管理和伦理规范,可以有效提高过敏原检测的临床价值,为患者提供精准的诊断依据。


(一)实验室质量控制

应建立完善的实验室质量管理体系,严格执行标准化操作流程,涵盖样本采集、处理、检测、结果分析和报告等环节。检测工作应使用经国家药监局(National Medical Products Administration,NMPA)或国际权威机构[如世界卫生组织(World Health Organization,WHO)、美国食品药品监督管理局(Food and Drug Administration,FDA)]认证的过敏原提取物和试剂,并定期验证其性能。每批次检测应设置阳性和阴性对照用于定性项目,对于定量项目则需进行室内质量控制,使用不同浓度水平的质控品(如低、中、高)监控方法稳定性,依据预设质控规则(如Westgard多规则)判定是否在可接受范围内。


实验室应定期校准和维护检测设备,技术人员须具备医学检验相关资质,并接受持续培训与考核。在目前尚缺乏过敏原检测专门室间质评的情况下,实验室应主动参与现有的质量评价体系,例如国家卫生健康委临床检验中心组织的临床免疫学相关项目、各省市临床检验中心或第三方专业机构开展的能力验证项目。同时,可探索与国内具备成熟质控体系的中心实验室(如三甲医院临床免疫实验室)建立长期比对机制,通过平行样本比对等方式监控结果一致性,提升检测数据的可比性与互认性。所有检测工作应配套详实的记录制度,包括样本信息、检测条件、质控结果与检测报告,确保数据可追溯、过程透明,为检测结果的准确性和可靠性提供保障。


(二)临床操作规范

1.操作前准备

在进行过敏原检测前,需对试剂和患者进行充分准备。确保所有试剂(如过敏原提取物、斑贴试剂、sIgE检测试剂盒)符合标准且在有效期内,避免使用过期或变质的试剂。患者应停用可能干扰检测结果的药物(如抗组胺药、糖皮质激素等),并严格遵循医生的指导,确保药物停用的时限和方案。对于高风险检测(如APT),需严格评估患者禁忌证(如哮喘未控制、严重过敏史),签署知情同意书,并备齐急救设备,以确保检测过程的安全性和合法性。


2.检测过程质控与操作要求

试验操作应严格按照标准操作流程进行。SPT选择前臂或背部无破损皮肤,消毒后垂直点刺,避免出血;每批次需设置阳性对照和阴性对照。血液样本采集需无菌操作,避免溶血;血清分离后及时检测或低温保存(-20 ℃)。斑贴试验选择上背部或上臂外侧健康皮肤,避开毛发和炎症区域;贴敷时确保过敏原与皮肤充分接触,标记位置以便观察。APT应从极低剂量开始阶梯式递增,全程监测生命体征(呼吸、血压、血氧),且仅在具备急救资质的医疗单位开展,检测后观察至少2 h,记录迟发反应。


推荐意见5:标准化检测与质量控制,所有进行 sIgE/CRD/BAT 的实验室须建立 SOP、参加能力验证并使用经认证的试剂与质控品。(推荐强度:强推荐;证据等级:A)


(三)结果报告与解读

1.过敏原检测结果的分析

过敏原检测结果的解读需要结合患者的临床症状、病史以及其他相关检查结果,进行全面分析。单纯依赖过敏原检测的阳性结果可能导至误诊或过度诊治,因此,解读过程中需要多方面考虑。


(1)SPT结果判定:

SPT的结果判定以阴性对照为基准,当风团的平均直径大于3 mm时视为阳性,直径计算见 图2 。为进一步评估反应强度,可采用敏感指数(sensitivity index,SI)分析,即过敏原风团大小的平均值与阳性对照轮大小的比值。SI的分级如下:SI<0.3:无反应;0.3≤SI<0.5:+;0.5≤SI<1.0:++;1.0≤SI<2.0:+++;SI≥2.0:++++。

图2 SPT结果判读


需要注意的是,SPT阳性并不一定代表临床上存在过敏反应。部分患者虽对某过敏原SPT阳性,但无相关临床症状,可能为“无症状致敏”,可暂不干预,定期随访。相反,若SPT阴性但临床高度怀疑过敏,需进一步结合sIgE检测或激发试验评估。SPT结果的解读应结合患者的症状、暴露史及病程特点综合分析。


(2)sIgE结果判定:

sIgE检测结果的解释如下(国际单位IU/ml 等同于kU A/L):sIgE<0.35:0级,一般认为无致敏或无法检测到。但需要指出的是,部分研究或临床实践中认为,即使 sIgE 水平低于 0.35 IU/ml,仍可能在特定人群或特定过敏原(如食物过敏)中引发临床症状,因此不能完全排除致敏的可能性,应结合临床表现综合判断;0.35≤sIgE<0.70:1级,可能轻度致敏;0.70≤sIgE<3.50:2级,轻微致敏;3.50≤sIgE<17.50:3级,中度致敏;17.50≤sIgE<50.00:4级,中度至重度致敏;50.00≤sIgE<100.00:5级,重度致敏;sIgE≥100.00:6级,极严重致敏。


需要注意的是,sIgE水平的升高并不一定代表临床上有明显的过敏反应。如鸡蛋sIgE 0.4 IU/ml,但是无食物过敏史,可能为无症状致敏,建议观察而非忌食。对于检测结果呈阳性的患者,尤其是在sIgE水平较低的情况下,必须结合患者的临床表现来进行综合分析。例如牛奶sIgE水平为0.25 IU/ml(0级),若患者每次摄入后出现明确的皮疹或胃肠不适,则不能完全排除过敏,需进一步评估如食物激发试验等。此外sIgE检测方法繁多,不同检测体系的灵敏度和特异度存在差异,临床医师应对不同检测系统有所了解,当出现过敏原检测结果与临床病史不符合时,需考虑方法学及检测体系的影响,可使用不同检测体系进一步确认 [ 124 ] 


交叉反应和假阳性是过敏原检测中常见的问题 [ 125 , 126 ] 。例如,某些花粉过敏原可能与水果或坚果等食物产生交叉反应,导至检测结果呈阳性,而患者可能并无相关症状。此外,假阴性也可能发生,尤其在检测过程中使用的试剂灵敏度不足,或患者体内过敏原浓度较低时,导至检测未能识别出真实的过敏反应。在此类情况下,需通过进一步的临床评估及与患者病史的结合,明确阳性结果的临床意义。


SPT和sIgE检测各有优势,SPT能直观反映过敏反应,灵敏度高,适用于临床初筛,但可能受到抗组胺药等干扰;sIgE检测适用于SPT禁忌患者或补充SPT阴性但临床高度疑似的病例。在临床实践中,是否联合使用两种方法应根据患者具体情况判断,并非所有患者都需同时检测。对于症状典型、无特殊禁忌者,可优先选择SPT进行初筛;对于SPT无法开展或结果与临床表现不符者,可联合sIgE检测进一步明确致敏状态。若SPT阳性且sIgE升高,通常提示存在IgE介导的致敏反应,支持诊断;若SPT阳性但sIgE阴性,可能由于sIgE检测未覆盖相关过敏原、检测敏感性不足或样本值接近检测限,此时应结合临床病史综合判断;若SPT阴性但sIgE阳性,则可能为无临床意义的致敏、SPT假阴性(如皮肤反应迟钝)或潜在过敏状态,需结合病史、暴露情况及必要时辅以激发试验或CRD进一步评估。合理选择并综合分析可减少误诊,提高临床决策的准确性。


(3)斑贴试验结果判定:

斑贴试验的过敏反应通常表现为隆起红斑,严重时可出现水疱,皮疹可能扩展至测试区外,并伴明显瘙痒。去除致敏原后,皮疹可在数日内逐渐缓解。需注意与刺激性反应区分,后者常表现为局部皱纸样改变。试验结果通过国际接触性皮炎研究小组(International Contact Dermatitis Research Group,ICDRG)推荐的形态学标准进行评估 [ 127 ] :阴性反应(-):无任何皮肤反应;可疑反应(±):仅出现轻度红斑,反应不明显;弱阳性反应(+):出现红斑和浸润,可能伴随少量丘疹;强阳性反应(++):红斑、浸润、丘疹明显,并可能出现水疱;极强阳性反应(+++):红斑明显,浸润显著,水疱可融合形成大片反应。


(4)过敏原激发试验结果判定:

ABPT结果主要依据FEV₁变化判定。若FEV₁较基线下降≥20%,为阳性;下降10%~19%为可疑阳性;<10%为阴性。部分方案使用PC₂₀(引起FEV₁下降20%的过敏原浓度)评估反应强度。试验过程中应结合症状变化综合判断,确保在具备抢救条件的医疗机构内进行。


NPT结果评估:每5 min增加过敏原浓度并评估症状和双侧鼻阻力。德国过敏和临床免疫学会推荐的阳性标准包括:鼻腔阻力在150 Pa下增加60%以上,症状评分≥4,或阻力增加30%以上且评分≥3。反应可在15~30 min内评估,但需监测可能出现的迟发反应,并观察患者2 h。评分标准见 表3 。假阳性可能由于高过敏原浓度、近期感染或过敏、提取物的pH和温度变化、或者添加剂(如苯酚、甘油)引起;假阴性则可能因禁忌药物的使用、8周内的鼻部手术或萎缩性鼻炎导至。


CPT主要阳性指标是眼痒,通常在滴注后3~5 min出现,10~15 min达峰值,20 min内消退。眼部充血/发红是主要体征,5 min后出现,20 min达峰值,30 min内缓解。CPT阳性标准见 表4 。


OFC的结果判定应基于临床症状的客观性与可重复性。根据既往研究,OFC过程中出现的症状可分为主观表现和客观表现 [ 128 ] 。主观表现包括瘙痒、麻刺感、腹痛、恶心、头晕等,多为非特异性症状,需谨慎判定;客观表现如荨麻疹、血管神经性水肿、呕吐、腹泻、喉水肿或呼吸功能下降等,更具诊断价值。临床应结合症状出现的时间、累及系统及严重程度综合判断。当仅出现主观症状且难以区分是否由食物过敏引起时,应警惕精神心理因素或其他非免疫机制的干扰,避免过度诊断。对于判定不明确的情况,可进一步行DBPCFC,以提高诊断的准确性和可靠性。


(5)CRD结果判定:

CRD结果判读同sIgE。


(6)BAT结果判定:

BAT通过检测过敏原刺激后嗜碱性粒细胞表面CD63或CD203c的表达水平判断致敏情况。结果通常以阳性细胞百分比或刺激指数(SI)表示,常用判定标准为活化细胞比例≥5%且SI≥2,或相较阴性对照明显升高。若阳性对照无反应或阴性对照活化率过高,试验无效。部分个体因嗜碱性粒细胞功能低下可能出现无应答。


2.检测结果的临床指导

检测结果应综合患者的临床症状、病史和家族史进行分析,避免单纯依赖实验室数据导至误诊。对于假阳性结果,需结合临床判断加以排除;而对于低sIgE水平或检测方法灵敏度不足可能导至的假阴性结果,应结合其他检测方法或临床观察,确保结果的准确性。在婴幼儿等特殊人群中,sIgE水平可能受免疫系统发育不成熟的影响,即使低于0.35 kU A/L也不能简单视为阴性,应结合临床症状和其他检测方法综合判断。对于高度怀疑过敏的患者,可考虑进一步检测(如过敏原激发试验),以确保诊断的准确性。


推荐意见6:过敏原检测结果的解读必须结合患者的临床症状、病史及家族史进行综合分析,以区分临床致敏与无症状致敏,避免误诊与过度治疗。(推荐强度:强推荐;证据等级:B)


3.检测结果的标准化报告

检测报告应清晰规范,包括患者信息、检测项目、检测方法、结果数值(如sIgE浓度)、参考范围、结果解释和建议。对于定量检测结果,应按照国际标准分级(如0~6级),并注明其临床意义(如轻度致敏、中度致敏、重度致敏等)。同时,根据检测结果提供具体的临床建议,如避免接触特定过敏原或进行免疫治疗,确保报告具有实用性和指导意义。


4.多学科协作与结果讨论

过敏原检测结果的解读应结合多学科意见(如过敏反应科、耳鼻喉科、呼吸科、皮肤科等),以确保诊断的全面性和准确性。对于疑难病例,应组织多学科会诊,综合检测结果和临床表现,制定个体化的诊断和治疗方案,提升诊疗效果。


(四)数据管理与伦理规范

在过敏原检测与诊断过程中,数据管理和伦理规范是确保检测结果可信性和患者权益的重要环节。实验室应建立完善的数据管理系统,确保检测数据的可追溯性、完整性和安全性,包括样本信息、检测条件、质控结果和报告等。所有数据应定期备份并加密存储,防止数据丢失或泄露。同时,严格遵守伦理规范,确保患者知情同意,保护患者隐私,避免数据滥用。对于涉及患者的研究或数据共享,需获得伦理委员会批准,并遵循相关法律法规,确保检测过程的合法性和伦理性。


推荐意见7:过敏原检测实验室应建立规范的数据管理与伦理保护机制,确保数据安全、可追溯,并严格落实患者知情同意与隐私保护。(推荐强度:强推荐;证据等级:B)


六、过敏原检测的临床应用


(一)过敏原检测在呼吸道过敏中的应用

呼吸道过敏性疾病主要包括过敏性鼻炎与过敏性哮喘,两者在免疫机制和触发因素上密切相关,常共存于同一患者。其临床表现涵盖上、下呼吸道症状:鼻部典型症状包括阵发性喷嚏、清水样涕、鼻塞和鼻痒;下呼吸道则表现为反复发作的喘息、咳嗽、胸闷及呼吸困难,症状多在夜间、清晨或接触过敏原后加重。病史采集应系统评估症状的季节性、持续时间、频率与严重程度,明确诱发因素如花粉、尘螨等过敏原暴露及运动、冷空气等非特异性刺激,并详细记录个人与家族过敏史。诊断需结合多种检测方法,SPT作为筛查吸入性过敏原的首选,血清sIgE检测则适用于SPT禁忌或结果存疑的情况;功能评估方面,肺功能检查(如支气管舒张试验)是诊断哮喘气流受限可逆性的关键,呼出气一氧化氮可辅助评估气道炎症水平,鼻内镜检查有助于鼻炎鉴别诊断,而过敏原支气管或鼻黏膜激发试验则为疑难病例提供确诊依据。最终诊断需综合临床症状与客观检查结果,要求典型症状与过敏原暴露相关,且SPT/sIgE检测阳性与临床表现一致,哮喘诊断还需肺功能证实可逆性气流受限,激发试验阳性可进一步支持因果关联。


(二)过敏原检测在过敏性皮肤病中的应用

过敏性皮肤病包括接触性皮炎、荨麻疹、药疹及特应性皮炎等,其共同特点为皮肤瘙痒、红斑、丘疹或风团样损害,部分伴有渗出、结痂及慢性复发。病史采集应关注皮疹的分布、持续时间、诱发因素(如食物、药物、环境过敏原、压力等)及个人或家族过敏史。诊断上可结合多种过敏原检测方法:SPT或sIgE检测用于筛查吸入性和食物性过敏原;斑贴试验有助于鉴别接触性过敏原;必要时可行皮肤活检以排除银屑病等其他皮肤疾病。


(三)过敏原检测在食物过敏中的应用

食物过敏表现为进食特定食物后出现皮肤瘙痒、荨麻疹、血管性水肿、呕吐、腹泻、呼吸困难等,严重者可发生过敏性休克。病史采集需详细记录可疑食物的种类、摄入量、症状出现时间及严重程度。诊断方法包括SPT或sIgE检测筛查常见食物过敏原,阳性时可进一步CRD检测评估交叉反应和过敏性休克风险。对于疑难的食物过敏病例,尤其是食物诱发的症状不明确或症状较轻,SPT或者sIgE检测阴性的情况,可采用食物规避试验来帮助判断某些食物是否是过敏的诱因。食物规避有效后可进行OFC,若结果为阳性,则诊断为食物过敏。


(四)疑难复杂过敏情况的过敏原检测应用

对于一些疑难或复杂过敏情况,如患者同时对多种过敏原检测呈阳性、症状与过敏原暴露不完全一致,或过敏表现涉及多系统、多机制,传统的诊断方法可能难以明确病因或制定精准的治疗方案。在这些情况下,CRD可帮助识别过敏原的具体组分,明确交叉反应模式,评估严重过敏反应的风险,并为精准治疗提供依据。此外,基于组分检测结果,过敏原特异性免疫治疗(allergen specific immunotherapy,AIT)可针对患者的主要致敏组分进行个性化干预,有效缓解症状并改善生活质量。以下是常见的几种过敏情况组分诊断流程图,包括屋尘螨/粉尘螨、猫皮屑、狗皮屑、艾蒿、桦树、牛奶、鸡蛋,见 图3 , 图4 , 图5 , 图6 , 图7 , 图8 , 图9 ,本文中的流程 图3 , 图4 , 图5 , 图6 , 图7 , 图8 , 图9 参考并引自本共识通信作者团队前期已发表的相关研究成果 [ 37 , 52 , 129 , 130 , 131 ] ,均经原作者授权使用。需要特别说明的是,目前国内CRD尚未在临床中普及,本共识中涉及的组分诊断流程图主要针对过敏专科医生开展精准检测与诊断时参考使用。若面向全科或基层医生群体,建议结合临床实际需求,重点掌握常规过敏原检测结果的解读与应用。

图3 屋尘螨/粉尘螨过敏原及组分sIgE检测诊断流程图


图4 猫皮屑过敏原及组分sIgE检测诊断流程图


图5 狗皮屑过敏原及组分sIgE检测诊断流程图


图6 艾蒿过敏原及组分sIgE检测诊断流程图


图7 桦树过敏原及组分sIgE检测诊断流程图


图8 牛奶过敏原及组分sIgE检测诊断流程图


图9 鸡蛋过敏原及组分sIgE检测诊断流程图


七、未来发展方向与挑战


(一)新技术的发展

随着分子生物学和基因组学的迅速发展,过敏原检测技术正朝着更加精准和高效的方向迈进。例如,组学技术(如蛋白质组学、基因组学等)为过敏原的识别和表征提供了全新的视角 [ 132 , 133 , 134 ] 。通过深入分析过敏原组分的结构和特性,尤其是基于表位鉴定建立的表位特异性IgE检测方法等 [ 135 , 136 ] ,能够更精确地预测患者的过敏反应。近年来,用于检测过敏性疾病易感基因的研究取得了显著进展。例如,过敏性哮喘儿童易感基因检测试剂盒已经开发成功 [ 137 ] ,为早期诊断和干预提供了工具和新的可能性。人工智能与大数据分析在过敏原检测中展现出潜力,能够从多源数据中识别过敏模式与风险因素,构建疾病预测模型,辅助早期识别与干预 [ 138 , 139 , 140 ] 。然而,AI模型的可靠性、可解释性以及数据质量与标准化仍是当前面临的挑战。未来需优化算法、加强多学科协作,推动其在临床中的规范应用。


(二)临床规范化的挑战

尽管过敏原检测技术已取得显著进展,但在实际临床应用中仍存在检测方法标准化不足、结果可比性差等问题。建立统一的操作流程与质量控制体系是提升检测一致性与可靠性的关键。此外,基层医疗机构对CRD等先进技术的普及仍受限,需政策支持以促进技术可及性。患者教育与依从性也是影响治疗效果的重要因素,应加强健康宣教,帮助患者理解检测结果与治疗方案。


(三)个性化治疗的前景

个性化医学的理念在过敏性疾病的治疗中逐渐兴起,未来,过敏原检测将与患者的基因信息、环境因素等多维度数据结合,为个体化治疗方案的制定提供坚实基础。精准诊断有助于制定更安全、有效的治疗方案,提升整体治疗水平。


(四)展望

随着过敏原检测技术与区域过敏原谱研究的持续发展,过敏性疾病的诊疗正迈向更精准的阶段。未来临床实践应强化检测前评估,整合个体暴露史、遗传背景与合并疾病等信息,制定个性化检测与干预方案。对标准化提取物检测阴性但仍高度怀疑食物过敏者,可酌情采用新鲜食物皮肤点刺试验或口服食物激发试验以提高诊断准确性。伦理规范与安全保障需同步推进,严格落实知情同意、隐私保护与结果解读的规范化,并建立应急预案以防范不良事件。同时,应持续推进实验室质量控制与检测方法标准化,推动机构获取国家或国际认证,以确保结果准确可靠,促进过敏原检测技术的安全、规范与有效应用。


八、结语


综上所述,规范、科学的过敏原检测是过敏性疾病诊疗的重要基础。本共识结合中国地域与临床特点,系统制定了涵盖传统与新兴技术的个体化检测与诊断策略。共识的有效实施有赖于区域化适配、技术标准化、人员培训及患者教育的协同推进。未来将通过多层级学术推广、科普宣传与规范化培训,建立可评估、可持续的推广应用模式,全面提升我国过敏性疾病的整体诊疗水平。

执笔人:

罗文婷(广州医科大学附属第一医院 国家呼吸系统疾病临床医学研究中心 呼吸疾病全国重点实验室)

祝戎飞(华中科技大学同济医学院附属同济医院过敏反应科)

孙宝清(广州医科大学附属第一医院检验科 广州国家实验室 国家呼吸系统疾病临床医学研究中心 呼吸疾病全国重点实验室)

郝创利(苏州大学附属儿童医院呼吸科)

共识专家组名单(以下按姓氏拼音排序):

艾涛(成都市妇女儿童中心医院儿童呼吸科)

陈浩(华中科技大学同济医学院附属同济医院过敏反应科)

陈金妮(海南省妇女儿童医学中心儿童呼吸科)

陈星(山东第一医科大学附属省立医院小儿呼吸科)

程雷(南京医科大学第一附属医院 江苏省人民医院变态反应科/耳鼻咽喉科)

程章恺(广州医科大学附属第一医院检验科 呼吸疾病全国重点实验室 广州医科大学)

崔玉宝(南京医科大学附属无锡人民医院临床研究中心)

单丽沈(中国医科大学附属盛京医院小儿呼吸内科)

董晓燕(上海交通大学医学院附属儿童医院 上海儿童医院呼吸科)

付红敏(昆明市儿童医院呼吸与危重症医学科)

谷庆隆(首都医科大学附属首都儿童医学中心耳鼻喉科)

顾晓虹(江南大学附属儿童医院 无锡市儿童医院呼吸科)

关 凯(中国医学科学院北京协和医院变态反应科)

郭胤仕(上海交通大学医学院附属仁济医院变态反应科)

韩志英(山西省儿童医院呼吸科)

郝创利(苏州大学附属儿童医院呼吸科)

黄惠敏(广州医科大学附属第一医院过敏免疫中心)

李国平(成都市第三人民医院呼吸与危重症医学科)

李靖(广州医科大学附属第一医院变态反应科)

刘光辉(香港中文大学(深圳)医院过敏反应科)

刘瀚旻(四川大学华西第二医院儿童呼吸科)

陆小霞(武汉市妇女儿童医疗保健中心呼吸科)

罗文婷(广州医科大学附属第一医院临床研究中心)

罗征秀(重庆医科大学附属儿童医院呼吸科)

马冬均(乌鲁木齐市第一人民医院 乌鲁木齐儿童医院呼吸诊疗中心)

孟娟(四川大学华西医院过敏反应中心)

苗大帅(江苏省东海县人民医院儿科)

农光民(广西医科大学第一附属医院儿科)

邵雪君(苏州大学附属儿童医院检验科)

孙劲旅(中国医学科学院北京协和医院变态反应科)

孙 新(空军军医大学第一附属医院儿科)

孙宝清(广州医科大学附属第一医院检验科)

汤葳(上海交通大学医学院附属瑞金医院呼吸与危重症医学科)

唐兰芳(浙江大学医学院附属儿童医院呼吸科)

陶爱林(广州医科大学附属第二医院变态反应中心)

童晓(江南大学附属医院儿科)

汪慧英(浙江大学医学院附属第二医院过敏科)

向莉(首都医科大学附属北京儿童医院过敏反应科)

谢邵兵(中南大学湘雅医院耳鼻喉科)

徐慧(首都医科大学附属北京儿童医院 国家呼吸系统临床医学研究中心)

徐丽娜(苏州大学附属儿童医院呼吸科)

殷勇(上海交通大学医学院附属上海儿童医学中心呼吸科)

余咏梅(昆明医科大学第一附属医院耳鼻喉科)

曾丹(重庆市人民医院 重庆大学附属人民医院过敏反应科)

张敏(徐州医科大学附属沭阳医院儿科)

张晓波(复旦大学附属儿科医院呼吸科)

赵作涛(天津市中医药研究院附属医院 天津市中西医结合皮肤病研究所皮肤医学部)

郑佩燕(广州医科大学附属第一医院过敏免疫中心)

钟礼立(湖南省人民医院 湖南师范大学附属第一医院儿童呼吸免疫科)

祝戎飞(华中科技大学同济医学院附属同济医院过敏反应科)



参考文献:

[1] Huang K ,Yang T ,Xu J ,et al. Prevalence, risk factors, and management of asthma in China: a nati onal cross-sectional study [J]. Lancet, 2019,394(10196):407-418. DOI: 10.1016/S0140-6736(19)31147-X . 

[2] 中国医药教育协会儿科专业委员会,中华医学会儿科学分会呼吸学组哮喘协作组,中国医师协会呼吸医师分会儿科呼吸工作委员会,等. 中国儿童支气管哮喘诊治现状及发展策略(2022)[J]. 中华实用儿科临床杂志, 2023,38(9):647-680. DOI: 10.3760/cma.j.cn101070-20230426-00332 . 

[3] Zhang X ,Zhang M ,Sui H ,et al. Prevalence and risk factors of allergic rhinitis among Chinese adults: A nationwide representative cross-sectional study[J]. World Allergy Organ J, 2023,16(3):100744. DOI: 10.1016/j.waojou.2023.100744 . 

[4] Chen H ,Li J ,Cheng L ,et al. China Consensus Document on Allergy Diagnostics[J]. Allergy Asthma Immunol Res, 2021,13(2):177-205. DOI: 10.4168/aair.2021.13.2.177 . 

[5] Wang X ,Zhou L ,Wei G ,et al. Prevalence of allergen-specific IgE in southern China: a multicenter research[J]. Aging, 2021,13(14):18894-18911. DOI: 10.18632/aging.203341 . 

[6] Sun A ,Sun X ,Li X ,et al. Sensitization characteristics in allergic rhinitis and transport pathway for Artemisia pollen in northern Beijing, China[J]. Sci Total Environ, 2023,884:163795. DOI: 10.1016/j.scitotenv.2023.163795 . 

[7] 陈耀龙,杨克虎,王小钦,等. 中国制订/修订临床诊疗指南的指导原则(2022版)[J]. 中华医学杂志, 2022,102(10):697-703. DOI: 10.3760/cma.j.cn112137-20211228-02911 . 

[8] González-Pérez R ,Poza-Guedes P ,BarriosdelPino Y ,et al. Evaluation of major mite allergens from European standardized commercial extracts for in vivo diagnosis: addressing the need for precision medicine[J]. Clin Transl Allergy, 2019,9:14. DOI: 10.1186/s13601-019-0254-y . 

[9] 北京医学会过敏变态反应学分会. 过敏原皮肤点刺试验的专家共识[J]. 北京医学, 2020,42(10):966-985. DOI: 10.15932/j.0253-9713.2020.10.912 . 

[10] Heinzerling L ,Mari A ,Bergmann KC ,et al. The skin prick test-European standards[J]. Clin Transl Allergy, 2013,3(1):3. DOI: 10.1186/2045-7022-3-3 . 

[11] Johnston GA ,Exton LS ,Mohdmustapa MF ,et al. British Association of Dermatologists′ guidelines for the management of contact dermatitis 2017[J]. Br J Dermatol, 2017,176(2):317-329. DOI: 10.1111/bjd.15239 . 

[12] 中国医师协会皮肤科医师分会过敏性疾病专业委员会. 斑贴试验临床应用专家共识(2020修订版)[J]. 中华皮肤科杂志, 2020,53(4):239-243. DOI: 10.35541/cjd.20190873 . 

[13] Muthupalaniappen L ,Jamil A . Prick, patch or blood test? A simple guide to allergy testing[J]. Malays Fam Physician, 2021,16(2):19-26. DOI: 10.51866/rv1141 . 

[14] Zhu H ,Huang Z ,Liu T ,et al. Sensitization to Furry Animals in Patients with Suspected Allergic Disease in China: A Multicenter Study[J]. J Asthma Allergy, 2022,15:1701-1712. DOI: 10.2147/JAA.S390473 . 

[15] Diamant Z ,Gauvreau GM ,Cockcroft DW ,et al. Inhaled allergen bronchoprovocation tests[J]. J Allergy Clin Immunol, 2013,132(5):1045-1055.e6. DOI: 10.1016/j.jaci.2013.08.023 . 

[16] Melillo G ,Bonini S ,Cocco G ,et al. EAACI provocation tests with allergens. Report prepared by the European Academy of Allergology and Clinical Immunology Subcommittee on provocation tests with allergens[J]. Allergy, 1997,52(35Suppl):1-35. 

[17] Muraro A ,Werfel T ,Hoffmann-sommergruber K ,et al. EAACI food allergy and anaphylaxis guidelines: diagnosis and management of food allergy[J]. Allergy, 2014,69(8):1008-1025. DOI: 10.1111/all.12429 . 

[18] Santos AF ,Riggioni C ,Agache I ,et al. EAACI guidelines on the diagnosis of IgE-mediated food allergy[J]. Allergy, 2023,78(12):3057-3076. DOI: 10.1111/all.15902 . 

[19] Nowak-wegrzyn A ,Assa′ad AH ,Bahna SL ,et al. Work Group report: oral food challenge testing[J]. J Allergy Clin Immunol, 2009,123(6Suppl):S365-S383. DOI: 10.1016/j.jaci.2009.03.042 . 

[20] 李晓桐,翟所迪,王强,等. 《严重过敏反应急救指南》推荐意见[J]. 药物不良反应杂志, 2019,21(2):85-91. DOI: 10.3760/cma.j.issn.1008-5734.2019.02.002 . 

[21] Bousquet J ,Khaltaev N ,Cruz AA ,et al. Allergic Rhinitis and its Impact on Asthma (ARIA) 2008 update (in collaboration with the World Health Organization, GA(2)LEN and AllerGen)[J]. Allergy, 2008,63Suppl 86∶8-160. DOI: 10.1111/j.1398-9995.2007.01620.x . 

[22] Wide L ,Bennich H ,Johansson SG . Diagnosis of allergy by an in-vitro test for allergen antibodies[J]. Lancet, 1967,2(7526):1105-1107. DOI: 10.1016/s0140-6736(67)90615-0 . 

[23] Luo W ,Zhang J ,Zheng X ,et al. Identification of rBlo t 41 with a chitin-binding type-2 domain: A novel major allergen from Blomia tropicalis[J]. Int J Biol Macromol, 2024,262(Pt 1):129972. DOI: 10.1016/j.ijbiomac.2024.129972 . 

[24] Zhou Y ,Li L ,Yu Z ,et al. Dermatophagoides pteronyssinus allergen Der p 22: Cloning, expression, IgE-binding in asthmatic children, and immunogenicity[J]. Pediatr Allergy Immunol, 2022,33(8):e13835. DOI: 10.1111/pai.13835 . 

[25] 李奥利,张嘉乐,罗文婷,等. 水果和蔬菜过敏组分诊断及临床管理策略[J]. 中华预防医学杂志, 2024,58(10):1631-1639. DOI: 10.3760/cma.j.cn112150-20240731-00611 . 

[26] Sidenius KE ,Hallas TE ,Poulsen LK ,et al. Allergen cross-reactivity between house-dust mites and other invertebrates[J]. Allergy, 2001,56(8):723-733. DOI: 10.1034/j.1398-9995.2001.056008723.x . 

[27] 张嘉乐,郑贤惠,罗文婷,等. 从暴露到控制:过敏原组分诊断技术在蟑螂过敏临床管理中的应用[J]. 中华预防医学杂志, 2024,58(7):1103-1112. DOI: 10.3760/cma.j.cn112150-20240416-00312 . 

[28] Beyer K ,Grabenhenrich L ,Härtl M ,et al. Predictive values of component-specific IgE for the outcome of peanut and hazelnut food challenges in children[J]. Allergy, 2015,70(1):90-98. DOI: 10.1111/all.12530 . 

[29] Matricardi PM ,Kleine-tebbe J ,Hoffmann HJ ,et al. EAACI Molecular Allergology User′s Guide[J]. Pediatr Allergy Immunol, 2016,27Suppl 23∶1-250. DOI: 10.1111/pai.12563 . 

[30] Larsen LF ,Juel-berg N ,Hansen KS ,et al. A comparative study on basophil activation test, histamine release assay, and passive sensiti zation histamine release assay in the diagnosis of peanut allergy [J]. Allergy, 2018,73(1):137-144. DOI: 10.1111/all.13243 . 

[31] Gan H ,Luo W ,Huang Z ,et al. House dust mite components sensitization profile in China, a multi-centre study[J]. Clin Exp Allergy, 2023,53(2):226-229. DOI: 10.1111/cea.14255 . 

[32] Xu L ,Luo W ,Lu Y ,et al. A comprehensive analysis of the components of common weed pollen and related allergens in patients with allergic diseases in southern China[J]. Mol Immunol, 2022,147:180-186. DOI: 10.1016/j.molimm.2022.05.005 . 

[33] 李兴永,肖小军,孙宏治,等. 深圳市树木花粉调查及其与气候要素相关性研究[J]. 南昌大学学报(医学版),54(4):1-38. DOI: CNKI:SUN:JXYB.0.2014-04-002 . 

[34] Luo W ,Hu H ,Tang W ,et al. Allergen sensitization pattern of allergic adults and children in southern China: a survey based on real life data[J]. Allergy Asthma Clin Immunol, 2019,15:42. DOI: 10.1186/s13223-019-0357-y . 

[35] Wang J ,Wu Y ,Li J ,et al. Eight Aeroallergen Skin Extracts May Be the Optimal Panel for Allergic Rhinitis Patients in Central China[J]. Int Arch Allergy Immunol, 2017,173(4):193-198. DOI: 10.1159/000479429 . 

[36] 何海娟,王良录,张宏誉. 北京城区空气中花粉分析[J]. 中华临床免疫和变态反应杂志, 2008,2(3):179-183. DOI: 10.3969/j.issn.1673-8705.2008.03.003 . 

[37] 罗文婷,郑贤惠,张嘉乐,等. 树花粉过敏原组分诊断策略:识别关键过敏原以制定治疗方案[J]. 中华预防医学杂志, 2024,58(2):268-274. DOI: 10.3760/cma.j.cn112150-20231219-00463 . 

[38] 宋欣,刘传合,王伟,等. 北京市某儿童医院2010—2020年儿童主要变应原致敏模式特征及变化分析[J]. 中华预防医学杂志, 2022,56(6):763-773. DOI: 10.3760/cma.j.cn112150-20220321-00266 . 

[39] Chen J ,Zhao Y ,Li B ,et al. A multicenter study of the clinical features of allergic rhinitis in central China[J]. Am J Rhinol Allergy, 2014,28(5):392-396. DOI: 10.2500/ajra.2014.28.4075 . 

[40] Li J ,Sun B ,Huang Y ,et al. A multicentre study assessi ng the prevalence of sensitizations in patients with asthma and/or rhinitis in China [J]. Allergy, 2009,64(7):1083-1092. DOI: 10.1111/j.1398-9995.2009.01967.x . 

[41] Lou H ,Ma S ,Zhao Y ,et al. Sensitization patterns and minimum screening panels for aeroallergens in self-reported allergic rhinitis in China[J]. Sci Rep, 2017,7(1):9286. DOI: 10.1038/s41598-017-10111-9 . 

[42] Wu L ,Luo W ,Hu H ,et al. A Multicenter Study Assessing Risk Factors and Aeroallergens Sensitization Characteristics in Children with Self-Reported Allergic Rhinitis in China[J]. J Asthma Allergy, 2021,14:1453-1462. DOI: 10.2147/JAA.S342495 . 

[43] 黄惠敏,李奥利,罗文婷,等. 食物过敏的组分诊断:牛奶和鸡蛋致敏组分的精准识别[J]. 中华预防医学杂志, 2024,58(8):1278-1284. DOI: 10.3760/cma.j.cn112150-20240518-00401 . 

[44] Ma Z ,Chen L ,Xian R ,et al. Time trends of childhood food allergy in China: Three cross-sectional surveys in 1999, 2009, and 2019[J]. Pediatr Allergy Immunol, 2021,32(5):1073-1079. DOI: 10.1111/pai.13490 . 

[45] Zeng G ,Luo J ,Huang H ,et al. Food allergy and related risk factors in 2540 preschool children: an epidemiological survey in Guangdong Province, southern China[J]. World J Pediatr, 2015,11(3):219-225. DOI: 10.1007/s12519-015-0030-6 . 

[46] Feng H ,Chen Y ,Chen H ,et al. A Methodology of Epidemiologic Study in the General Population Focusing on Food Allergy-China, 2020[J]. China CDC Wkly, 2022,4(34):749-755. DOI: 10.46234/ccdcw2022.159 . 

[47] Feng H ,Zhou J ,Lu Y ,et al. Prevalence of self-reported food allergy among adults in Jiangxi, China[J]. World Allergy Organ J, 2023,16(5):100773. DOI: 10.1016/j.waojou.2023.100773 . 

[48] Feng H ,Liu Y ,Xiong X ,et al. Epidemiological survey of self-reported food allergy among university students in China[J]. Medicine, 2022,101(31):e29606. DOI: 10.1097/MD.0000000000029606 . 

[49] Zeng G ,Luo W ,Wu Z ,et al. A cross-sectional observational study on allergen-specific IgE positivity in a southeast coastal versus a southwest inland region of China[J]. Sci Rep, 2017,7(1):9593. DOI: 10.1038/s41598-017-10109-3 . 

[50] Skolnick HS ,Conover-walker MK ,Koerner CB ,et al. The natural history of peanut allergy[J]. J Allergy Clin Immunol, 2001,107(2):367-374. DOI: 10.1067/mai.2001.112129 . 

[51] 张敬璇,欧阳昱晖. 蒿属花粉过敏原的研究现状[J]. 国际耳鼻咽喉头颈外科杂志, 2023,47(2):73-76. DOI: 10.3760/cma.j.issn.1673-4106.2023.02.003 . 

[52] 郑贤惠,罗文婷,李奥利,等. 杂草花粉过敏的过敏原组分诊断策略:从精准诊断到指导个体化治疗[J]. 中华预防医学杂志, 2024,58(4):569-576. DOI: 10.3760/cma.j.cn112150-20240216-00125 . 

[53] Wang W ,Wang J ,Song G ,et al. Environmental and sensitization variations among asthma and/or rhinitis patients between 2008 and 2018 in China[J]. Clin Transl Allergy, 2022,12(2):e12116. DOI: 10.1002/clt2.12116 . 

[54] 周迎迎,熊实秋,刘传合. 宠物变应原及相关过敏性疾病诊治的新进展[J]. 中华预防医学杂志, 2023,57(9):1342-1347. DOI: 10.3760/cma.j.cn112150-20230216-00113 . 

[55] 戴小丽,杨翌翔. 上海市松江区过敏性疾病患者过敏原调查分析[J]. 国际医药卫生导报, 2021,27(18):2900-2902. DOI: 10.3760/cma.j.issn.1007-1245.2021.18.024 . 

[56] 杜纪宏,马馨睿,王建中,等. 江苏昆山地区变应性鼻炎患者过敏原调查分析[J]. 临床耳鼻咽喉头颈外科杂志, 2012,26(8):2. DOI: CNKI:SUN:LCEH.0.2012-08-013 . 

[57] 杨德平. 450例患者过敏原体外检测结果分析[J]. 国际检验医学杂志, 2015,36(10):1453-1455. DOI: 10.3969/j.issn.1673-4130.2015.10.062 . 

[58] 高金芳,张莉. 上海市崇明地区荨麻疹患者过敏原分布及临床意义研究[J]. 中国药物与临床, 2021,21(9):1593-1596. DOI: 10.11655/zgywylc2021.09.067 . 

[59] 刘涛. 上海市吴淞地区过敏原回顾性分析[J]. 家庭医药, 2016,2016(8):70-71.000(008): 70-71. DOI: CNKI:SUN:YYJT.0.2016-08-089 . 

[60] 马燕,方平,刘业海,等. 安徽省合肥地区过敏性鼻炎、哮喘的过敏原分布及临床意义[J]. 安徽医科大学学报, 2013,48(10):3. DOI: CNKI:SUN:YIKE.0.2013-10-028 . 

[61] 潘晓玲,桂晓钟,赵军,等. 安徽芜湖地区过敏性疾病患者过敏原检测与分析[J]. 安徽医学, 2011,32(8):1161-1163. DOI: 10.3969/j.issn.1000-0399.2011.08.054 . 

[62] 陶金好,曹兰芳,孔宪明,等. 上海市郊区儿童过敏性疾病过敏原的研究[J]. 上海交通大学学报:医学版, 2009,29(7):866-868. DOI: 10.3969/j.issn.1000-3606.2011.05.017 . 

[63] 滕伟强,周恩辉,朱乘婧,等. 上海市杨浦区变应性鼻炎患者的血清过敏原检测结果分析[J]. 海军军医大学学报, 2022,43(3):266-269. DOI: 10.16781/j.CN31-2187/R.20210749 . 

[64] 闻红梅,许涛,顾军,等. 上海市金山区834例体检者14种食物不耐受情况分析[J]. 山西医药杂志, 2015,44(8):882-884. DOI: CNKI:SUN:SXYY.0.2015-08-014 . 

[65] 宣彬彬,谭美玉,孙寒晓,等. 2022—2023年上海市某医院呼吸疾病与皮肤黏膜疾病患者过敏原sIgE检测情况的特征分析[J]. 中华预防医学杂志, 2024,58(12):1902-1911. DOI: 10.3760/cma.j.cn112150-20240325-00247 . 

[66] 杨挺,张健,浦洁,等. 无锡地区儿童慢性变应性皮肤病过敏原检测及分析[J]. 医学临床研究, 2010,27(12):2216-2218. DOI: 10.3969/j.issn.1671-7171.2010.12.012 . 

[67] 张慧芬,李基明,谢辉. 福建闽南地区支气管哮喘儿童主要过敏原检测和分析[J]. 中国生育健康杂志, 2016,27(2):152-154. DOI: 10.3969/j.issn.1671-878X.2016.02.015 . 

[68] 张迎俊. 山东地区过敏患者过敏原检测结果调查分析[J]. 中华全科医学, 2008,6(8):841-842. DOI: 10.3969/j.issn.1674-4152.2008.08.048 . 

[69] 朱芬芳,邱玲红. 浙江地区过敏患者血清过敏原检测和分析[C]. 杭州迪安医学检验中心有限公司. 成都:第十四届全国免疫学学术大会, 2021. 

[70] 郭琪,宋秦伟,李具琼,等. 北京市某儿童医院过敏性鼻炎儿童吸入性过敏原sIgE检测结果分析[J]. 中华预防医学杂志, 2024,58(3):400-405. DOI: 10.3760/cma.j.cn112150-20230912-00182 . 

[71] Unveiling Food Allergy Patterns: An Epidemiological Study in Northern China[EB/OL]. [ 2025-10-31]. https://events.rdmobile.com/Lists/Details/2597420. 

[72] 李丽娟,彭承悦,李志艳,等. 2017—2021年北京市某医院变态反应性皮肤病患者过敏原流行特征分析[J]. 中华预防医学杂志, 2023,57(12):2188-2195. DOI: 10.3760/cma.j.cn112150-20230825-00122 . 

[73] 李玉柱,张海燕,陈小雪,等. 山西省某医院呼吸道过敏性疾病患者过敏原sIgE检测分析[J]. 中华预防医学杂志, 2023,57(12):1978-1987. DOI: 10.3760/cma.j.cn112150-20230912-00178 . 

[74] 娄鸿飞,马思远,赵岩,等. 京津冀地区自报过敏性鼻炎病人吸入过敏原检测临床相关性分析[J]. 首都医科大学学报, 2017,38(5):665-670. DOI: 10.3969/j.issn.1006-7795.2017.05.008 . 

[75] 孟和宝力高,翟晓杰,赵文双,等. 内蒙古西部地区秋季过敏性鼻炎官兵吸入性过敏原检测分析[J]. 解放军医药杂志, 2009,21(3):16-17. DOI: 10.3969/j.issn.2095-140X.2009.03.007 . 

[76] 娜仁,孙瑗敏,李可,等. 2021—2023年天津市某儿童医院特应性皮炎患儿过敏原特异性IgE检测结果分析[J]. 中华预防医学杂志, 2024,58(6):799-805. DOI: 10.3760/cma.j.cn112150-20231214-00445 . 

[77] 闫红,郭映辉,黄珊珊,等. 河北中南部地区呼吸道疾病患儿过敏原特异性IgE检测结果分析[J]. 河北医药, 2022,44(17):2697-2700, 2704. DOI: 10.3969/j.issn.1002-7386.2022.17.036 . 

[78] 张婧,蒋雨婷,高露,等. 2022—2023年太原市春季气传花粉分布情况与过敏性鼻炎患者sIgE检测阳性的相关性研究[J]. 中华预防医学杂志, 2024,58(6):823-829. DOI: 10.3760/cma.j.cn112150-20231213-00442 . 

[79] 陈敏,李云,易红玲,等. 儿童哮喘变应原皮试与体外吸入物过敏原过筛试验和Ecp相关性检测分析[J]. 医学临床研究, 2008,25(1):124-125. DOI: 10.3969/j.issn.1671-7171.2008.01.046 . 

[80] 陈薇,欧书腾,陈礼娟,等. 郴州地区3803例儿童过敏性疾病常见过敏原检测分析[J]. 医学理论与实践, 2017,30(22):3. DOI: 10.19381/j.issn.1001-7585.2017.22.076 . 

[81]  杜文锦,张秋兴,张文超,等. 郑州地区成人自报过敏性鼻炎患者吸入过敏原分析[J]. 中华全科医学, 2022,20(10):1675-1677, 1804. DOI: 10.16766/j.cnki.issn.1674-4152.002676 . 

[82] 傅锦芳,刘文恩,陈霞. 长沙地区377例过敏儿童常见过敏原分析[J]. 湖南师范大学学报:医学版, 2015(6):43-45. DOI: CNKI:SUN:HNYG.0.2015-06-015 . 

[83] 高伟,周明锦. 河南地区1299例儿童14种食物过敏原IgG抗体检测结果分析[J]. 中国社区医师:医学专业, 2012,14(34):290-291. DOI: 10.3969/j.issn.1007-614x.2012.34.270 . 

[84] 高源,冯馨,彭韶. 河南地区2018年常见吸入性过敏原皮肤点刺试验结果分析[J]. 河南医学研究, 2020,29(10):1764-1766. DOI: CNKI:SUN:HNYX.0.2020-10-012 . 

[85] 桂碧玉. 河南省3 265例吸入性过敏原皮肤点刺试验结果分析[D]. 郑州:郑州大学, 2021. 

[86] 树叶,汤建萍,张丹,等. 儿童变态反应性疾病过敏原3 504例调查分析[J]. 中国当代儿科杂志, 201 0 ,12(9):720-722. DOI: CNKI:SUN:DDKZ.0.2010-09-013 . 

[87] 王润超,陈婷婷,陈少秀,等. 十堰地区1 103例过敏性皮肤病患者过敏原检测[J]. 中国麻风皮肤病杂志, 2016,32(10):616-619. DOI: CNKI:SUN:MALA.0.2016-10-017 . 

[88] 张廷华,胡友元. 怀化地区3460例过敏原筛查结果分析[J]. 中国医学创新, 2023,20(24):160-164. DOI: 10.3969/j.issn.1674-4985.2023.24.038 . 

[89] 赵艳,黄芳,何荆培,等. 湖北荆门地区变应性疾病常见吸入变应原调查分析[J]. 临床耳鼻咽喉头颈外科杂志, 2010(5):196-199. DOI: 10.3969/j.issn.1001-1781.2010.05.002 . 

[90] 陈迪,吴舜. 两广交界地区过敏原皮肤点刺试验1 088例结果分析[J]. 新医学, 2013,44(6):385-388. DOI: 10.3969/g.issn.0253-9802.2013.06.008 . 

[91] 符征,蔡飞,孙亮,等. 海南省过敏性鼻炎患者中过敏原分布情况[C]. 北京:第三届北京国际鼻-颅底外科技术及鼻变态反应研讨会论文集, 2006. DOI: ConferenceArticle/5aa29dcec095d72220a5be57 . 

[92] 黄丹. 广西成人哮喘过敏原分布特征及分析[D]. 南宁:广西医科大学, 2021. 

[93] 李世巧. 广西隆安县过敏性疾病患儿1 444例血清过敏原检测分析[J]. 系统医学, 2022,7(7):149-152. 

[94] 廖陈喜,黄东明,胡海圣,等. 广东地区儿童呼吸道过敏性疾病患者过敏原特异性IgE抗体检测的研究[J]. 中华预防医学杂志, 2021,55(5):613-619. DOI: 10.3760/cma.j.cn112150-20201217-01467 . 

[95] 林汉杰,李相新. 5 689例儿童过敏性疾病过敏原检测与分析[J]. 母婴世界, 2020(5):17-18. 

[96] 磨宾宇. 广西桂中地区儿童吸入性过敏原特点分析[J]. 饮食保健, 2020,7(8):287. 

[97] 王灵,陈实,况红艳,等. 海南地区哮喘儿童过敏原血清特异性IgE分析[J]. 现代预防医学, 2010,37(15):2834-2835. 

[98] 吴佳力,郑莹莹,苏屿,等. 海南地区变态反应性疾病患者血清中过敏原分布现状调查[J]. 现代预防医学, 2014,41(18):3401-3402, 3417. 

[99] 张玲,吴丽华,肖晗,等. 广东地区11 728例过敏原检测结果分析[J]. 检验医学与临床, 2012,9(6):657-658, 660. DOI: 10.3969/j.issn.1672-9455.2012.06.008 . 

[100] 赵青,邓慧林,郑佩,等. 海南省过敏性鼻炎的过敏原分布情况[J]. 中国热带医学, 2008,8(7):1185-1185. DOI: 10.3969/j.issn.1009-9727.2008.07.058 . 

[101] 陈超,周维康,曾丹,等. 重庆地区变态反应性疾病患者的变应原特征分析[J]. 重庆医科大学学报, 2019,44(1):94-99. DOI: 10.13406/j.cnki.cyxb.001904 . 

[102] 黄忠奎,陈平,丁钰,等. 四川绵阳地区过敏患者过敏原检测回顾分析[J]. 职业卫生与病伤, 2012,27(6):358-360. DOI: 10.3969/j.issn.1006-172X.2012.06.012 . 

[103] 蒋朝晖,孟强,郭艳丽,等. 2018—2020年贵州部分地区过敏人群过敏原谱变迁[J]. 检验医学与临床, 2022,19(18):2449-2453. DOI: 10.3969/j.issn.1672-9455.2022.18.001 . 

[104] 柯丹,刁庆春,邓抒琴. 重庆地区2 210例过敏性皮肤病患者过敏原检测分析[J]. 现代医药卫生, 2007,23(4):479-480. DOI: 10.3969/j.issn.1009-5519.2007.04.004 . 

[105] 沈川,石华,柳晓琴,等. 四川地区451例儿童过敏原特异性IgE定量检测分析及临床意义[J]. 中华检验医学杂志, 2017,40(3):191-194. DOI: 10.3760/cma.j.issn.1009-9158.2017.03.011 . 

[106] 师萍,张梅. 贵州地区过敏性皮肤病患者血清过敏原特异性IgE及总IgE检测结果分析[J]. 家庭医药.就医选药, 2020, (2):391. 

[107] 吴英,艾涛,罗荣华,等. 成都地区827例哮喘儿童过敏原皮肤点刺试验检测结果分析[J]. 重庆医学, 2010,39(17):2362-2363. DOI: 10.3969/j.issn.1671-8348.2010.17.052 . 

[108] 杨秀海,任娟娟,漆一飞,熊小茜,张江菊,崔玉霞. 贵阳地区儿童变应性鼻炎患者吸入性过敏原和血清IgE检测结果分析[C]. 北京:2012年全国鼻部感染与变态反应疾病暨鼻肿瘤专题学术会议, 2012. 

[109] 曹晨,姚晶晶,李婕,等. 链格孢菌在支气管哮喘儿童中致敏特点分析[J]. 国际呼吸杂志, 2022,42(16):1237-1241. DOI: 10.3760/cma.j.cn131368-20220321-00216 . 

[110] 褚琦琦. 宁夏地区儿童常见气道过敏性疾病吸入性变应原谱分析[D]. 银川:宁夏医科大学, 2022. 

[111] 贾媛媛,吴华杰,罗建峰,等. 陕西地区4 622例儿童变态反应性疾病过敏原分析[J]. 四川大学学报:医学版, 2021,52(5):7. DOI: 10.12182/20210960508 . 

[112] 李桂荣,王晓霞,徐燕,等. 甘肃地区286例咳嗽变异性哮喘儿童过敏原皮肤试验检测结果[J]. 中华临床免疫和变态反应杂志, 2019,13(3):195-198. DOI: 10.3969∕j.issn.1673-8705.2019.03.004 . 

[113] 王惠妩,徐佩茹,向阳冰,等. 新疆地区过敏性鼻炎患儿过敏原检测分析[J]. 临床儿科杂志, 2007,25(1):30-32. DOI: 10.3969/j.issn.1000-3606.2007.01.010 . 

[114] 王燕,肖力绵,闫海粟,等. 新疆地区5 019例变应性鼻炎吸入过敏原谱特点分析[J]. 中华耳鼻咽喉头颈外科杂志, 2022,57(4):474-478. DOI: 10.3760/cma.j.cn115330-20210622-00365 . 

[115] 徐淼源,叶清媛,张嘉乐,等. 中国西北地区1 161例呼吸道过敏性疾病患者过敏原sIgE分布特征及致敏模式研究[J]. 中华预防医学杂志, 2023,57(9):1355-1363. DOI: 10.3760/cma.j.cn112150-20230507-00352 . 

[116] 杨庆娟,高芬. 青海地区支气管哮喘患者常见吸入性过敏原分析[J]. 中外医学研究, 2010,8(7):7-8. DOI: 10.3969/j.issn.1674-6805.2010.07.004 . 

[117] 岳邦振,伏国庆,宋向前. 甘肃省天水地区常见吸入性过敏原的调查分析[J]. 中国基层医药, 2006,13(4):668. DOI: 10.3760/cma.j.issn.1008-6706.2006.04.080 . 

[118] 姜洪杰. 吉林地区春季过敏原检测结果分析[J]. 中国现代药物应用, 2015,(23):29-30. DOI: 10.14164/j.cnki.cn11-5581/r.2015.23.019 . 

[119] 李洋,马程远,刘红梅,等. 吉林省过敏原皮肤点刺试验561例阳性结果分析[J]. 中国老年学杂志, 2011,31(18):3497-3498. DOI: 10.3969/j.issn.1005-9202.2011.18.027 . 

[120] 林小平,宋薇薇,高军,等. 辽宁地区过敏性支气管哮喘患者变应原分布特征[J]. 国际呼吸杂志, 2009,29(7):389-391. DOI: 10.3760/cma.j.issn.1673-436X , 2009.07.002. 

[121] 翁田田. 辽宁地区儿童特应性皮炎及荨麻疹过敏原检测分析[D]. 沈阳:中国医科大学, 2020. 

[122] 张红岩,臧文锋,谢盼盼,等. 黑龙江地区过敏原血清特异性IgE抗体结果分析[J]. 中国科技期刊数据库 医药, 2020(7):00080-00081. 

[123] 李爱林,余咏梅,徐学梅,等. 昆明地区致敏花粉的调查分析[J]. 云南医药, 2017,38(1):71-74. 

[124] 关凯,向莉,倪鑫,等. 过敏原特异性IgE检测结果临床解读中国专家共识[J]. 中华预防医学杂志, 2022,56(6):707-725. DOI: 10.3760/cma.j.cn112150-20220320-00263 . 

[125] Luo W ,Huang H ,Zheng P ,et al. CCD Inhibition Test Can Improve the Accuracy of the Detection of Pollen and Seed Food Allergen-Specific IgE in Southern China[J]. J Asthma Allergy, 2021,14:439-447. DOI: 10.2147/JAA.S302920 . 

[126] 赵文玲,蔡蓓,石楚琪,等. 交叉反应性糖类抗原决定簇抗体吸附剂在过敏原特异性 IgE 抗体检测中的应用分析[J]. 中华预防医学杂志, 2024,58(9):1379-1383. DOI: 10.3760/cma.j.cn112150-20240615-00475 . 

[127] Johansen JD ,Aalto-Korte K ,Agner T ,et al. European Society of Contact Dermatitis guideline for diagnostic patch testing-recommendations on best practice[J]. Contact Dermatitis, 2015,73(4):195-221. DOI: 10.1111/cod.12432 . 

[128] 周薇. 口服食物激发试验面临的问题和挑战[J]. 中华实用儿科临床杂志, 2021,36(12):913-915. DOI: 10.3760/cma.j.cn101070-20210510-00510 . 

[129] 甘辉,吴丽婷,孙宝清. 尘螨过敏的分子诊断策略及管理[J]. 中华预防医学杂志, 2024,58(1):148-154. DOI: 10.3760/cma.j.cn112150-20231129-00384 . 

[130] 黄志锋,李奥利,朱惠清,等. 毛皮动物过敏原组分诊断:主要组分鉴别及临床管理策略[J]. 中华预防医学杂志, 2024,58(6):931-940. DOI: 10.3760/cma.j.cn112150-20240403-00274 . 

[131] 黄惠敏,李奥利,罗文婷,等. 食物过敏的组分诊断:牛奶和鸡蛋致敏组分的精准识别[J]. 中华预防医学杂志, 2024,58(8):1278-1284. DOI: 10.3760/cma.j.cn112150-20240518-00401 . 

[132] Cui Y ,Yu L ,Teng F ,et al. Transcriptomic/proteomic identification of allergens in the mite Tyrophagus putrescentiae[J]. Allergy, 2016,71(11):1635-1639. DOI: 10.1111/all.12999 . 

[133] Hu R ,Huang H ,Zhou Y ,et al. A Chromosomal-Level Genome of Dermatophagoides farinae, a Common Allergenic Mite Species[J]. Int J Genomics, 2024,3779688. DOI: 10.1155/2024/3779688 . 

[134] Zhou Y ,Klimov PB ,Gu X ,et al. Chromosome-level genomic assembly and allerg ome inference reveal novel allergens in Tyrophagus putrescentiae [J]. Allergy, 2023,78(6):1691-1695. DOI: 10.1111/all.15656 . 

[135] Cui Y ,Teng F ,Yu L ,et al. Sequential epitopes of Dermatophagoides farinae allergens identified using peptide microarray-based immunoassay[J]. IUBMB Life, 2016,68(10):792-798. DOI: 10.1002/iub.1540 . 

[136] Cui Y ,Yu L ,Zhou Y ,et al. Mimotope identification of dust mite allergen Der f 5 using phage-displayed random peptide libraries[J]. Mol Med Rep, 2016,14(5):4816-4822. DOI: 10.3892/mmr.2016.5848 . 

[137] Zhou Y ,Li L ,Zhou D ,et al. One panel with four single nucleotide polymorphisms for Chinese children with asthma: Integrating public data and whole exome sequencing[J]. Pediatr Allergy Immunol, 2024,35(6):e14182. DOI: 10.1111/pai.14182 . 

[138] Khan M ,Banerjee S ,Muskawad S ,et al. The Impact of Artificial Intelligence on Allergy Diagnosis and Treatment[J]. Curr Allergy Asthma Rep, 2024,24(7):361-372. DOI: 10.1007/s11882-024-01152-y . 

[139] Macmath D ,Chen M ,Khoury P . Artificial Intelligence: Exploring the Future of Innovation in Allergy Immunology[J]. Curr Allergy Asthma Rep, 2023,23(6):351-362. DOI: 10.1007/s11882-023-01084-z . 

[140] Vanbreugel M ,Fehrmann RSN ,Bügel M ,et al. Current state and prospects of artificial intelligence in allergy[J]. Allergy, 2023,78(10):2623-2643. DOI: 10.1111/all.15849 .



声明:
1、凡本网注明“来源:小桔灯网”的所有作品,均为本网合法拥有版权或有权使用的作品,转载需联系授权。
2、凡本网注明“来源:XXX(非小桔灯网)”的作品,均转载自其它媒体,转载目的在于传递更多信息,并不代表本网赞同其观点和对其真实性负责。其版权归原作者所有,如有侵权请联系删除。
3、所有再转载者需自行获得原作者授权并注明来源。

最新评论

关闭

官方推荐 上一条 /3 下一条

客服中心 搜索 洽谈合作
返回顶部