立即注册找回密码

QQ登录

只需一步,快速开始

微信登录

微信扫一扫,快速登录

搜索

“多重检测新突破:FARSIGHTs技术实现单管内同时检测多个点突变”

2026-1-14 11:06| 编辑: 沙糖桔| 查看: 976| 评论: 0|来源: 小桔灯网|作者:动力彩虹

摘要: 作者开发了 FARSIGHTs,这是一种不含酶的单核苷酸特异性 RNA 转换器,它利用耦合的toehold-exchange反应来实现高序列特异性。

前言


单核苷酸多态性(SNPs)和单核苷酸变异(SNVs)是影响多种生物过程的关键因素,包括蛋白质功能、疾病易感性、药物反应和进化适应。SNP和SNV的检测在遗传疾病识别、病原体耐药性评估及感染传播预防中的关键作用。尽管现有技术如基因组测序、微阵列、PCR及CRISPR诊断方法各有优势,但它们普遍存在依赖复杂设备、成本高昂、操作时间长或成本高等问题。因此,开发一种能够快速、低成本、多重检测单核苷酸突变的即时诊断技术,仍然是一个迫切的需求。


近日,亚利桑那州立和佛罗里达大学在杂志Nature chemistry上发表了一篇题为“Programmable fluorescent aptamer-based RNA switches for rapid identification of point  mutations”的文章。作者开发了基于核酸适配体的不含酶RNA开关FARSIGHTs,可以快速和多重检测几乎任何具有单核苷酸特异性的靶序列。FARSIGHT探针的激活可以在5分钟内发生,与上游扩增分离。将FARSIGHTs与等温扩增相结合,可以通过强荧光输出在 attomolar下检测单核苷酸突变。使用这种方法,作者从临床唾液样本的RNA中100%准确地区分出SARS-CoV-2 Omicron变体。FARSIGHTs可以很容易地重新编程以对新出现的病原体进行基因分型,在即时传染病监测和个性化医疗保健应用中具有潜在的用途。

图片来源:Nature chemistry



主要内容



1

FARSIGHT 设计原理


FARSIGHT 利用了一对耦合的toehold-exchange反应,将 RNA 结合与适体茎结构形成联系起来。在没有靶标RNA时,FARSIGHT探针的荧光RNA适配体的核心茎干被一个发夹结构锁住,处于“关闭”(OFF)状态,荧光背景极低。靶标RNA存在时,首先与探针上的“对接区域”稳定结合,发生‌第一步toehold-exchange反应,并确立了 FARSIGHT与靶标复合物的中间状态。若靶标是野生型(WT),即使仅有一个核苷酸不匹配,也会在中间态形成一个单核苷酸“鼓包”,造成能量惩罚,从而将平衡推回OFF状态,阻止后续激活。对于正确突变靶标,释放的单链域会启动第二轮toehold-exchange反应,会导至了‌荧光RNA适配体核心茎干的形成‌。一旦适配体正确折叠,即可结合其对应的荧光分子,生成强烈的荧光信号,进入“开启”(ON)状态(图b)。


整个激活过程最快可在‌5分钟内‌发生,无需上游扩增步骤。这种多米诺骨牌式的耦合反应机制,通过精确的能量控制,实现了对单碱基差异的高灵敏、高特异性识别。 


FARSIGHT 的作用原理概述。图片来源:Nature chemistry


2

利用 FARSIGHTs 检测突变 


作者针对SARS-CoV-2 S 基因中的 P681R 突变位点设计了一个FARSIGHT检测。结果显示,引入突变 RNA 靶标后, FARSIGHT反应在 30 分钟内荧光显著增加,而野生型靶标则接近背景水平(图d、e),其 VAF 检测灵敏度可低至 0.1%(图f)。


不仅如此,作者通过在靶标RNA区域(共21个位置)逐一引入单核苷酸替换,证明FARSIGHT能够区分‌所有位置‌的单点突变,包括形成G·U摆动碱基对的突变


FARSIGHTs 检测 SARS-CoV-2突变的表征。图片来源:Nature chemistry


3

FARSIGHTs利用不同适配体进行点突变的多重检测


 FARSIGHT的设计兼容多种荧光RNA适配体-荧光分子对(如Broccoli、Corn、Red Broccoli、Pepper、Mango-III)。利用这些光谱可区分的输出信号,作者成功实现了‌在单管内同时检测2个、3个甚至4个不同的点突变(图b–i)‌。此外,通过将Mango-III适配体与生物素化荧光分子TO1-biotin结合,还实现了‌横向流动试纸条LFA‌的比色或荧光读出,为多重检测提供了更简便的方案。


FARSIGHTs利用具有不同适配体进行点突变的多重检测。图片来源:Nature chemistry


4

FARSIGHTs可与等温扩增技术相结合以检测低浓度的 RNA 目标


通过与核酸序列依赖性扩增(NASBA)技术联用,FARSIGHT能够检测浓度‌低至30拷贝/微升‌的SARS-CoV-2病毒RNA(新冠病毒的 XBB 奥密克戎亚变体),并有效区分不同的变异株(图b和c)。作者还开发了封闭试管的检测格式,在单管内完成NASBA扩增和FARSIGHT检测,简化了工作流程,降低了污染风险,检测限最低可达‌200拷贝/微升(图e)‌,满足临床样本检测需求。


FARSIGHTs可与等温扩增技术相结合以检测低浓度的 RNA 目标。图片来源:Nature chemistry


5

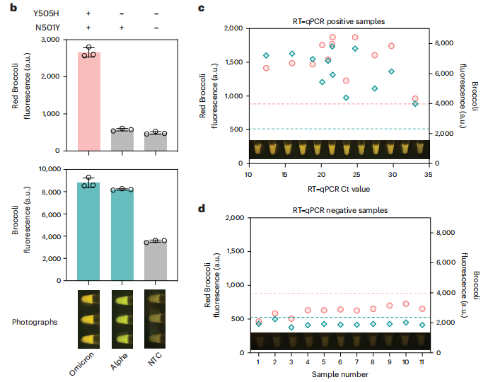
临床唾液样本中 SARS-CoV-2 变异株的 SNP 识别


 作者将基于NASBA的FARSIGHT双位点检测方案应用于实际的临床唾液样本。使用针对N501Y(主要变异株通用)和Y505H(Omicron特异性)的FARSIGHT,成功从12份阳性样本(经测序确认为Omicron BA.5)中检出病毒并准确分型(图c),与RT-qPCR结果完全一致,而11份阴性样本均无显著信号(图d)。


临床唾液样本中 SARS-CoV-2 变异株的 SNP 识别。图片来源:Nature chemistry




总结与讨论


作者开发了 FARSIGHTs,这是一种不含酶的单核苷酸特异性 RNA 转换器,它利用耦合的toehold-exchange反应来实现高序列特异性。在存在野生型靶标的情况下,FARSIGHTs 产生的最低背景荧光使得能够检测到突变 RNA 靶标,其变异丰度低至 0.1%。FARSIGHTs 可与多种不同的荧光适配体兼容,能够实现任意突变的单管多重检测,包括那些产生 G•U 摇摆的突变。通过与恒温扩增技术的结合,FARSIGHTs 能够检测从临床唾液样本中提取的低丰度 RNA 靶标中的突变。


对比现有技术,FARSIGHT具有诸多优势。FARSIGHT‌成本较低,估计每个反应成本约为‌1.76美元‌,远低于测序和某些PCR/CRISPR方法。且无需酶促信号转换,激活快(最快5分钟),设备要求简单,适合POCT应用。FARSIGHT‌不依赖PAM序列‌,可靶向RNA目标中长达21个核苷酸窗口内的任意突变,克服了CRISPR-Cas系统的靶向限制。FARSIGHT未来可应用于检测RNA修饰、小分子或蛋白质,甚至可在‌活细胞中进行实时突变成像‌,为研究DNA损伤修复、基因组突变动态等细胞生物学过程提供了强有力的新工具。

声明:
1、凡本网注明“来源:小桔灯网”的所有作品,均为本网合法拥有版权或有权使用的作品,转载需联系授权。
2、凡本网注明“来源:XXX(非小桔灯网)”的作品,均转载自其它媒体,转载目的在于传递更多信息,并不代表本网赞同其观点和对其真实性负责。其版权归原作者所有,如有侵权请联系删除。
3、所有再转载者需自行获得原作者授权并注明来源。

最新评论

关闭

官方推荐 上一条 /3 下一条

客服中心 搜索 洽谈合作
返回顶部