立即注册找回密码

QQ登录

只需一步,快速开始

微信登录

微信扫一扫,快速登录

搜索
小桔灯网 门户 资讯中心 法规政策 查看内容

国内首个,省级医保局、卫健委联合发布检验组套清单!

2026-1-24 20:39| 编辑: 沙糖桔| 查看: 2208| 评论: 0|来源: 数智检验医学

摘要: 向”成本中心“转变的临床实验室,正被倒逼完成从”对标本负责“向”对患者负责“的临床价值导向转型


01



广西版检验组套发布

医保局联合发布是重点


近日,广西壮族自治区医保局和广西壮族自治区卫健委联合发布了关于印发《广西常用检验项目医嘱组套建议(2026试行版)》(下称《组套建议》)的通知。




刚刚过去的2025年,包括北京、陕西、广东等在内的多个省市都已经发布了各自辖区的检验组套建议。


这些检验组套建议的出台,一定程度上“松绑”了检验行业的后续发展。但对于检验从业者而言,医保局的合规审查始终是工作开展的第一道“红线”。


而广西这份《组套建议》比较特殊的地方在于,这是国内首份由省级医保局与卫生健康委联合发文推出的地方性检验组套建议。


检验组套的落地离不开医保支付的支撑,而医保部门是医疗服务价格、支付标准的制定主体。仅由卫健部门主导的组套若未对接医保政策,可能出现 “临床合规但支付无依据” 的困境,这也是检验从业者一直以来担忧的重点。


另外,检验组套需兼顾临床诊疗、患者负担、机构运营、医保基金可持续等多重诉求,医保部门的全程参与也能更好实现各方利益的平衡。



02



各地检验组套建议

各具特色


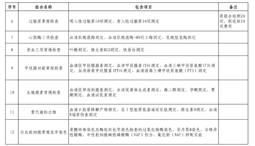
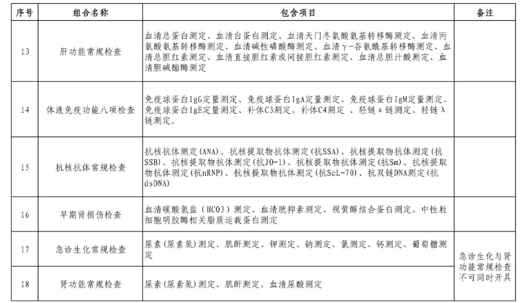
当然,其他各地方版本的检验项目组套建议各具特色。


从中我们能很清楚的看到,检验组套管理并非简单“应拆尽拆”,而是在充分考虑临床诊疗需求,充分依据相关权威机构规范和保障临床诊疗质量安全的前提下,对检验组合的科学梳理和重新设置。


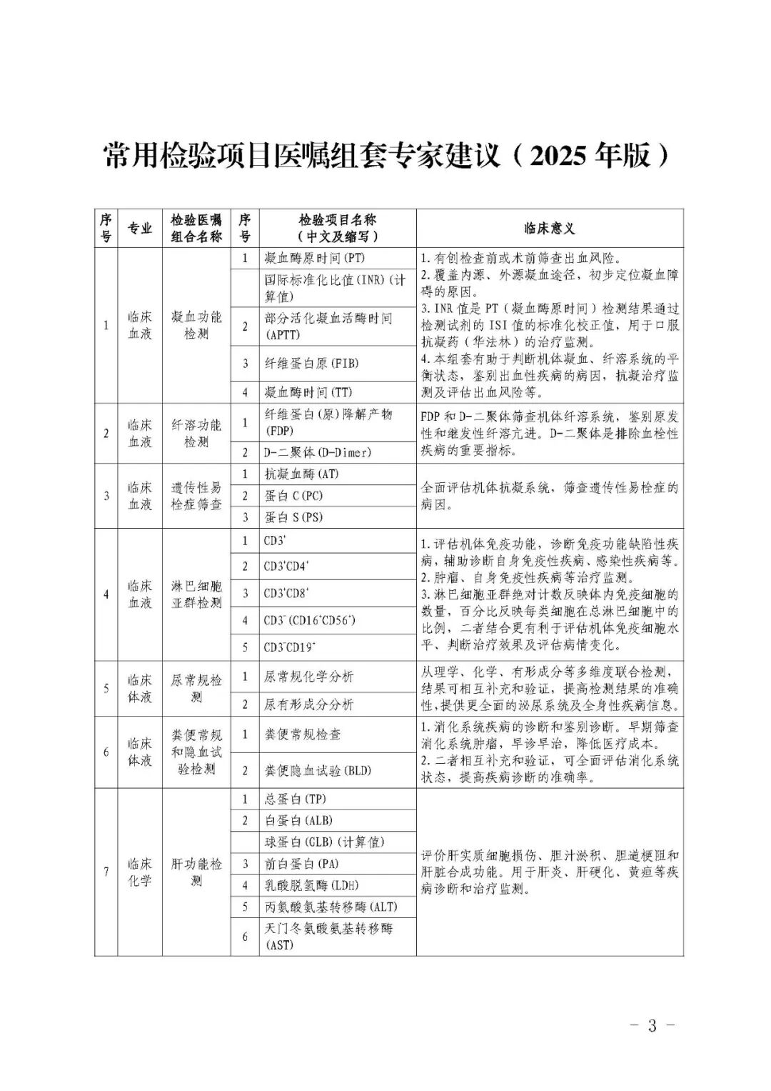
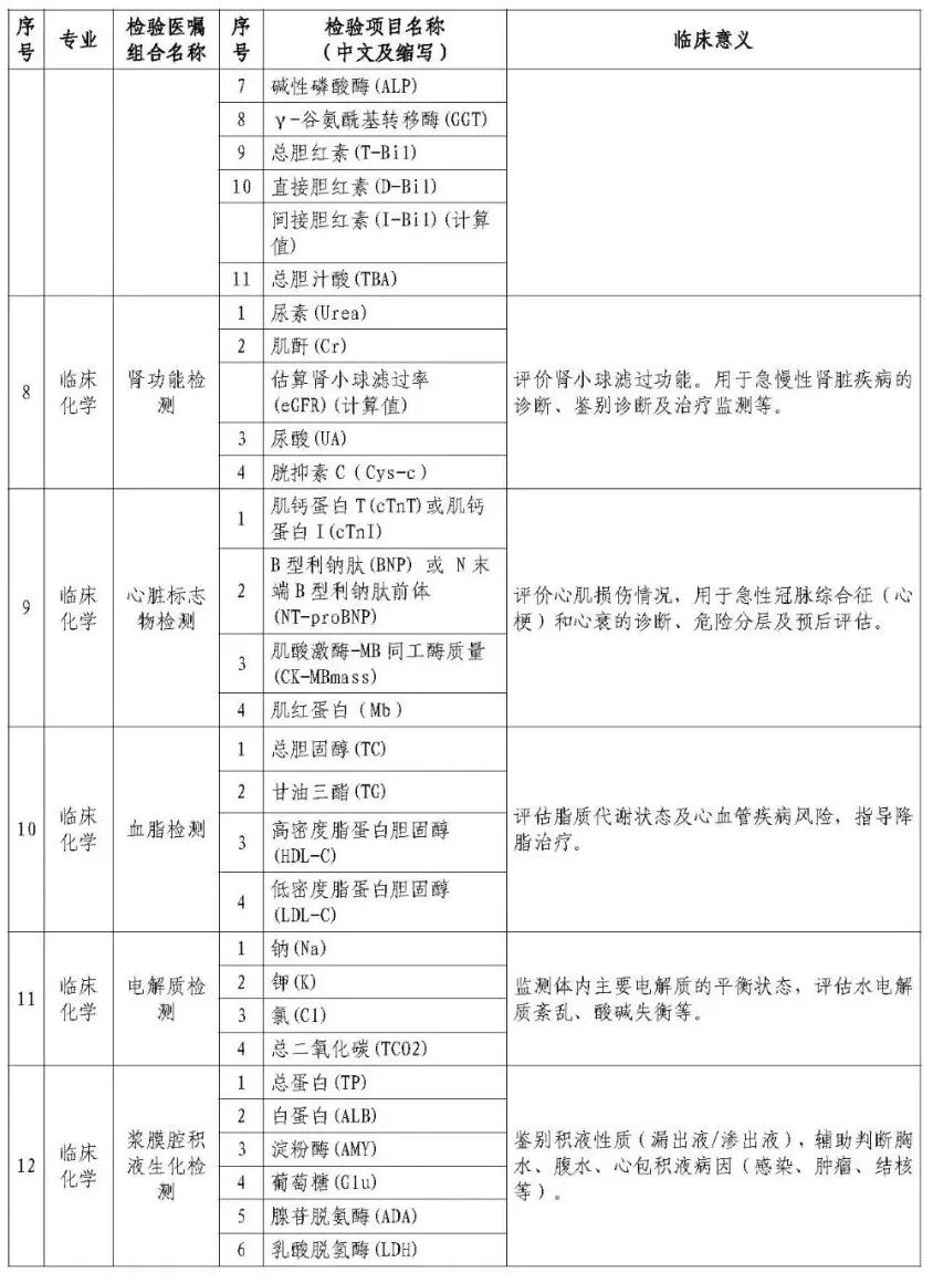
2025年9月,北京市卫生健康委《关于印发<常用检验项目医嘱组套专家建议(2025年版)>的通知》,提出包含27项组套设置的《建议》供下辖各单位参考。《建议》同时强调,各医疗机构可以根据本机构临床需要和专科特色,制定完善项目组套。此举将决定权下放给各医疗机构,充分依据临床诊疗指南或循证证据,确保临床诊疗需求。







之后,陕西省卫生健康委《关于印发<临床疾病筛查常见检验项目基本组合清单(试行)>的通知》,提出对没有条件开展梳理论证的医疗机构,可参照《清单》执行。然而,更多医疗能力建设较为完善,尤其是达到三级标准的医疗机构,应结合临床工作实际,进行深入全面梳理论证。




在广东省临床检验中心牵头起草的《广东省基础临床检验项目医嘱组套专家建议(2026年)(征求意见稿)》中,不仅给出了组套建议和临床检测意义,则是将组套依据详细列举出来,方便后续落地过程中各方加深对项目设置的理解。 



《江苏省检验组套专家建议(征求意见稿)》中则包含了48项检验组套建议,内容更加丰富、全面,针对性也更强。其中,针对儿童血培养、女性生殖系统肿瘤标志物检测等特殊临床场景与需求,均专门设置了专属组套,进一步贴合不同人群、不同病症的诊疗适配性。



03


检验组套优化

应当坚持患者获益


对于医务工作者而言,我们需要认识到每一个组套都有其特定的临床适用场景,因此,在实际应用中,应始终强调检验项目的针对性和个体适宜性。若机械性地对每位患者采用同一套检验流程,不仅无法体现诊疗的精准性,还是有可能会出现过度诊疗的问题。


毕竟,医疗的最终目的还是患者获益。


对于检验工作者而言,过去临床实验室作为医疗机构的“利润中心”,仅对标本负责的责任机制在医疗改革的大背景下正在逐渐失效。


如今,向”成本中心“转变的临床实验室,正被倒逼完成从”对标本负责“向”对患者负责“的临床价值导向转型。


这种转型需求对检验人的临床能力提出了具体、可操作的要求。这些要求通过工作场景、政策文件、行业趋势等形成倒逼机制,不仅倒逼个体检验人的临床能力提升,也在倒逼检验医学学科从“辅助诊疗”加速向“参与临床决策”拓展。


这需要检验人会同临床等多学科共同沟通,对齐各自对不同疾病组套的临床价值和必要性的理解,在确保临床诊疗需求的前提下,既避免过度检查,又要降低漏检漏诊风险。这种临床需求的精准匹配能力,或将成为未来检验人自身竞争优势的重要体现。


乐观点看,以检验组套优化为代表的检验精细化管理可能将进一步放大检验医学在整个医疗体系中的临床价值和社会价值,为学科发展争取更多政策支持和资源投入。


声明:
1、凡本网注明“来源:小桔灯网”的所有作品,均为本网合法拥有版权或有权使用的作品,转载需联系授权。
2、凡本网注明“来源:XXX(非小桔灯网)”的作品,均转载自其它媒体,转载目的在于传递更多信息,并不代表本网赞同其观点和对其真实性负责。其版权归原作者所有,如有侵权请联系删除。
3、所有再转载者需自行获得原作者授权并注明来源。

最新评论

关闭

官方推荐 上一条 /3 下一条

客服中心 搜索 洽谈合作
返回顶部