立即注册找回密码

QQ登录

只需一步,快速开始

微信登录

微信扫一扫,快速登录

搜索
小桔灯网 门户 资讯中心 投融动态 查看内容

IVD争抢“脑机接口第一股”,又一企业冲刺IPO!

2026-2-6 14:40| 编辑: 鹏哥| 查看: 2343| 评论: 0|来源: 科创板日报

摘要: 近年来脑机接口迎政策与市场机遇,预计2040年我国相关市场规模有望突破1200亿元,但技术发展仍面临多重挑战。

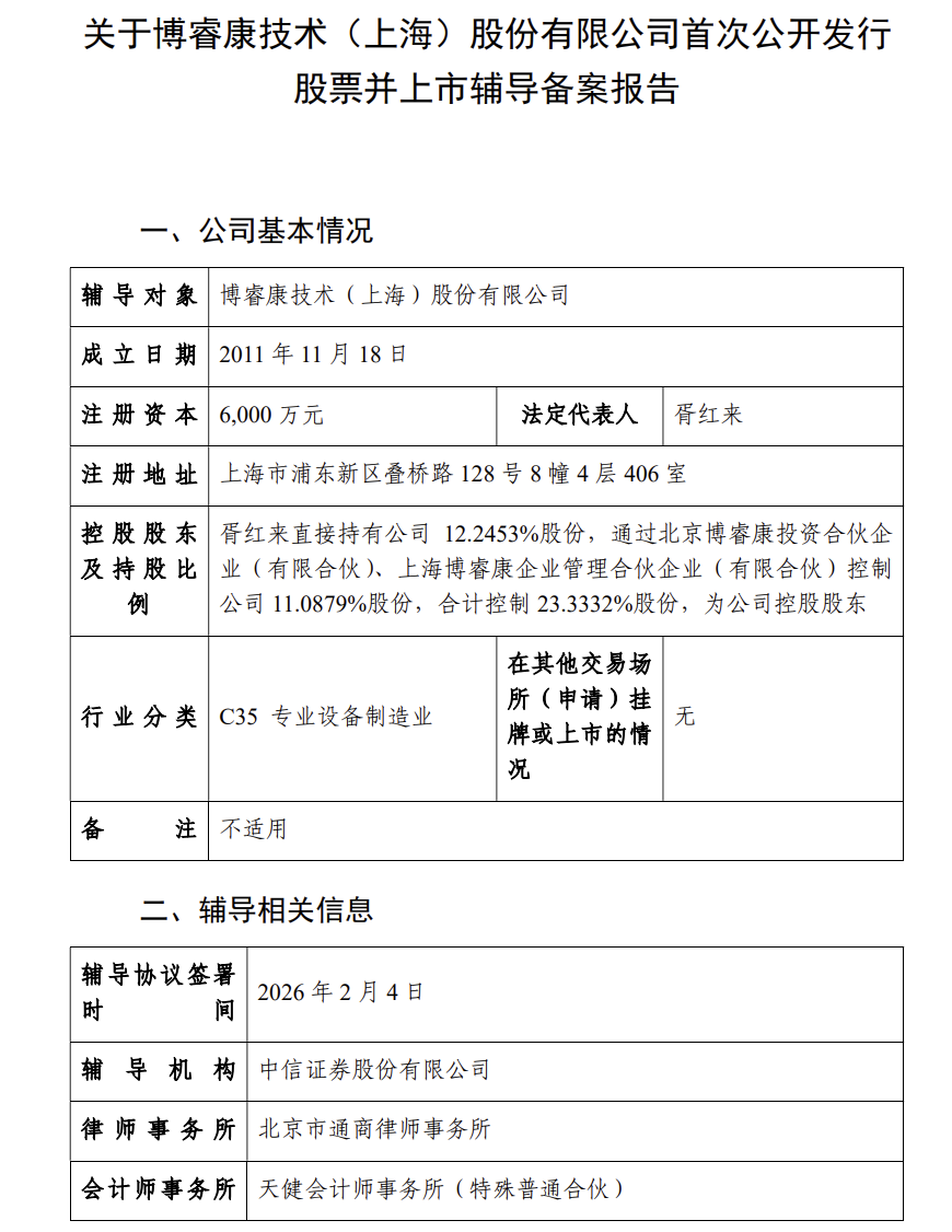
2月6日,据证监会IPO辅导公示系统信息显示,脑机接口企业博睿康技术(上海)股份有限公司(以下简称“博睿康”)已于2月4日完成IPO辅导备案登记,辅导券商为中信证券,这也意味着博睿康正式启动了科创板IPO进程。

图片

欲冲刺A股“脑机接口第一股”

博睿康成立于2011年11月,核心团队由来自脑机智能全球Top5的清华大学神经工程实验室,以及临床神经领域的医疗市场专家组成,该公司以“脑-机接口”技术为核心,专业从事脑-机接口系统相关设备的研发、生产和相关技术服务。

另有报道称,博睿康董事长胥红来、总经理黄肖山均出自清华大学生物医学工程系,师从该校院系教授洪波。

据公开信息,目前博睿康的产品目前主要分为临床诊疗和科研教学两个系列,前者主要包括了数字脑电图机、经颅电刺激系统等,后者则包括了多模态的采集系统、多模态的脑成像系统、多导生理信号记录仪等。其中,博睿康的经颅电刺激仪和脑电图机已获得医疗器械注册证,主要用于神经调控、康复治疗辅助以及脑功能的监护评估等。

博睿康的另一代表性产品为其与清华大学生物医学工程系洪波教授团队合作研发的NEO无线微创植入脑机接口系统(以下简称NEO),该产品是全球首款采用硬膜外植入与全无线传输设计的脑机接口产品。

资料显示,NEO属于侵入式脑机结合和非侵入式脑机接口外的第三种技术路线——“半侵入式”微创技术,即通过微创手术,将硬币大小的电极植入颅骨下、硬脑膜外的部位,这里距大脑神经元很近,但不直接接触神经元细胞,不会破坏神经组织,采用了近场无线供电和传输信号,无需在大脑中植入电池。

2023年10月,NEO在北京宣武医院成功进行首例临床植入试验,后又陆续在北京天坛医院、上海华山医院、江苏省人民医院等开展临床可行性试验。2024年8月,NEO进入国家药监局创新医疗器械特别审评通道,成为我国首款进入创新医疗器械特别审查程序的脑机接口产品。

2025年5月,NEO的全国多中心GCP注册临床试验正式启动,截至12月,已有32位颈部脊髓受损患者在全国11家医院完成NEO植入手术,根据其临床试验总结会的信息披露,全部患者均成功实现居家脑控抓握辅助与康复训练,在主要临床终点上实现了100%达标。

根据博睿康的规划,NEO或将很快正式向国家药监局提交三类创新医疗器械注册申请,若最终顺利获批,该产品有望成为国内首款上市的植入式脑机接口产品。另据博睿康此前披露,此次申请注册的为NEO1.0版本,后续推出的2.0版本将新增语言解码、小肢体解码等功能。

在启动上市辅导前,博睿康已完成多轮融资,多家知名投资机构为其站台。

2015年12月,博睿康完成1200万元天使轮融资,主要投资方为熔拓资本,该资本机构后又参与了公司的B轮和C轮融资;2018年3月,博睿康再完成3000万元Pre-A轮融资,凯风创投、中经合集团为主要投资方。

此后,博睿康又陆续完成五轮融资,引入了红杉中国、松禾资本、华控基金、浦东创投、百度风投等知名机构,其中最新一轮为2025年完成的D+轮融资,投资方包括达晨财智、中关村发展等,投后估值达到35-40亿元。

图片

另据辅导备案报告显示,胥红来直接持有公司12.2453%股份,通过北京博睿康投资合伙企业(有限合伙)、上海博睿康企业管理合伙企业(有限合伙)控制公司11.0879%股份,合计控制23.3332%股份,为博睿康的控股股东。

强脑科技亦秘赴港交所闯关

值得关注的是,在博睿康之前,有报道称,被称为“杭州六小龙”的强脑科技已秘密提交香港IPO申请,该公司成立于‌2015年2月‌,由创始人韩璧丞率领团队在哈佛大学创新实验室孵化而来,主要致力于非侵入式脑机接口技术的研发。

据强脑科技官网显示,其产品覆盖智能仿生、智能健康和智能教育三个方面,当前,其已推出智能仿生手、脑机智能安睡仪、脑机接口注意力训练系统等多款产品。其中,智能仿生手和智能仿生腿均已获得美国FDA的上市许可,针对儿童ADHD(俗称“多动症”)头戴式脑电产品“专注欣”医疗版也于2026年1月在国内获批上市。

截至目前,强脑科技已完成六轮融资,其最早于2016年3月和6 月先后完成天使轮与Pre-A轮融资,其中天使轮由翰潭投资投资,融资金额未对外披露。后续融资中,又引入了中国电子、光大控股、德迅资本、鼎晖投资、道氏技术、三七互娱创投基金等机构。

2026年1月,强脑科技完成约20亿元人民币融资,投资方包括 IDG、华登国际、蓝思科技、领益智造等,还有中国香港、美国多家顶级家族办公室参与其中,该笔融资也是目前全球脑机接口领域的第二大单笔融资。

近年来,脑机接口作为前沿未来产业,在国内迎来政策与市场的双重发展机遇。

2025年,工信部等七部门联合发布《关于推动脑机接口产业创新发展的实施意见》,明确将脑机接口纳入未来产业培育重点。国家“十五五”规划建议则将“脑机接口”列为六大“未来产业”之一。在上海2026年政府工作报告中,也明确将脑机接口等列为重点培育的未来产业。

有数据显示,预计到2040年,我国脑机接口行业综合市场规模有望突破1200亿元,其中设备为主的直接市场规模或将超500亿元;细分市场中,科研级市场规模预计实现约10倍增长,消费级市场规模增长更将超50倍。

不过,行业普遍认为,脑机接口技术目前仍处于发展早期,要真正实现医疗场景的规模化应用,还需跨越规范严谨的人体临床验证、伦理规范等多重门槛。

声明:
1、凡本网注明“来源:小桔灯网”的所有作品,均为本网合法拥有版权或有权使用的作品,转载需联系授权。
2、凡本网注明“来源:XXX(非小桔灯网)”的作品,均转载自其它媒体,转载目的在于传递更多信息,并不代表本网赞同其观点和对其真实性负责。其版权归原作者所有,如有侵权请联系删除。
3、所有再转载者需自行获得原作者授权并注明来源。

最新评论

关闭

官方推荐 上一条 /3 下一条

客服中心 搜索 洽谈合作
返回顶部