立即注册找回密码

QQ登录

只需一步,快速开始

微信登录

微信扫一扫,快速登录

搜索

分离、标记细胞外囊泡的自动化设备,可高准确率应用于临床癌症检测与分类

2026-2-27 11:00| 编辑: 沙糖桔| 查看: 968| 评论: 0|来源: 小桔灯网|作者:动力彩虹

摘要: 作者设计了一种名为 SpinEx的紧凑型圆盘设备,可自动分离全血样本中的EV并进行多重免疫标记。

液体活检为获取肿瘤相关分子信息提供了一种微创方法,能够监测疾病进展 ,其中,细胞外囊泡(EVs)是一种有潜力的分析物。分析肿瘤来源的EV能够为肿瘤的动态状态提供有价值的信息,有可能改善癌症诊断和治疗监测。尽管EV前景乐观,但基于EV的检测很难被转化为临床实践,主要障碍在于EV分析所需的样本制备过程繁杂且需要人工操作。因此,要使 EV 诊断发挥其临床潜力,迫切需要开发能够解决样本处理中关键技术挑战的系统,包括高纯度 EV 分离、高通量处理,以及自动化。

前言



近日,来自美国和韩国的研究团队合作在杂志Nature Biomedical Engineering上发表了一篇题为“Automated disc device for multiplexed extracellular vesicle isolation and labelling from liquid biopsies in cancer diagnostics”的文章。作者设计了一种名为SpinEx的紧凑型圆盘设备,可自动分离全血样本中的EV并进行多重免疫标记。在一项初步临床研究中,SpinEx 处理的囊泡能够以90%的准确率和97%的特异性区分癌症样本和非癌症样本,并以96%的准确率对5种肿瘤类型进行分类。这些结果说明,SpinEx能够实现从血液中自动且多路处理EV,这可能有助于开发出临床上可行的癌症检测和分类检测方法。

图片来源:Nature Biomedical Engineering




主要内容


#1

SpinEx 系统设计概述

SpinEx核心理念是实现液体活检中EV样本处理的自动化,能‌自动进行血浆分离、将高纯度的EVs富集到微珠上,并针对多达16种目标蛋白进行荧光标记。作者设计了一个圆盘来在一个单一设备中完成整个EV的制备过程(下图a):(1)将血浆与全血分离,(2)通过去除脂蛋白颗粒和可溶性蛋白质来富集EV,(3)将EV捕获在预先加载的微珠上,并随后对捕获的EV进行生物素化,以及(4) 标记EV。一个SpinEx圆盘布置了两个检测单元(图 b),每个单元都整合了对应于检测步骤的功能模块。


作者还设计了一个台式旋转系统来操控SpinEx 圆盘(图 d)。该系统包含一个支架和一个磁性固定器来安装转盘,一个直流电机用于转盘旋转,以及一个数字相机用于过程监控。系统可与外部计算机进行连接,用于接收用户指令。


SpinEx方法概述。图片来源:Nature Biomedical Engineering


#2

EV的富集、提取和标记流程  

SpinEx首先从全血中分离出EV,这一过程包括通过离心、层析以及微珠捕获(下图a)。首先进行血浆分离,将全血加入Input腔体(150 微升),离心圆盘会使细胞成分沉淀,而血浆则留在靠近盘中心的通道中。分离出的血浆会被引入层析柱色谱柱,去除血浆中的大量脂蛋白颗粒,富集EVs。接下来,SpinEx利用高密度矿物油的置换作用,将位于外周的含EV样本“推”向碟片中心,实现了‌反离心方向的流体运输‌。富集的EVs被转移到装有微珠‌的腔体中,通过物理吸附‌无偏好性地捕获整个EV群体‌。捕获后,EVs被生物素化,微珠-EV复合物随后被‌自动均等分至8个独立的标记腔室‌,每个腔室预装了针对一种特定靶蛋白的一抗。最后,加入荧光标记的链霉亲和素(用于定量总EV量)和荧光二抗,完成多重标记。


EV的富集、提取和标记流程。图片来源:Nature Biomedical Engineering


#3

SpinEx系统的性能优化

研究人员对SpinEx的每个模块进行了细致的优化。在‌血浆分离‌步骤中,作者设计了带有‌倾斜角度的分离通道,能显著加速血细胞沉降,将血浆分离时间缩短至‌4分钟‌。在去除血浆脂蛋白的步骤中,作者采用‌尺寸排阻色谱‌和‌离子交换色谱结合的方式,与传统方法相比,SpinEx去除LDL的去除率达96%,表现最优,在回收率相当的情况下,获得的‌EV纯度显著更高。在EV标记的步骤中,通过加入封闭缓冲液和使用对照抗体,显著降低了微珠和抗体的非特异性结合背景,确保检测信号的特异性。


作者最终对优化的SpinEx系统进行了‌灵敏度与定量准确性的测试,结果显示,检测限约为‌8.4 x 10^5 EVs/ml (下图b)‌,比传统的‌酶联免疫吸附法(ELISA)‌ 的灵敏度‌高出两个数量级以上。此外,为了进行定量标记物分析,研究人员开发了一种比率计量法‌,即计算每个微珠上蛋白标记信号与总EV信号的比值,有效地消除了不同微珠之间差异性囊泡负载所引起的变异。这种方法使变异系数降低了约10倍,产生了高度一致的标记物表达结果(下图 c)。


SpinEx系统的性能优化。图片来源:Nature Biomedical Engineering


#4

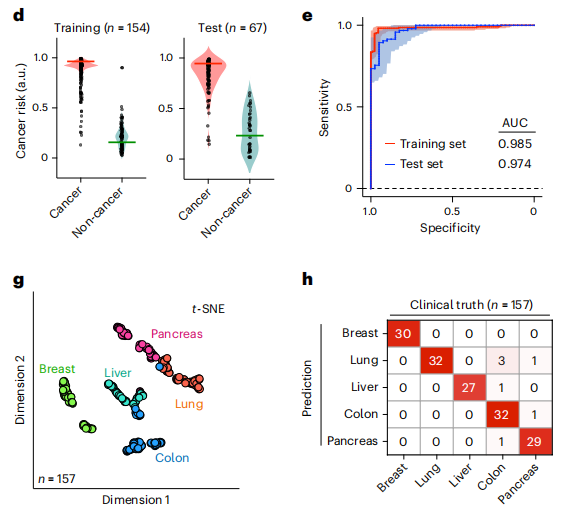
通过SpinEx分析,实验临床的癌症检测与分类

作者评估了SpinEx在临床癌症诊断中的潜力。研究共纳入了‌221份血浆样本‌,其中包括‌157名五种常见癌症患者‌(乳腺癌30例,肺癌32例,肝癌27例,胰腺癌31例,结肠癌37例)和‌64名非癌症对照者,并最终筛选了‌30个潜在的EV表面蛋白标志物‌用于多靶点分析。


作者使用约70%的样本作为训练集,使用‌支持向量机(SVM)‌ 训练分类器,生成癌症风险评分。结果显示,该模型在‌训练集‌上达到灵敏度95%,特异性97%,准确率96%;在‌独立的测试集(67例)‌ 上,该模型的灵敏度80%,准确率达‌90%‌,特异性‌97%‌,受试者工作特征曲线下面积(AUC)高达‌0.974 (图e)‌。


作者还开发了一个分类模型,用于区分五种不同的肿瘤类型。基于所有癌症患者数据,通过‌多类别逻辑回归‌选择特征标志物,采用‌一对一(OVO)SVM分类器‌对五种癌症类型进行分类。模型的整体分类准确率达到‌95.5% (图h)。不同癌症类型的EV蛋白谱形成了明显的独立簇,证明不同肿瘤释放的EVs具有独特的蛋白质组学“指纹”(图g)。


SpinEx在癌症检测与分类中的临床应用。图片来源:Nature Biomedical Engineering


作者设计了一种名为 SpinEx的紧凑型圆盘设备,可自动分离全血样本中的EV并进行多重免疫标记。SpinEx 在圆盘上集成了色谱、向心液体转移和基于微珠的囊泡捕获与抗体标记。该系统处理 150 微升全血,在 75 分钟内即可对 16 种蛋白质靶点进行富集和标记。在初步临床研究中,SpinEx 用于处理 221 份血浆样本,对 30 种囊泡相关蛋白质进行多重分析。通过荧光流式细胞术分析癌症特异性生物标志物的表达,结果显示,由 SpinEx 处理的囊泡能够以90%的准确率和 97% 的特异性区分癌症样本和非癌症样本,并以 95.5% 的准确率对5种肿瘤类型进行分类。SpinEx 能够实现从血液中自动且多路处理EV,这可能有助于开发出临床上可行的癌症检测和分类检测方法。

总结


声明:
1、凡本网注明“来源:小桔灯网”的所有作品,均为本网合法拥有版权或有权使用的作品,转载需联系授权。
2、凡本网注明“来源:XXX(非小桔灯网)”的作品,均转载自其它媒体,转载目的在于传递更多信息,并不代表本网赞同其观点和对其真实性负责。其版权归原作者所有,如有侵权请联系删除。
3、所有再转载者需自行获得原作者授权并注明来源。

最新评论

关闭

官方推荐 上一条 /3 下一条

客服中心 搜索 洽谈合作
返回顶部