立即注册找回密码

QQ登录

只需一步,快速开始

微信登录

微信扫一扫,快速登录

搜索
小桔灯网 门户 资讯中心 国内新闻 查看内容

全国肿瘤游离DNA(ctDNA)基因突变检测室间质量评价调查活动结果报告

2016-11-10 23:37| 编辑: 小桔灯网| 查看: 2940| 评论: 0|来源: 国家卫生计生委临床检验中心

摘要: 二O一六年十一月,国家卫生计生委临床检验中心发布了2016年全国肿瘤游离DNA(ctDNA)基因突变检测室间质量评价调查活动结果报告。内容如下。肿瘤游离DNA(ctDNA)基因突变检测对肿瘤靶向治疗、早期治疗应答评估和耐 ...

二O一六年十一月,国家卫生计生委临床检验中心发布了2016年全国肿瘤游离DNA(ctDNA)基因突变检测室间质量评价调查活动结果报告。内容如下。
肿瘤游离DNA(ctDNA)基因突变检测对肿瘤靶向治疗、早期治疗应答评估和耐药监测的实时评估等都具有一定的临床应用价值。由于组织样本的局限性,临床上逐渐开始使用患者血浆中的游离DNA进行肿瘤基因突变的检测。

为了解我国临床实验室ctDNA基因突变检测的开展现状及质量状况,国家卫生计生委临床检验中心(以下简称“临检中心”)现开展该项目室间质量评价的预研,并要求各临床实验室使用日常所用试剂和程序进行检测。本次质评具体情况如下:

一、样本情况

1. 基本情况

本次共发放12个质评样本,编号分别为1601、1602、1603、1604、1605、1606、1607、1608、1609、1610、1611、1612。为已提取的血浆游离DNA,游离DNA浓度为3~5ng/μl,样本量为25μl。

16NC号样本,为已提取的人基因DNA,代表临床上来自患者外周血或者正常组织样本中提取的基因组DNA,浓度30~50ng/μl,样本量25μl。

12个质评样本中,进行评价的样本为10个,分别为:1601、1602、1603、1604、1606、1607、1609、1610、1611、1612。

2. 关于不评价样本的说明

游离DNA检测及质评样本制备较为复杂,本次质评样本涉及点突变、短片段缺失、插入、融合基因和拷贝数变异,对不同的突变类型,采用多种技术方案进行制备。融合基因中仅采用CRISPR/Cas9编辑的EML4 exon6-ALK exon20 fusion和EML4 exon20-ALK exon20 fusion突变作为评价样本,采用其它技术方案制备的融合基因突变不纳入本次PT成绩评价。

为了解实验室目前检测游离DNA中基因突变的最低检测下限,质评样本中突变等位基因百分比约在0.1%~8%。根据实验室回报结果的情况,本次质评中对等位基因百分比低于0.5%的突变不予评价。

1605和1608号为干扰样本,不纳入本次PT成绩评价。

3. 质评样本突变等位基因百分比的定值

由于目前没有基因突变等位基因百分比定量的“金标准”方法,预期结果中采用如下方法来确定等位基因百分比:

(1)质评样本制备时,突变基因和野生基因混合时,有预期浓度范围;

(2)临床实验室回报的结果中,如该突变有5个以上数字PCR定值结果,采用数字PCR结果的中位数(中位数应在样本制备的预期浓度范围内);如没有足够的数字PCR定值结果,采用NGS结果的中位数(中位数应在样本制备的预期浓度范围内)。

4. 预期结果


本次评价的基因突变,具体信息见表1。

二、检测项目和要求

1. 本次质评的检测项目是肿瘤游离DNA(ctDNA)基因突变检测。

2. 本次室间质量评价调查活动在向每个参加实验室发送检测样品的同时,附有给实验室的活动说明“2016年全国肿瘤游离DNA(ctDNA)基因突变检测室间质量评价调查活动安排及注意事项”、 “2016年全国肿瘤游离DNA(ctDNA)基因突变ARMS和数字PCR检测室间质量评价调查活动回报表”以及“2016年全国肿瘤游离DNA(ctDNA)基因突变高通量测序检测室间质量评价调查活动回报表”。

三、实验室回报结果情况

共计有74家实验室回报质评结果,共计收到结果74份,其中有效结果68份(即回报结果完整、在截止日期内回报的结果、提交原始数据的结果)。

本次质评中所有实验室使用的方法,包括高通量测序、ARMS和数字PCR法。

四、评价原则

“肿瘤游离DNA(ctDNA)基因突变检测”室间质量评价的评价原则如下:
由于本次质评中全部为临床意义明确的位点,报告错误突变位点将对临床决策造成重大影响,因此检测的错误仅包括假阴性结果和假阳性结果两种情况。

1. 假阴性结果:在检测范围内基因突变均要求正确报告,未报告即为假阴性结果。

2. 假阳性结果:预期结果(表1)以外的基因突变结果报告,均为假阳性结果。

3. PT成绩计算:10个质评样本,每个样本10分,满分100分。每个样本参评实验室检测结果与预期结果完全相符,即为10分,不相符,即为0分。

4. 合格的判定标准:室间质量评价主要是计算参评实验室对质评样本的测定结果与预期结果的符合程度,根据符合率来判断参评实验室的能力是否合格(合格标准为大于等于80%)。定性结果根据参评实验室阴阳性结果与预期结果是否符合,计算符合率。对检测项目的评价为:(某项目测定结果可接受样本数/某项目样本总数)×100=本次某项目测定得分,如果该项目得分大于等于80%则为合格。未按时回报结果者判为不合格,该次得分为0分。

五、 PT成绩情况

PT成绩合格的实验室,发放质评合格证书,高通量测序法合格证书中注明实验室的检测突变类型和检测方法;ARMS和数字PCR法合格证书中注明实验室的检测基因和检测方法。

PT成绩不合格的实验室,发放质评参加证书;

如实验室回报结果不完整、或未在截止日期内回报结果、或未提交原始数据文件,按照未参加本次质评对待。

本次质评中,实验室PT成绩情况见表2。


六、各样本的结果统计

各质评样本的实验室符合率,假阳性实验室数和假阴性实验室数见表3。


注:部分实验室同时存在假阳性和假阴性结果。




七、对本次质评调查活动的说明

本次室间质评样本主要包含非小细胞肺癌靶向相关的基因突变,突变等位基因百分比约在0.1%~8%。本次质评评价的是实验室进行ctDNA基因突变检测能力。

尽管本项目质评样本采用的是已提取的游离DNA,但需要强调的是,血浆游离DNA提取对肿瘤游离DNA检测非常重要,由于DNA片段化,不同的提取试剂对小片段DNA的结合效率差别很大,因此不同试剂提取游离DNA效率存在很大差异,实验室应对提取效率进行充分评价。本次质评仅对肿瘤游离DNA检测的质量进行实验室间比对,而未能涵盖核酸提取过程。

本次质评,共计有74家实验室回报质评结果,共计收到结果74份,其中有效结果68份(即回报结果完整、在截止日期内回报的结果、提交原始数据的结果)。结果无效的主要原因是部分实验室未提交原始数据,此外,还存在以下情况:实验室提交的原始数据中与回报结果有明显不符(例如,vcf文件中没有出现回报结果中的突变)、现场数据分析结果突变位点频率与回报结果中相差较大、不同实验室原始数据结果均来源于同一测序仪等。希望将来各临床实验室能报告真实检测结果,我们在以后的正式质评中,也将视情况采取要求提交原始数据及现场检查的方式来监测实验室回报结果的真实性。

实验室回报的方法学包括NGS、ARMS和数字PCR,回报的实验室百分比分别为63.2%(43/68)、20.6%(14/68)和16.2%(11/68)。实验室总体检测情况良好,符合率为82.4%(56/68),50%的实验室PT成绩为100分。其中,采用数字PCR法的实验室符合率100%(11/11),高于NGS [79.1%(34/43)]和ARMS方法[78.6%(11/14)]。

错误的情况包括假阴性结果和假阳性结果两个方面。

1. 假阴性结果:尽管本次质评要求实验室报告最低检测下限,且从理论上说,可只要求实验室检出突变等位基因百分比高于最低检测下限的样本。但是,这种做法只适用于实验室定量报告可比性良好的情况。

从本次实验室回报结果情况来看,目前各实验室,特别是NGS法,实验室报告的突变等位基因百分比完全没有可比性。例如,对融合基因,实验室A和B报告的突变百分比其设定的最低检测下限分别为1%和0.05%,但是对1611号样本EML4 exon6-ALK exon20 fusion (预测结果中突变百分比0.50%),均报告阳性,突变百分比分别为6.65%和0.75%。因此对实验室A,如果允许突变百分比低于0.50%的样本可不检出,显然是不合适的。

本项目质评要求,等位基因百分比≥0.5%的突变均应检出,在此基础上,在检测范围内基因突变均要求正确报告,未报告即为假阴性结果。实验室报告的假阴性结果主要分布在19del(突变百分比2.32%)、20插入(突变百分比1%)以及融合基因(突变百分比0.5~1%),ARMS出现1个假阴性结果,数字PCR法没有报告一例假阴性结果,所有突变中,NGS实验室在20插入突变的假阴性率最高,为16.3%(7/43)。

2. 假阳性结果:假阳性结果是本次质评中实验室错误的最主要原因,且具有明显的随机性。例如,1603和1609为重复样本,假阳性率分别为26.5%(18/68)和5.9%(4/68)。1609号样本中出现2例G12D假阳性结果,而1603号完全没有G12D的假阳性结果。实验室报告的假阳性结果,有临床常见的突变,例如T790M,V600E, G719D,还有较少见的突变,例如,NM_001163213.1(FGFR3): c.685G>A(p.Val229Ile)、NM_000251(MSH2):c.107delT(p.L36fs)、NM_000400 (ERCC2):c.G335A(p.R112H)等。实验室假阳性的原因通常包括:实验室污染、操作交叉污染(比如1603号样本为19del阳性,而实验室在1602号报告19del假阳性结果)、弱阳性样本和非特异扩增曲线的判断、NGS检测错误,未进行完全的背景过滤等。在临床检测中,突变的阳性率远低于室间质评的样本,假阳性的风险可能相对降低,但是,由于游离DNA检测的敏感性高于组织样本的检测,如何避免实验室污染的影响、如何区别弱阳性和假阳性结果仍然是实验室面临的困难之一。

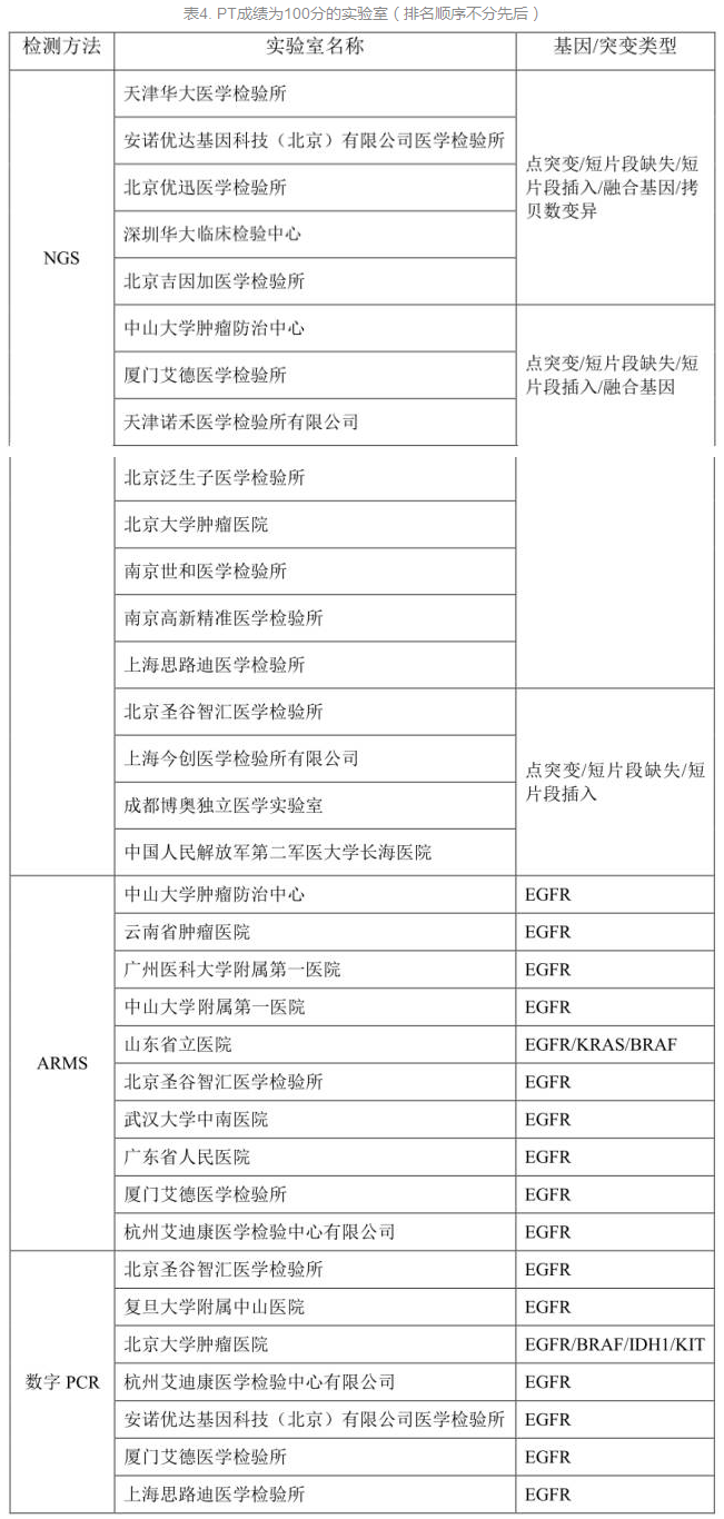
八、成绩为100分的实验室


九、致谢

感谢Thermo Fisher公司对游离DNA提取给予的大力支持,感谢天津华大医学检验所、南京世和医学检验所、北京贝瑞和康医学检验所为本次室间质评样本制备过程中完成的部分协助验证工作。

全国肿瘤游离DNA(ctDNA)基因突变检测室间质评证书将于2017年1月5日发放。

 
声明:
1、凡本网注明“来源:小桔灯网”的所有作品,均为本网合法拥有版权或有权使用的作品,转载需联系授权。
2、凡本网注明“来源:XXX(非小桔灯网)”的作品,均转载自其它媒体,转载目的在于传递更多信息,并不代表本网赞同其观点和对其真实性负责。其版权归原作者所有,如有侵权请联系删除。
3、所有再转载者需自行获得原作者授权并注明来源。

最新评论

关闭

官方推荐 上一条 /3 下一条

客服中心 搜索 洽谈合作
返回顶部