立即注册找回密码

QQ登录

只需一步,快速开始

微信登录

微信扫一扫,快速登录

搜索
小桔灯网 门户 查看主题

浙江大学最新科研仪器设备采购意向曝光 两批次预算超千万

发布者: 鹏哥 | 发布时间: 2026-2-2 13:53| 查看数: 518| 评论数: 0|帖子模式

登陆有奖并可浏览互动!

您需要 登录 才可以下载或查看,没有账号?立即注册 微信登录

×
近日,浙江大学公布了2026年度的两则重要政府采购意向,涉及动物化药实验设备与高端原位测试系统两大类别,总预算金额超过1000万元。

浙江大学2026年2月政府采购意向
640?wx_fmt=jpeg&from=appmsg#imgIndex=2
640?wx_fmt=jpeg&from=appmsg#imgIndex=3
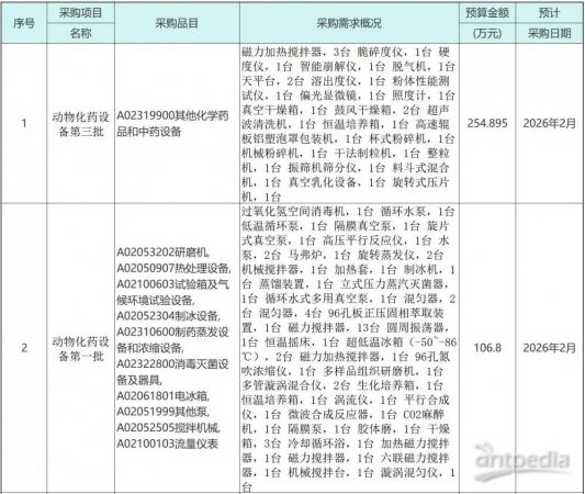
本次采购计划一次性引入涵盖药物制备、分析测试、样本处理及储存等环节的数十种精密仪器设备,具体包括磁力加热搅拌器、智能崩解仪、溶出度仪、干法制粒机、旋转式压片机、超低温冰箱、生化培养箱、生物安全柜、CO2培养箱等近百台(套)关键设备。这批设备的集中采购,旨在系统性完善从药物合成、制剂成型到质量评价、安全检验的全链条实验条件,预计将极大提升相关学科在创新药物研发与评价方面的硬件实力和效率。

浙江大学2026年1至12月政府采购意向
640?wx_fmt=jpeg&from=appmsg#imgIndex=4
本次采购的“激光超声耦合显微结构-力学性能原位三维测试系统”技术集成度高、指标先进。该系统要求能够与扫描电镜深度耦合,在微观尺度下(如扫描电镜腔内)实现对材料在极端条件(如-100℃至1400℃温度范围、高达5GPa的应力水平)下的力学行为进行实时、原位观测,并同步结合激光超声技术进行亚表面缺陷与性能的无损检测与三维成像。该系统的引入,将为新材料研发、微观力学机制研究等前沿领域提供前所未有的“洞察力”。


最新评论

浏览过的版块

关闭

官方推荐 上一条 /3 下一条

快速回复 返回列表 客服中心 搜索 洽谈合作
快速回复返回顶部 返回列表