立即注册找回密码

QQ登录

只需一步,快速开始

微信登录

微信扫一扫,快速登录

搜索
小桔灯网 门户 资讯中心 医学关注 查看内容

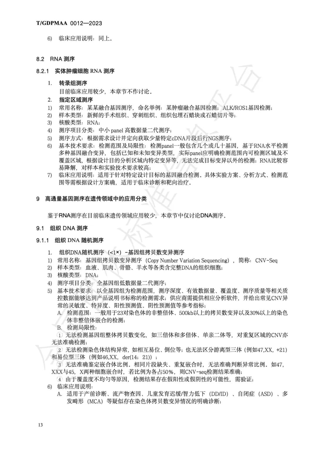
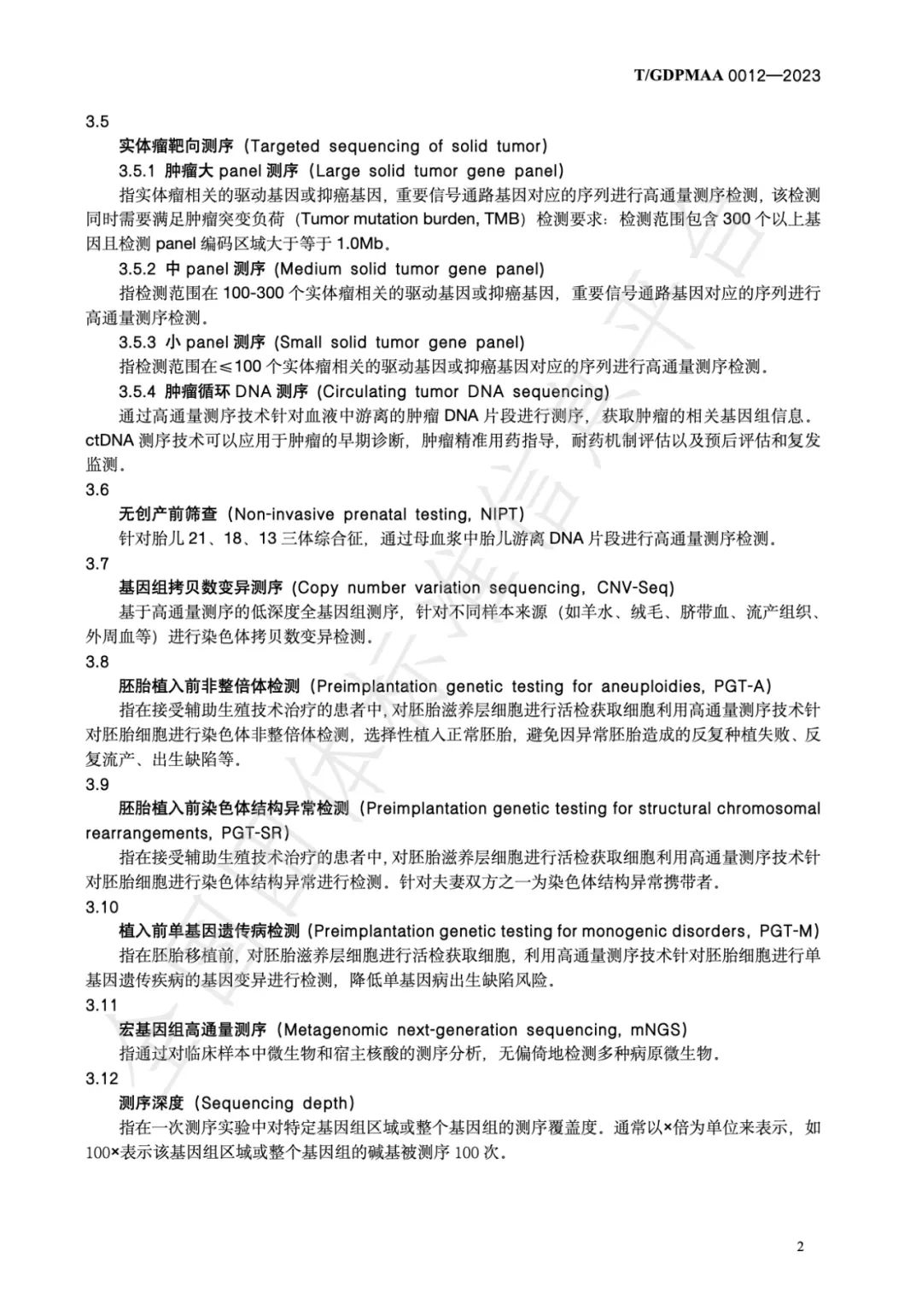
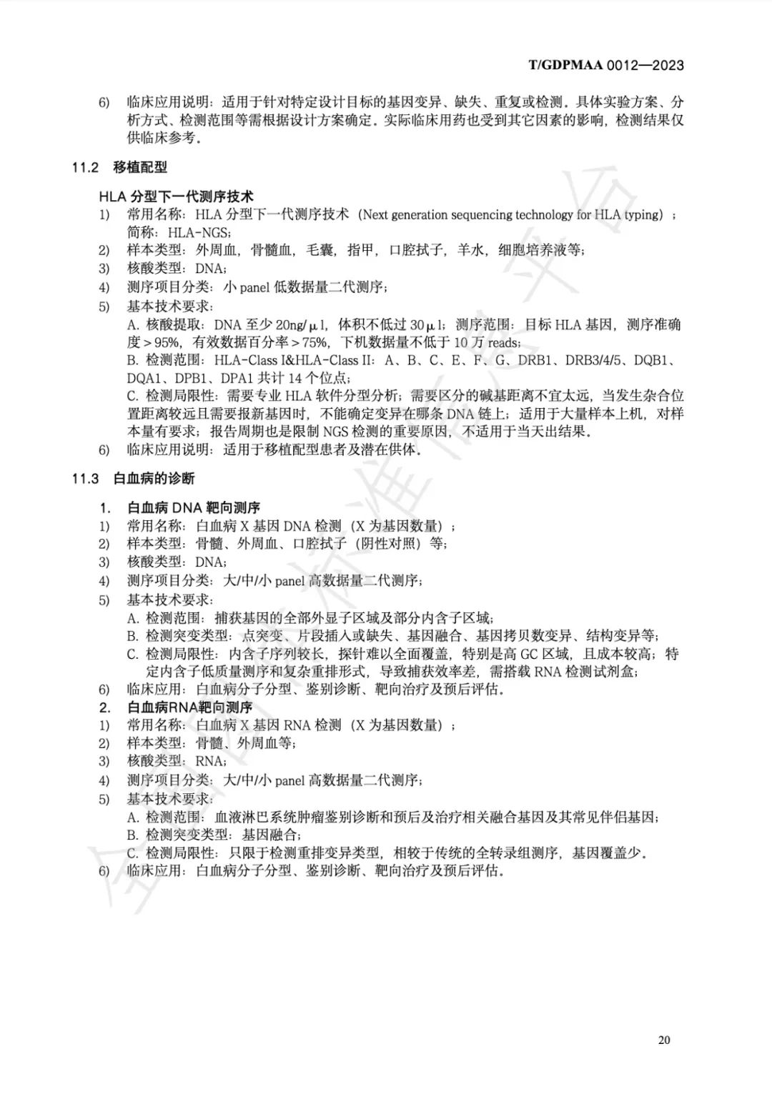
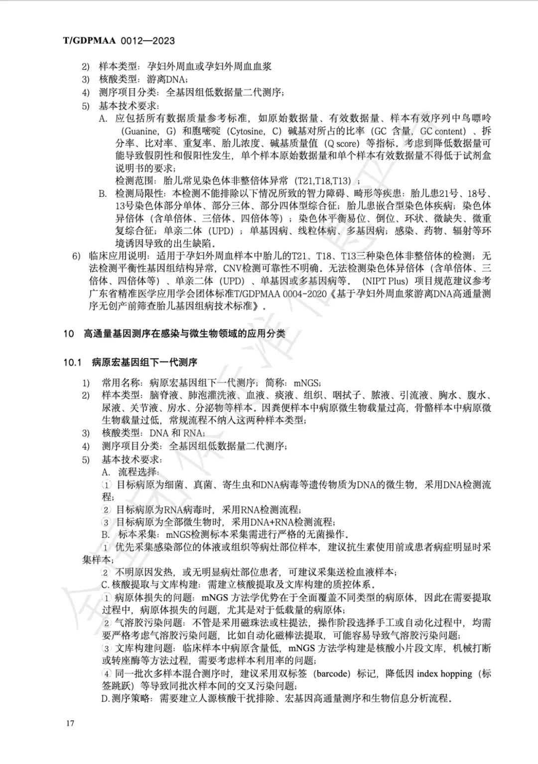
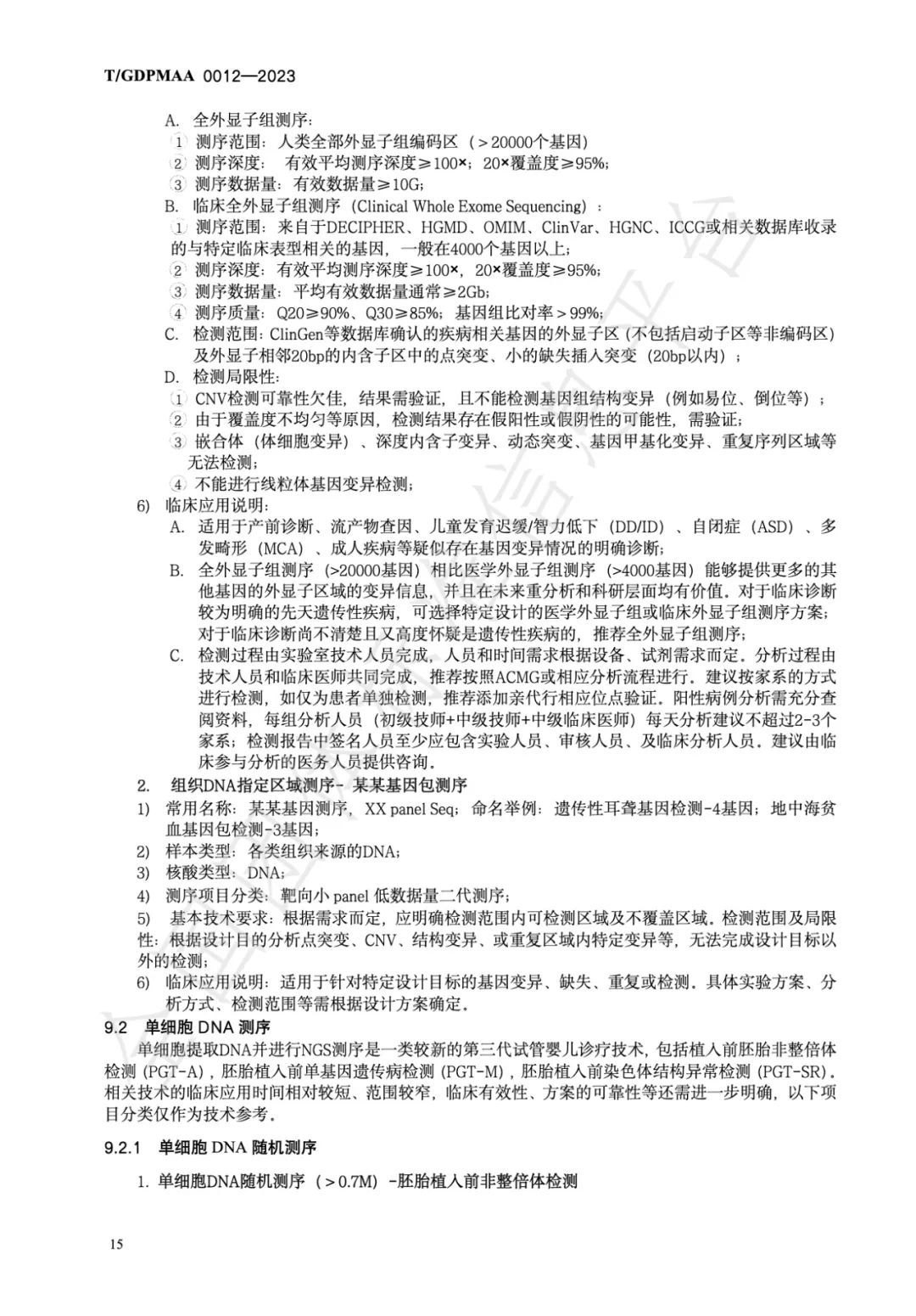
新团标发布!NGS检测项目临床应用分类原则和类别

2023-7-24 13:35| 编辑: mango524| 查看: 2981| 评论: 0|来源: 基因谷

摘要: 广东省精准医学应用学会团体标准


广东省精准医学应用学会自我承诺

  广东省精准医学应用学会发布的T/GDPMAA 0012—2023《高通量基因测序项目分类》团体标准遵循开放、公平、透明、协商一致和促进贸易和交流的原则,按照在本平台公布的《标准制定程序文件_GDPMAA》制定。T/GDPMAA 0012—2023《高通量基因测序项目分类》团体标准规定的内容符合国家有关法律法规和强制性标准的要求,没有侵犯他人合法权益。
  广东省精准医学应用学会在自愿基础上作出本承诺,并对以上承诺内容的真实性负责。

广东省精准医学应用学会
2023年07月22日


标准详细信息
标准状态  现行
标准编号  T/GDPMAA 0012—2023
中文标题  高通量基因测序项目分类
英文标题  The Classification Criteria of High Through-put Gene Sequencing Projects
国际标准分类号  01.040.11 医药卫生技术(词汇)
中国标准分类号  C 30
国民经济分类  Q841 医院
发布日期  2023年07月22日
实施日期  2023年07月22日
起草人  欧阳能太、廖健伟、杨剑锋、章钧、周宏伟、柯尊富、侯铁英、郑磊、刘世霆、黄宪章、刘艳辉、陆元志、蔡贞、林勇平、熊丽、张凤玲、赵智贤、蒋析文、陈定强、莫立乾、李淑华、段朝晖、周强、姜萍萍、钟晶、曾凡薇、栗东芳、殷晓燕、李沛志、梁蕊、罗镇明、马山、梁志坤、周建文、石永杰、何群、张婉君。
起草单位  中山大学孙逸仙纪念医院、中山大学附属第一医院、中山大学附属第三医院、南方医科大学珠江医院、南方医科大学南方医院、广东省人民医院、广州医科大学附属第一医院、广州医科大学附属第二医院、暨南大学附属第一医院、广东省中医院、广东省公共卫生研究院、因美纳(中国)科学器材有限公司、北京泛生子基因科技有限公司、北京贝瑞和康生物技术有限公司、深圳华大基因股份有限公司、广州达安基因股份有限公司。
范围  本标准适用于规范高通量基因测序检测在临床应用中的分类,指导有关高通量基因测序检测在临床应用中的研发、定价和推广。本标准适用于临床医学领域中涉及高通量基因测序项目研发和应用的医疗卫生机构、第三方检测机构、技术研发企业等。
主要技术内容  本标准规定了高通量基因测序检测项目在临床应用中的分类原则和分类类别。



文章来源:基因谷,全国团体标准信息平台

声明:
1、凡本网注明“来源:小桔灯网”的所有作品,均为本网合法拥有版权或有权使用的作品,转载需联系授权。
2、凡本网注明“来源:XXX(非小桔灯网)”的作品,均转载自其它媒体,转载目的在于传递更多信息,并不代表本网赞同其观点和对其真实性负责。其版权归原作者所有,如有侵权请联系删除。
3、所有再转载者需自行获得原作者授权并注明来源。

最新评论

关闭

官方推荐 上一条 /3 下一条

客服中心 搜索 洽谈合作
返回顶部