立即注册找回密码

QQ登录

只需一步,快速开始

微信登录

微信扫一扫,快速登录

搜索
小桔灯网 门户 资讯中心 国内新闻 查看内容

低于全国最低价 | 25省集采正式启动

2023-11-20 14:55| 编辑: 鹏哥| 查看: 1721| 评论: 0|来源: 赛柏蓝器械

摘要: IVD超大联盟集采来袭,化学发光产品成降价主角,直接联动全国最低价。

IVD超大联盟集采来袭,化学发光产品成降价主角,直接联动全国最低价。



01

IVD联盟集采正式启动



11月17日,安徽省医药集中采购平台正式发布《二十五省(区、兵团)2023年体外诊断试剂省际联盟集中带量采购公告(第1号)》


根据公告,本次集采的联盟成员包括:安徽省、河北省、山西省、内蒙古自治区、辽宁省、吉林省、黑龙江省、福建省、江西省、山东省、河南省、湖北省、湖南省、广西壮族自治区、海南省、四川省、贵州省、云南省、西藏自治区、陕西省、甘肃省、青海省、宁夏回族自治区、新疆维吾尔自治区、新疆生产建设兵团。

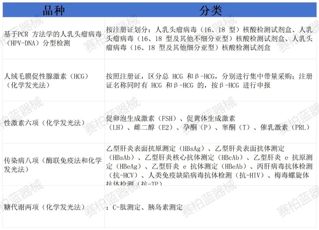
采购品种及分类如下:

赛柏蓝器械制图


公告指出,联盟地区所有公立医疗机构(含基层医疗机构卫生单位和军队医疗机构)均应参加本次体外诊断试剂省际联盟集中带量采购。医保定点社会办医疗机构按照联盟地区有关规定自愿参加。


采购周期为2年,自中选结果实际执行日起计算。采购周期届满后可根据实际情况适当延长采购期限



02

竞价规则公布



根据公告,本次联盟集采将单检测项目或组套检测项目品种齐全项目按医疗机构意向采购量分为 A、B 两个竞价单元,性激素六项、传染病八项、糖代谢两项三类产品分别按组套采购。


不能满足组套检测项目品种齐全的,作为C竞价单元组,根据企业报价由低到高或降幅由高到低进行排名,确定中选产品,实施带量采购及执行相关配套政策。


竞价单元确定以及相应竞价规则:


1.性激素六项、传染病八项、糖代谢两项



竞价规则:在各检测项目人份最高有效申报价的基础上,申报整体降幅,按降幅由高到低的顺序确定排名,降幅最高的为第一名,次高的为第二名,依此类推。


当出现降幅相同的情况时,首年意向采购量多的企业优先;若降幅及首年意向采购量均相同,则采取并列不连续方式排名,最后一个中选排名有两个及以上企业并列时,所有并列排名企业一并中选。


2.人绒毛膜促性腺激素(HCG)(化学发光法)、基于PCR 方法学的人乳头瘤病毒(HPV-DNA)分型检测



竞价规则:申报企业按照检测项目在不超过人份最高有效申报价的基础上进行报价,同一申报企业的同一检测项目,仅允许申报一个价格,申报多个价格的,为无效申报。


同一竞价组内,根据企业报价由低到高进行排名。企业报价相同时,意向采购量多的企业优先中选。若报价及意向采购量均相同,则采取并列不连续方式排名,最后一个中选排名有两个及以上企业并列时,所有并列排名企业一并中选。


03
拟中选规则确立
产品联动全国最低价


公告还披露了本次联盟集采的拟中选规则、分量规则以及带量采购价。

拟中选规则一:同一竞价单元内(性激素六项、传染病八项(酶联免疫法)、传染病八项产品(化学发光法)、糖代谢两项分别作为一个竞价单元),根据有效申报企业数目及排名顺序确定拟中选企业,拟中选排名与企业排名规则相同。

具体拟中选数量如下:


拟中选规则二:按“拟中选规则一”未能中选的企业,性激素六项、传染病八项、糖代谢两项三类产品若整体申报降幅高于50%,其他两类产品若其申报价格低于最高有效申报价格的0.5倍,增补为拟中选企业,不受中选采购企业数量限制,其拟中选排名位列按“拟中选规则一”中选企业之后。

此外,按照拟中选规则一拟中选的企业,若B、C组的拟中选价格高于同检测项目的A组平均中选价,企业需接受调平至A组平均中选价后拟中选,拟中选排名顺序不调整,若企业不接受调平,则取消中选资格,不递补。

按照拟中选规则二拟中选的企业,若B、C组的拟中选价格高于同检测项目的 A 组最低中选价,企业需接受调平至A组最低中选价后拟中选,若企业不接受调平,则取消中选资格。

分量规则:医疗机构报送需求的产品若在中选范围,对应意向采购量全部计入该中选产品的首年协议采购量;医疗机构报送需求的产品若未在中选范围,对应的意向采购量作为该组待分配量,A组和B组的待分配量不互通。


意向采购量为未中选产品的,由该医疗机构优先选择拟中选排名最高的企业产品,若医疗机构申报的所有意向采购量企业全部未中选,由医疗机构在中选企业中自行选择。


其中,按“拟中选规则二”拟增补的中选企业,不参与待分配量的分配;性激素六项、传染病八项、糖代谢两项的C组产品不分量。


价格方面,本次联盟集采依然设置了低价联动模式,要求产品的拟中选价格不得高于2022年1月1日至中选结果公布日参与联盟所有医疗机构实际采购价、全国省级集中采购挂网价、省级带量采购价三者最低值。


若出现高于上述价格最低值的,企业需同意以上述价格最低值作为产品带量采购价,否则取消中选资格。性激素六项、传染病八项、糖代谢两项中任何拟中选产品出现上述情况且不接受调平的,其组套内所有检测项目产品拟中选资格一并取消。


根据公告,本次联盟集采将设置“最高有效申报价”,具体详情将另行通告。



04

集采搅动400亿市场

国产装机数量增速加快



伴随着集采扩围,化学发光也终于被纳入了大型联盟的采购范畴。


近年来,凭借灵敏性高、线性范围宽、试剂有效期长、临床应用范围广等优势,化学发光已成为全球免疫诊断技术的主流。


根据德勤《中国免疫诊断市场现状与未来展望》报告,中国免疫诊断市场在过去五年增速保持在20%,预计2022年市场规模将达524亿。其中,2022年化学发光占据免疫诊断市场份额超过85%,市场规模突破400亿。


长期以来,国内化学发光市场基本由外资巨头把控,但随着国家层面的政策扶持以及本土企业的技术突破,化学发光的国产替代速度明显加快。据太平洋证券测算,2018年化学发光国产化率仅为16%左右,2022年提至28%左右,预计2024年有望提升至30%以上。


近期,医疗器械领域多家企业发布了第三季财报,从各家交出的成绩单来看,化学发光的潜力已经得到了初步印证。


2023年1-9月,2023年Q3,亚辉龙自产非新冠业务实现营收3.69亿元,同比增长42.01%,其中自产化学发光业务营收3.2亿元,同比增长40.94%。


新产业前三季度试剂收入同比增长28.48%,仪器类产品收入同比增长21.88%;国内外市场全自动化学发光仪器MAGLUMIX8实现销售/装机646台。


年前三季度,迈瑞海外体外诊断产线实现了超过40%的增长。中高端IVD仪器新增装机超过6000台、同比增长超过50%,化学发光仪器新增装机超过2000台、同比增长超过20%。


目前,化学发光的主战场依然聚焦三级医院,但在分级诊疗、医疗新基建的驱动下,其在基层医疗市场也有望迎来持续放量。再加上联盟集采的带来的价格下探,化学发光的市场潜力将被充分释放。


- END -

声明:
1、凡本网注明“来源:小桔灯网”的所有作品,均为本网合法拥有版权或有权使用的作品,转载需联系授权。
2、凡本网注明“来源:XXX(非小桔灯网)”的作品,均转载自其它媒体,转载目的在于传递更多信息,并不代表本网赞同其观点和对其真实性负责。其版权归原作者所有,如有侵权请联系删除。
3、所有再转载者需自行获得原作者授权并注明来源。

最新评论

关闭

官方推荐 上一条 /3 下一条

客服中心 搜索 洽谈合作
返回顶部