九安,1.5亿大动作!
2023-11-22 15:00|
编辑: 鹏哥|
查看: 1205|
评论: 0|来源: 九安医疗公告
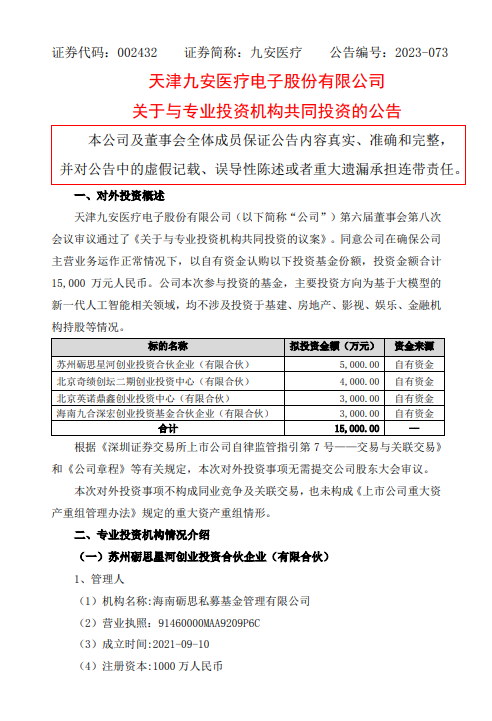
摘要: 公司本次参与投资的基金,主要投资方向为基于大模型的新一代人工智能相关领域,均不涉及投资于基建、房地产、影视、娱乐、金融机构持股等情况。 ...
11月21日,九安医疗发布公告,公司第六届董事会第八次会议审议通过了《关于与专业投资机构共同投资的议案》。同意公司在确保公司主营业务运作正常情况下,以自有资金认购投资基金份额,投资金额合计1.50亿元人民币。公司本次参与投资的基金,主要投资方向为基于大模型的新一代人工智能相关领域,均不涉及投资于基建、房地产、影视、娱乐、金融机构持股等情况。 
|
声明:
1、凡本网注明“来源:小桔灯网”的所有作品,均为本网合法拥有版权或有权使用的作品,转载需联系授权。
2、凡本网注明“来源:XXX(非小桔灯网)”的作品,均转载自其它媒体,转载目的在于传递更多信息,并不代表本网赞同其观点和对其真实性负责。其版权归原作者所有,如有侵权请联系删除。
3、所有再转载者需自行获得原作者授权并注明来源。